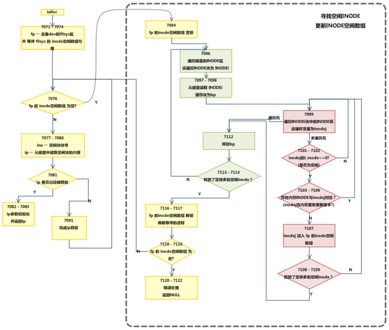
code:ialloc - ikarishinjieva/unixV6-code-analyze-chs GitHub Wiki
- 分配一个空闲的INODE结构,并返回指向该INODE的指针
- 该INODE 由 7078 iget 置锁
- 若已无空闲INODE可分配,则再搜索100个空闲的INODE
- 传入一个参数 dev,为指定设备的设备号
7055
7056 /*
7057 * Allocate an unused I node
7058 * on the specified device.
7059 * Used with file creation.
7060 * The algorithm keeps up to
7061 * 100 spare I node in the
7062 * super block. When this runs out,
7063 * a linear search through the
7064 * I list is instituted to pick
7065 * up 100 more.
7066 */
7067 ialloc(dev)
7068 {
7069 register *fp, *bp, *ip;
7070 int i, j, k, ino;
7071
7073 while(fp->s_ilock)
7074 sleep(&fp->s_ilock, PINDO);
7075 loop:
7076 if(fp->s_ninode > 0) {
7077 ino = fp->s_inode[--fp->s_ninode];
- 若INODE 队列不为空
7079 if (ip==NULL)
- 从INODE 队列中取出队尾的INODE号
- 从设备上读取指向该INODE的指针
7080 return(NULL);
7081 if(ip->i_mode == 0) {
- 如果该INODE指针为空,则返回空值
7082 for(bp = &ip->i_mode; bp < &ip->i_addr[8];)
7083 *bp++ = 0;
7084 fp->s_fmod = 1;
7085 return(ip);
7086 }
7087 /*
- 若i_mode == 0 ,清空该INODE内容(除与时间相关的参数)
- 置超级块 s_fmod标志
- 返回该INODE指针
7088 * Inode was allocated after all.
7089 * Look some more.
7090 */
7092 goto loop;
7093 }
- 若i_mode != 0
- 调用iput函数尝试释放该inode
- 回到7075行 ,重新搜索空闲INODE
7094 fp->s_ilock++;
7095 ino = 0;
- 若INODE 队列为空,置INODE 队列锁标志
7096 for(i=0; i<fp->s_isize; i++) {
7099 for(j=0; j<256; j=+16) {
7100 ino++;
- 从设备INODE区首部开始读入INODE块到缓存块bp
- 将ip指向块首
- j用为当前块中偏移
- 由于j为16的倍数,所以ip[j]指向块中某一具体INODE
7101 if(ip[j] != 0)
7102 continue;
7103 for(k=0; k<NINODE; k++)
- 判断当前INODE是否为空,若不为空,则直接寻找块中下一个INODE
7104 if(dev == inode[k].i_dev &&
7105 ino == inode[k].i_number)
7106 goto cont;
7107 fp->s_inode[fp] = ino;
- 遍历内存INODE数组,将内存INODE逐一与当前INODE比较
- 若当前INODE在内存中有一份副本,表明该INODE不是真的为空,直接寻找块中下一个INODE
7108 if(fp->s_ninode >= 100)
- 若当前所找到的INODE在内存中没有副本,则表明其真的为空,插入INODE队列尾部
7109 break;
7110 cont:;
7111 }
7113 if(fp->s_ninode >= 100)
- 若当前磁盘块被遍历完时或者INODE队列中的元素已经突破100时
- 释放bp
7114 break;
7115 }
- 若INODE队列元素尚未突破100,则回到循环(7096)头,继续读取下一个INODE区磁盘块
- 否则退出循环(7096)
7116 fp->s_ilock = 0;
7118 if (fp->s_ninode > 0)
- 去除INODE队列锁标志
- 唤醒一切在s_ilock上睡眠的进程,见睡眠原因
7119 goto loop;
7120 prdev("Out of inodes", dev);
- 若INODE队列不为空,则返回到loop(7075),从当前不为空的INODE队列中分配空闲INODE
7121 u.u_error = ENOSPC;
7122 return(NULL);
- 若未能搜索到INODE,即所有空闲INODE已用完,抛出错误,见错误代码
7123 }
7124 /* -------------------------*/
7125 /* -------------------------*/
