User Profiles - unacms/una GitHub Wiki
User profiles in UNA are very different from UNA Classic. One member account can have many profiles of different types, for example one person profile (John Doe) and one organization profile (John & Co). Member can switch between them depending on desired actions on the site. All content posted on the site is posted under current profile of the member.
By default there are two profile based modules (Persons and Organizations), but actually there is build in Account Profile, this Account Profile has no separate page and associated image, so we disabled some function for it, for example it is impossible to switch to this profile in profile switcher page.
Module developers should aware that one account can have different profiles and always use current profile id (for example to assign as author of the content), there is build-in function to get it:
bx_get_logged_profile_id ()
Usually there is no need to get account id (which can be associated with multiple profiles), unless some very custom behaviour, so please avoid using getLoggedId() function.
Profiles DB structure
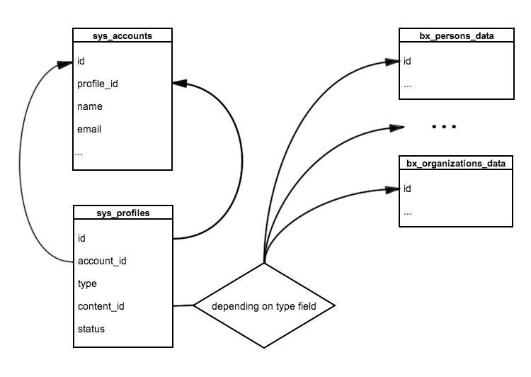
Here is profiles related tables diagram:

sys_profiles table fields:
id: it is main profile identification,bx_get_logged_profile_id ()function returns it for currently logged-in profileaccount_id: account ID the profile belongs totype: profile type, actually module name, orsystemfor hidden system account profilecontent_id: ID of profile from module table with profile datastatus: profile status - active, pending or suspended
sys_account table fields:
id: it is account identification,getLoggedId ()function returns it for currently logged-in accountprofile_id: current profile ID for the account, when you switch profile in user interface - this field is changedname,email, etc: account data fields needed for authentication and some basic info
bx_persons_data and bx_organizations_data are tables with actual profile info.
Profile class
There is BxDolProfile class to help with some operations with profiles. There are different getInstance* static methods to get profile class instance, most common one is getInstance($iProfileId) to get it by profile ID.
To get general info about profile there are the following functions:
public function id();
public function getDisplayName();
public function getUrl();
public function getUnit();
public function getAvatar();
public function getThumb();
public function getIcon();
public function getEditUrl();
public function isActive();
These functions make service call (if necessary) to the profile based module to get the data. Since profile modules can be different then representation of profile unit can be different as well. So you don't need to worry of what is profile type and module it is referring to, just use this class to get basic profile info.
If getInstance* method returns null, then most probably profile doesn't exists, you can check result for null in the code and perform some custom behaviour or you can use singleton instance of BxDolProfileUndefined class to use as regular profile class instance - it will return some 'anonymous' or 'undefined' values for the requested data.
Example
The following example get profile id from query string and prints link to the profile associated with this id.
bx_import('BxDolProfile');
$oProfile = BxDolProfile::getInstance(bx_process_input(bx_get('id'), BX_DATA_INT));
if (!$oProfile) {
bx_import('BxDolProfileUndefined');
$oProfile = BxDolProfileUndefined::getInstance();
}
echo '<a href="' . $oProfile->getUrl() . '">' . $oProfile->getDisplayName() . '</a>';