sem2 - stankin/design-part-2 GitHub Wiki
Паттерн проектирования — это часто встречающееся решение определённой проблемы при проектировании процессов ✋, проектировании программ и баз данных ✋, анализе и оценке процессов ✋.
Наглядным примером паттерна проектирования процессов является Цикл Деминга (цикл PDCA ✋) — может быть использован как метод анализа, мониторинга и совершенствования деятельности. Он представляет логическую последовательность четырех групп процессов, направленных на постоянное улучшение: планирования, выполнения, проверки и корректировки:
-
Plan (Планирование) - определяется:
- что нужно сделать,
- когда это нужно сделать,
- кто должен это сделать,
- как это следует сделать и
- с помощью чего.
-
Do (Выполнение) - подгототавливаются и выполняются запланированные работы:
- обеспечивается снабжение необходимыми материалами, инструментами и документацией;
- выполняется подготовка, организация и распределение работ между исполнителями;
- осуществляется сбор и накопление результатов выполнения работ;
- осуществляется сбор оперативной информации о ходе выполнения работ и возникающих проблемах.
-
Check (Проверка) - определяется, дало ли выполнение работ ожидаемый результат:
- осуществляется контроль результатов выполнения работ;
- осуществляется передача результатов работ заказчику (потребителю);
- осуществляется мониторинг и измерение процессов.
-
Act (Корректировка) - производится корректировка планов с учётом информации, полученной на этапе проверки:
- сравниваются плановые показатели с данными фактических результатов;
- выявляются отклонения фактических результатов от плановых показателей.
- выполняется оценка отклонений фактических результатов от плановых показателей;
- формируются предложения по корректировке планов и других необходимых мерах по улучшению деятельности.
Пример 1 - Образовательный (проблема оценивания)
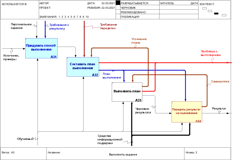
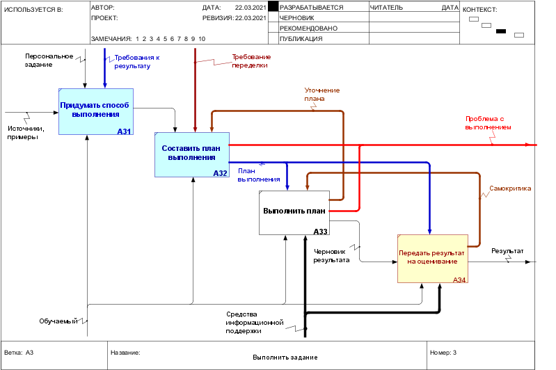
В рамках образовательного процесса имеет смысл раздельно рассматривать процессы общего планирования (А1), диспетчеризации (А2), выполнения (А3) и оценки (А4). При этом следует не забывать о возможности возникновения нештатных ситуаций в каждом из рассматриваемых в диаграмме процессов, порождающих дополнительные потоки обратной связи с необходимостью их специальной обработки (выход А3 --> управление А2; выход А4 --> управление А3), Кроме того, в теории управления считается, что системы без информационных обратных связей от процессов контроля к процессам управления (выход А4 --> вход А1) неработоспособны.
При дальнейшей декомпозиции процессов не следует исключать из модели процессы, связанные с интеллектуальной деятельностью самого исполнителя (понять, оценить, придумать...) и персональным планированием, в т.ч. "в уме". При этом в каждой дочерней диаграмме получаются наборы процессов, вполне аналогичные наборам родительских диаграмм и также включающие процессы планирования (А11), диспетчеризации (А12), выполнения (А13) и оценки (А14). Помимо всего прочего, введение в рассмотрение именно таких, не автоматизированных изначально процессов, дает возможность более точного определения требований к информационным системам исходя из возможностей ИС (средств поддержки) способствовать решению наиболее трудоемких для пользователей операций.
Например, требования к средствам поддержки (механизм А33, А34) можно дополнить требованиями по ведению планов (дополнительный механизм А32) и/или требованиями по обеспечению удобного доступа к источникам и примерам (дополнительный механизм А31). При полном исключении этих процессов из модели (формального рассмотрения) могут быть потеряны наиболее ценные идеи, связанные с совершенствованием процессов за счет применения средств автоматизации.
Пример 2 - Производственный (проблема сбыта)
Задача: В компании необходимо увеличить объемы продаж на 20%, при этом не увеличивая количество сотрудников и не повышая расходы на маркетинг.
Решение задачи при помощи методологии PDCA:
- Этап Plan(Планирование):
1.1 Выявленные проблемы:
• в компании нет роста объема продаж;
• каждый менеджер ведет клиента от холодного звонка до заключения сделки и обработки его повторных заказов, что занимает много времени и процессы выполняются неэффективно;
• нет фиксации действий, которые выполняют сотрудники отдела продаж за рабочий день.
1.2 Цель: увеличить объемы продаж на 20% за 1 месяц;
1.3 Требования:увеличить объемы продаж необходимо таким образом, чтобы не увеличивать количество сотрудников и не повышать расходы на маркетинг;
1.4 Ожидаемый результат: увеличение объема продаж на 20% за 1 месяц;
1.5 Ресурсы, необходимые для достижения ожидаемого результата: необходима система CRM;
1.6 Процессы (запланированные действия):
1.6.1 Для сотрудников отдела продаж необходимо скорректировать количество звонков с сторону увеличения, перевести весь учет в CRM-систему:
• «холодный» обзвон – увеличить количество звонков с 70 звонков до 100 звонков в день,
• звонки по «теплым лидам» – увеличить количество звонков с 30 до 50 звонков в день.
1.6.2 Все сотрудники отдела продаж делятся на три категории:
первая категория (новички и аутсорсеры);
вторая категория (коммуникабельные и высококвалифицированные сотрудники, хорошо знающие продукцию компании);
третья категория (менеджеры, хорошо работающие с договорами, знают, как вести клиента и решать конфликтные ситуации);
1.6.3 Задачи для каждой категории на каждый день:
• «холодный» обзвон – 100 звонков в день (реализуется массовая продукция),
• звонки по «теплым лидам» – 50 звонков (каждому клиенту нужно уделить 5–10 минут времени),
• все шаги, звонки, результат работы каждого дня фиксировать по каждому сотруднику в CRM-системе,
• задачи выполняются на протяжении 1 месяца.
- Этап Do(Выполнение):
Сотрудники отдела продаж в течении 1 месяца выполняют поставленные задачи.
- Этап Check(Проверка):
По истечении 1 месяца проводится оценка результатов, формируется отчет достижения ожидаемого результата.
- Этап Act (Улучшение):
Если запланированные действия начинают выдавать ожидаемый результат (увеличиваются объемы продаж), то модель принимается за основу и внедряется с последующей доработкой.
На следующем цикле (P-D-C-A) уже прорабатывается система мотивации, оптимизация взаимодействия между разными категориями менеджеров.
ЗАДАНИЯ К СЕМИНАРУ:
- В применении к процессам, связанным с темой ВКР, привести примеры цикла Деминга (P-D-C-A), в которых на шаге A:
- процессная модель "как было" не меняется (состав и последовательность процессов P-D-C остаются прежними)
- процессная модель "как было" меняется (в модели "как будет" состав и/или последовательность процессов P-D-C отличается от изначального)
- Отразить один из вариантов модели "как было" в разделе 9.1 "процессная модель для сравнения" курсового проекта, это потребуется для выполнения расчетов предполагаемого эффекта от внедрения предлагаемого решения.
ДОПОЛНИТЕЛЬНО
- 📃 ГОСТ Р 57392-2017/ISO/IEC TR 20000-10:2015
- 💬 Цикл PDCA в стандарте ISO 9001:2008
- 💬 ЦИКЛ ДЕМИНГА
- 💬 Дополнительный пример использования цикла Деминга
- 📑 Определение подсистемы и надсистемы
- 💬 Цикл Деминга (PDCA)
В примере 👆🏻 неправильно интерпретируется A (Улучшение): на самом деле никакого усовершенствования в примере не предусматривается, и цикл P-D-C остается в неизменном виде. Полноценная буква A - это изменение самого цикла P-D-C, и она схематично выражается только диаграммами AsIs - ToBe - ToDo, т.е. в PDCA есть два цикла: внутренний (вложенный), соответствующий P-D-C, и внешний, соответствующий A.
При выполнении дальнейшей декомпозиции блоков IDEF0 верхних уровней в диаграммы IDEF0 вложенных процессов рекомендуется на каждом уровне предусматривать свои собственные блоки для процессов управления (Plan), подготовки (Do), выполнения (Do) и завершения (Check). Указанный подход позволяет не только исполнить все требуемые формальности оформления диаграмм IDEF0, но и выявить необходимость в дополнительной детализации моделей.
ИДБ-19-05
Задача: Продать как можно больше хлебобулочных изделий.
P (Plan): 1.1. Необходимо продать как можно больше хлебобулочных изделий 1.2. Срок выполнения – 1 месяц. 1.3. Владелец булочной должен продать как можно больше товаров 1.4. Следует выставить на полки как можно больше товаров 1.5. Размещение товара будет происходить с помощью витрины и полок с продукцией
D (Do): 2.1. Происходит снабжение необходимыми хлебобулочными изделиями, полками для изделий 2.2. Владелец заведения распределяет обязанности по продаже товара между всеми сотрудниками заведения 2.3. Владелец заведения осуществляет сбор и накопление результатов продажи продукции 2.4. Владелец заведения осуществляет сбор оперативной информации о ходе продаж и возникающих проблемах
C (Check): 3.1. По истечении 1 месяца проводится оценка результатов 3.2. Владельцу заведения передается результат разработки продукта 3.3. Владелец заведения осуществляет мониторинг продаж продукции измеряет успешность продаж по критериям
A (Act): 4.1. Сравниваются плановые показатели до внедрения новых технологий продаж и после 4.2. Выявляются отклонения от плановых показателей 4.3. Выявляются отклонения фактических продаж (увеличение или уменьшение продаж) от плановых показателей 4.4. Формируются требования по улучшению продаж заведения
На следующем цикле (P-D-C-A) уже прорабатывается система мотивации покупки, оптимизация взаимодействия между заведением и покупателем за счёт разработки и внедрения новых технологий
P (Plan): 1.1. Необходимо разработать программный продукт для увеличения продаж булочной. 1.2. Срок выполнения – 1 месяц. 1.3. Необходимо найти исполнителя, который разработает программный продукт. 1.4. Следует разработать сайт для удобного выбора хлебобулочных изделий по характеристикам. 1.5. Разработка продукта будет происходить на языке Python.
D (Do): 2.1. Происходит снабжение необходимой документацией, инструментами (программный продукт для разработки сайта) 2.2. В команде подготавливаются, организуются и распределяются работы по участникам команды 2.3. Мастер команды осуществляет сбор и накопление результатов разработки программного продукта 2.4. Мастер команды осуществляет сбор оперативной информации о ходе выполнения разработки и возникающих проблемах
C (Check): 3.1. По истечении 1 месяца проводится оценка результатов 3.2. Заказчику передается результат разработки продукта 3.3. Команда исполнителей осуществляет мониторинг использования продукта, измеряет его успешность по критериям
A (Act): 4.1. Сравниваются плановые показатели до внедрения продукта и после 4.2. Выявляется отклонения от плановых показателей 4.3. Выявляются отклонения фактических продаж (увеличение или уменьшение продаж) от плановых показателей 4.4. Формируются требования по улучшению дизайна и оптимизации работы приложения
Изображение 1, изначальный процесс:


Тема семинаров (2-4): (Малое-Среднее) Производство пиццы.
процессная модель "как было"(1):


Клименко Диана, Михайлуца Надежда, Салова София
Как было:
Как стало:
В результате автоматизации часть действий администратора были перенесены на систему, тем самым была уменьшена нагрузка и доля человеческих ошибок.
Иванов Петр, Хуен Ле, Искоркин Алексей, Алаев Константин
Контекстная диаграмма декомпозируется на 3 блока. Сначала родитель устно предупреждает ребенка о том, сколько он может поиграть в игру. Затем ребенок начинает играть, и, когда лимит превышается, родителю посылается сообщение об этом.
Однако, чтобы послать сообщение, нужно автоматизировать этот процесс. Декомпозируем блок "Превысить лимит времени, проводимого в игре" на еще 2 блока. Во время превышения лимита ПО автоматически будет это фиксировать по заранее полученным к нему требованиям и посылать сообщения родителю.

Борисова Ксения, Сиваков Артем, Стальнов Кирилл
Миграция данных. "Как было":

"Как стало":

ИДБ-19-06
-
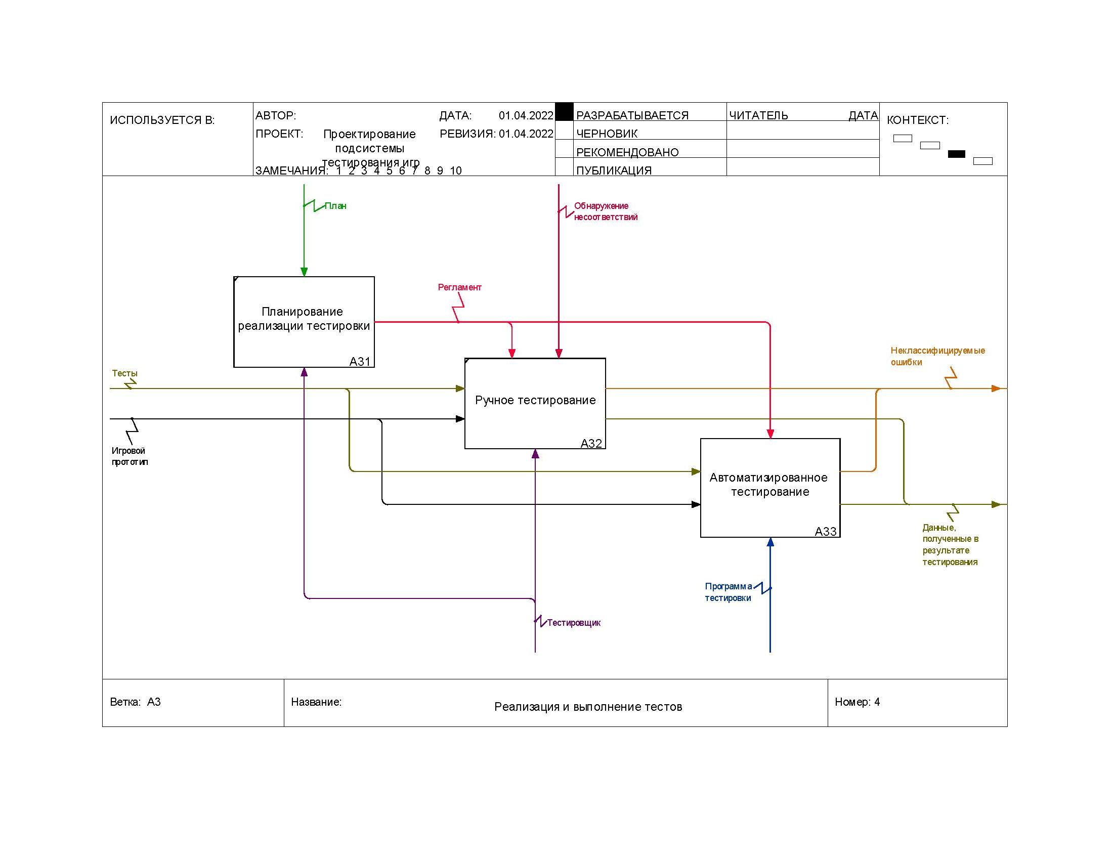
Plan (Планирование): -Стратегиия тесирования -При готовом рабочем прототипе -Тестировщик -Ручками тестировщика -С помощью стандартного набора тестов
-
Do (Выполнение)
- Обеспечиваеся снабежние необходимыми материалами, инструментами и документацией по тестирования
- Выполнеяется подготовка, организация и распределение работ между исполнителями
- Осуществляется сбор и накопление результатов выполнения работ
- Осуществляется сбор оперативной информации о ходе выполнения работ и возникающих проблем
- Check (Проверка)
- Осуществляется контроль результатов выполнения работ
- Осуществляется передача результтатов работ заказчику (потребителю)
- Осуществляется мониторинг и измерение процессов
- Act (Коррекировка)
- Сравниваются плановые показатели с данными фактических результатов
- Выявляются отклонения фактических разеультатов от плановых показателей
- Выполняется оценка отколнений фактических результатов от плановых показателей
- Формируются предложения по корректировке планов и других необходимых мерах по улучшению деятельности


ИДБ-19-07
Борисова Александра, Маргита Елизавета, Клишина Анастасия, Бириков Максим, Силенок Даниил Витальевич
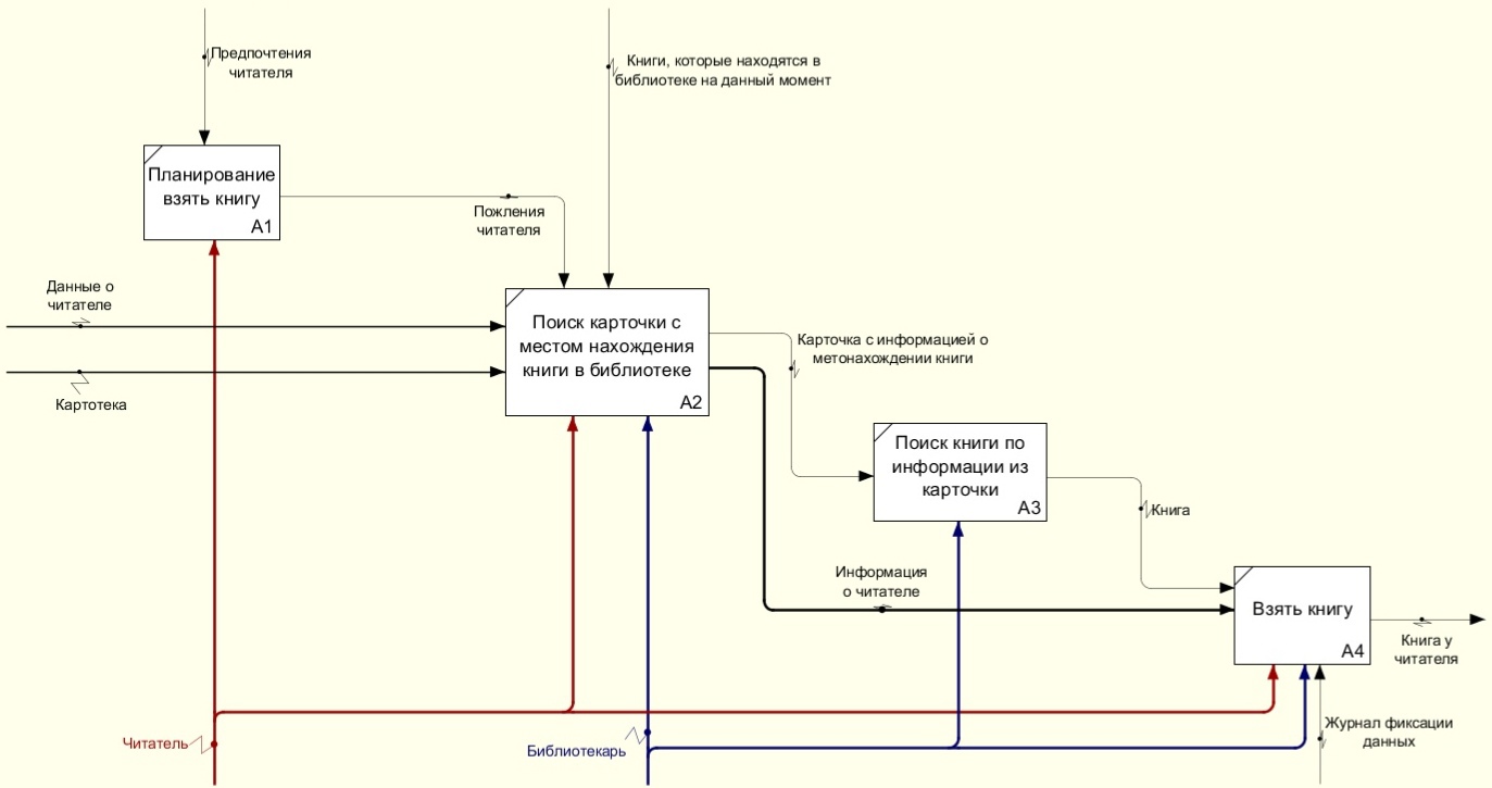
Процесс взятия книги в библиотеке (библиотечная картотека).
Было:
Читатель ориентируясь на свои предпочтения решает какую книгу он хочет взять в библиотеке.
Читатель обращается к библиотекарю, который запрашивает у него читательский билет, чтобы получить о нём данные. Читатель сообщает о своём выборе книги, взаимодействуя с картотекой библиотеки, библиотекарь получает данные: есть ли книга в библиотеке и где она находится, если да.
По полученным данным о местонахождении библиотекарь берёт книгу.
Библиотекарь отдает книгу читателю, записывая в журнал, что такой-то читатель взял такую-то книгу.
Стало:
Читатель ориентируясь на свои предпочтения решает какую книгу он хочет взять в библиотеке.
Читатель заходит на сайт библиотеки, заходя под выданному ему ранее библиотекой логином и паролем, читатель выбирает книгу, которая ему нужна и фиксирует её взятие, получая за это её местонахождение в библиотеке. В системе ведётся запись этого действия.
По полученным данным о местонахождении читатель берет книгу.
1. Рассматриваемый процесс:

2. Процессная модель "Как было":
При отсутствии автоматизации процесса управления очередью в ресторане цикл работы выглядит следующим образом:

2.1. На этапе планирования менеджер получает от пользователя заказ с желаемыми позициями;
2.2. На этапе выполнения менеджер отправляет сформированный заказ на приготовление;
2.3. На этапе проверки менеджер вручную вносит в отчет информацию о выполненном заказе;
2.4. На этапе корректировки менеджер обновляет инструкции по приготовлению заказа.
3. Процессная модель "Как стало":

Автоматизация процесса управления очередью в ресторане дает массу преимуществ:
- Теперь информация о заказе посетителя с желаемыми позициями автоматически рассылается как менеджерам, так и поварам
- Порядок очереди поддерживается системой, анализирующей заказы и выставляющей приоритеты
- Ускорен подпроцесс составления отчета за счет специальных компонентов, предоставляемых системой
1. Процессная модель "Как было":

2.1. На этапе планирования продавец получает от пользователя заказ с желаемыми позициями;
2.2. На этапе выполнения продавец отправляет сформированный заказ на приготовление;
2.3. На этапе проверки продавец вручную вносит в отчет информацию о выполненном заказе;
2.4. На этапе корректировки продавец обновляет инструкции по приготовлению заказа.
2. Процессная модель "Как стало":

- Теперь информация о заказе посетителя с желаемыми позициями автоматически рассылается как продавцам, так и сборщикам заказов
- Порядок очереди поддерживается системой, анализирующей заказы и выставляющей приоритеты
- Ускорен подпроцесс составления отчета за счет специальных ПО





