ISRU Refinery - sswelm/KSPInterstellar GitHub Wiki
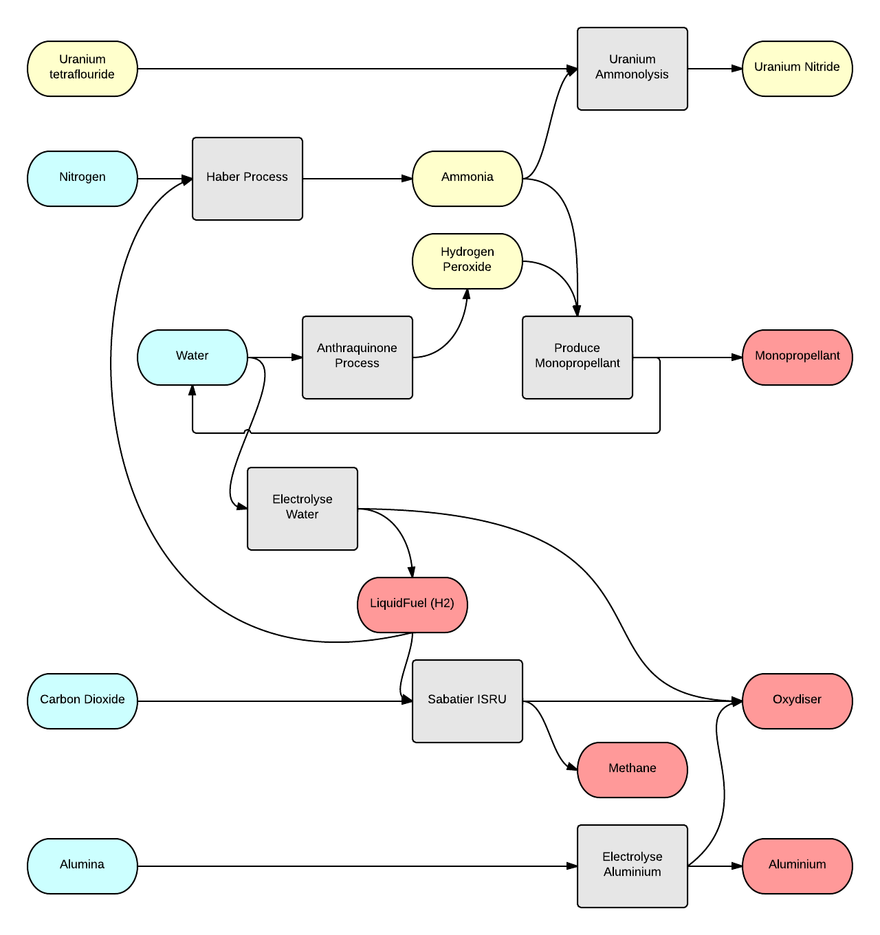
The In-Situ Resource Utilization (ISRU) Refinery and Inline Refinery are wonders of compact technology. The main difference between the two is that the ISRU Refinery is attached radially while the Inline Refinery is, by definition, stack-able. The other key difference is that the Inline Refinery does not have the resource extraction ability of the ISRU Refinery. They have many uses:
- Anthraquinone Process
- Electrolyse Aluminium
- Electrolyse Water
- [Monopropellant Production] (https://github.com/FractalUK/KSPInterstellar/wiki/ISRU-Refinery#produce-monopropellant)
- Reprocess Nuclear Fuel
- Sabatier Process
- Uranium Ammonolysis
- Resource Extraction (ISRU Only)
- Power Consumption: 1 MW
The Anthraquinone Process is the mechanism for the production of Hydrogen Peroxide (H202) from water.
- Power Consumption: 40 MW
Discovered by Paul Sabatier in 1910, this chemical reaction combines hydrogen and carbon dioxide gas at high temperature and in the presence of a nickel or ruthenium catalyst to produce methane and water. As the atmosphere of Duna consists almost entirely of carbon dioxide gas, you can refill a methane/oxidizer tank on Duna, provided you've brought along a suitable supply of hydrogen gas.
At present the water is not available separately. It is instead electrolyzed, allowing the oxygen to be used as oxidizer and the hydrogen to be run automatically through the Sabatier process again to produce methane.
- Power Consumption: 40 MW
Aluminium electrolysis requires Alumina (Aluminium Oxide) and allows the production of Aluminium and Oxidiser.
- Power Consumption: 40 MW
Water electrolysis naturally requires the LqdWater resource and allows the production of LiquidFuel and Oxidiser. Since water is mostly oxygen by mass, far more Oxidiser than LiquidFuel is produced.
- Power Consumption: 5 MW
Uses the Pechiney-Ugine-Kuhlmann process to produce Monopropellant (Hydrazine) from Hydrogen Peroxide and Ammonia.
- Power Consumption: 5 MW
You can use an ISRU Refinery to turn your Actinide waste back into nuclear fuel. 80% of the Actinide waste becomes new fuel, either UF4 or ThF4 and the remaining 20% becomes DepletedFuels. You must have somewhere to store the DepletedFuels in order to conduct fuel reprocessing.
- Power Consumption: 12 MW
You can use an ISRU Refinery to convert [UF4](Uranium tetraflouride) and Ammonia into Uranium Nitride. The Fluorine is not stored during the process and is presumably vented.
Stops whatever the refinery is currently doing so you can select a different option.
The ISRU Refinery (but not the Inline Refinery) can also extract a number of resources from a planets surface or ocean. The rate at which the resources are extracted depends on the abundance of the resource in the area.
Nuclear resource abundances can measured with a [Gamma Ray Spectrometer](Gamma Ray Spectrometer). Similarly, oceanic resource abundance may be measured with a Liquid Chromatograph Mass Spectrometer.
The power consumption depends on the resource being extracted:
| Resource | Power Consumption (Land) (MW) | Power Consumption (Ocean) (MW) |
|---|---|---|
| Water | 40 | 0.001 |
| Ammonia | 30 | 0.1 |
| Lithium | 40 | 40 |
| Aluminia | 10 | N/A |
| UF4 | 10 | 100 |
| ThF4 | 10 | 0.001 |
