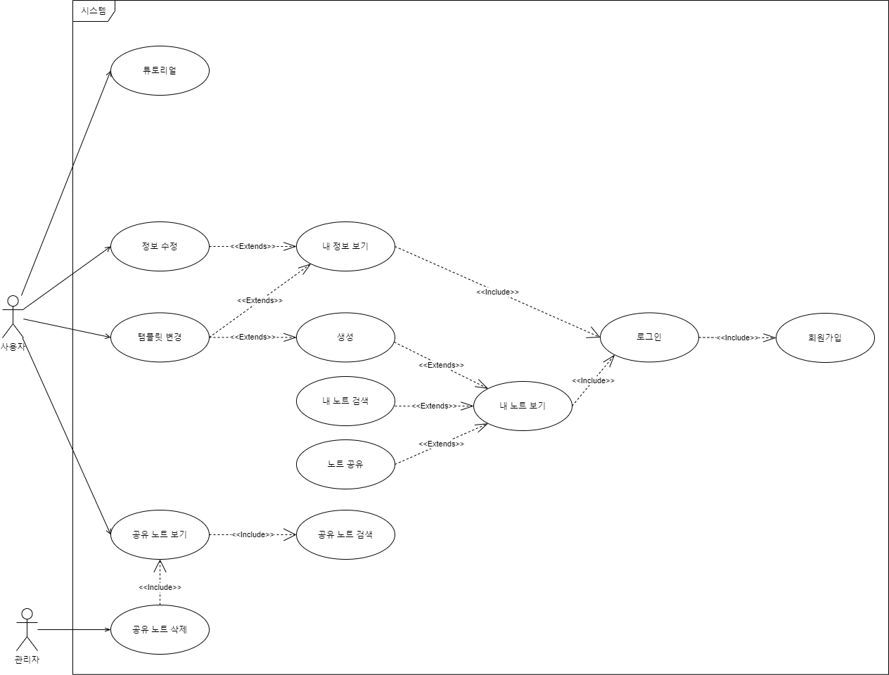
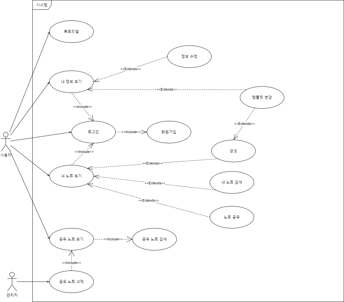
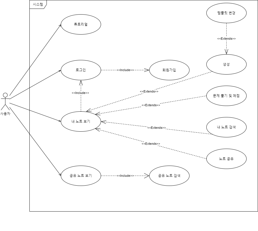
Usecase - sigma-crow/n2t GitHub Wiki
Usecase
λͺ©μ°¨
νλͺ©
- κΈ°λ₯
- λ²νΈ
- μμ½
- μν°
- μ¬μ 쑰건
- λ©μΈ μνμ€
- λμ μνμ€
- μ¬ν 쑰건
- μλ리μ€
λ‘κ·ΈμΈ (1)
μν°
μλ리μ€
- μ¬μ©μκ° λ‘κ·ΈμΈ νμ΄μ§λ₯Ό μμ²νλ€
- μ¬μ©μκ° Id/Pass μ
λ ₯ν λ‘κ·ΈμΈ μμ²μ νλ€
- λ‘κ·ΈμΈ μλ£ ν λ©μΈ νμ΄μ§λ‘ μ΄λνλ€.
νμκ°μ
(2)
μν°
μλ리μ€
- μ¬μ©μκ° νμκ°μ
μμ²νλ€.
- μ¬μ΄νΈ νμκ°μ
- oAuth μΈμ¦ νμκ°μ
- λλ€μ, μ΄λ©μΌ, id, password, password νμΈμ μ
λ ₯νλ€.
- νμκ°μ
μ νλ€.
μ€λͺ
(νν 리μΌ) (3)
μν°
μλ리μ€
- μ¬μ©μκ° μ€λͺ
νμ΄μ§ μμ²
- νν λ¦¬μΌ νμ΄μ§ μ 곡
- νν λ¦¬μΌ GIF μ 곡
λ΄ λ
ΈνΈ 보기 (4)
μν°
λ©μΈ μλ리μ€
- λ΄ λ
ΈνΈλ³΄κΈ° νμ΄μ§ μμ²
μλΈ μλ리μ€1 (μ λ
ΈνΈ μμ±)
- μ λ
ΈνΈ μμ± λ²νΌμ ν΄λ¦νλ€.
- λ
ΈνΈ νκΈ° νμ΄μ§λ‘ λμ΄κ°λ€.
μλΈ μλ리μ€2 (λ
ΈνΈ μ΄λ¦ μμ )
- κΈ°μ‘΄ λ
ΈνΈμ μ΄λ¦ μμ μ μμ²νλ€.
- κΈ°μ‘΄ λ
ΈνΈμ μ΄λ¦μ μμ νλ€.
- μμ μλ£κ° λ¨μ νμΈνλ€.
μλΈ μλ리μ€3 (λ
ΈνΈ μμ )
- λ
ΈνΈ μμ λ₯Ό μμ²νλ€.
- μμ μλ£λ¨μ νμΈνλ€.
μλΈ μλ리μ€4 (λ
ΈνΈ μ΄λ)
- λ
ΈνΈ μ΄λ λ²νΌμ λλ₯Έλ€.
- μ΄λν ν΄λλ₯Ό μ ννλ€.
μλΈ μλ리μ€5 (λ
ΈνΈ 볡μ¬)
- λ
ΈνΈ λ³΅μ¬ λ²νΌμ λλ₯Έλ€.
μλΈ μλ리μ€6 (λ
ΈνΈ μμ )
- λ
ΈνΈ μμ λ²νΌμ λλ₯Έλ€.
- λ
ΈνΈ νκΈ° νμ΄μ§λ₯Ό μμ²νλ€.
μλΈ μλ리μ€7 (ν΄λ μμ±)
- ν΄λ μμ±μ μμ²νλ€.
- ν΄λ μ΄λ¦μ μ
λ ₯νμ¬ ν΄λλ₯Ό μμ±νλ€.
μλΈ μλ리μ€8 (ν΄λ μμ )
- ν΄λ μμ λ₯Ό μμ²νλ€.
λ
ΈνΈ νκΈ° (5)
μν°
μλ리μ€
- μ¬μ©μκ° μλ‘μ΄ λ
ΈνΈλ₯Ό μμ±νκ±°λ κΈ°μ‘΄ λ
ΈνΈ μμ μ μμ²νλ€.
- νκΈ° μλν°μ 미리보기 νμ΄μ§λ₯Ό μ 곡νλ€.
- ν
νλ¦Ώ λ³κ²½ λ²νΌμ λλ₯΄λ©΄ λ¨λ λͺ¨λ¬ μ°½μ ν΅ν΄ ν
νλ¦Ώμ λ³κ²½νλ€.
- μ ν΄μ§ νμμ λ§μΆ° νκΈ°λ₯Ό μμ±νλ€.
- μ¬μ©μκ° μμ±ν νκΈ° λ΄μ©μ μλ μ μ₯λλ€.
λ¬Έμ νκΈ° λ° νμΈ (6)
μν°
μλ리μ€
- λ¬Έμ νκΈ° νμ΄μ§λ₯Ό μμ²νλ€.
- λ¬Έμ λ₯Ό νΌλ€.
- μ±μ νμ΄μ§λ₯Ό μμ²νλ€.
- 2λΆν λ νλ©΄μ ν΅ν΄ μ λ΅ λ° κ΄λ ¨ νκΈ° λ΄μ©μ νμΈνλ€.
ν
νλ¦Ώ μ¬μ© & λ³κ²½ (7)
μν°
μλ리μ€
- μ¬μ©μκ° ν
νλ¦Ώ λ³κ²½ λ²νΌμ ν΄λ¦νλ€.
- μ¬μ©ν ν
νλ¦Ώμ μ ννλ€.
- ν
νλ¦Ώμ μ μ©νλ€.
λ
ΈνΈ 곡μ (8)
μν°
λ©μΈ μλ리μ€
- μμ μ λ
ΈνΈλ₯Ό 곡μ μμ²νλ€
- ν€μλ λ° μΉ΄ν
κ³ λ¦¬ λΆλ₯λ₯Ό μ ννλ€
μλΈ μλλ¦¬μ€ 1 (κ²μ)
- μνλ μΉ΄ν
κ³ λ¦¬λ ν€μλ κΈ°λ° κ²μμ μμ²νλ€.
- κΆνμ λ°λΌ μ½κΈ° λλ λ΄ λ
ΈνΈλ‘ κ°μ Έμ€κΈ° μμ²νλ€.
ver1.0

ver2.0

μ΅μ’
λ²μ
