Root locus and Bode plots - quangounet/open-control-theory GitHub Wiki

Before starting, make sure to load the required packages.

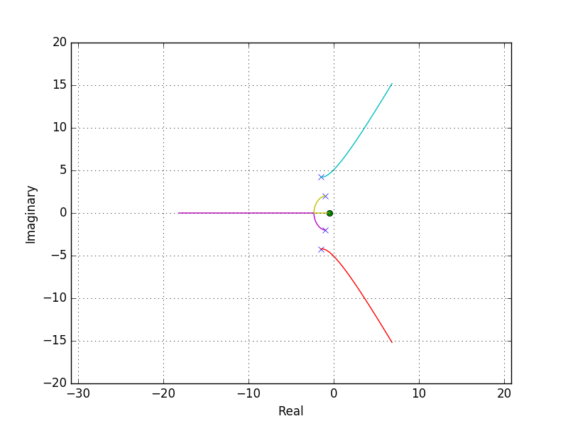
Root locus

Type (or copy-paste) the following code into the ipython command prompt

sys = tf([1, 0.5], [1, 5, 31, 55, 100]) # Define a transfer function
rlocus(sys, klist = arange(0, 5000, 0.1)) # Sketch the root locus
grid("on")
axis("equal")

Note that rlocus sketches the root locus of the unity-feedback system whose forward transfer function is K*sys for K varying in [0, 5000] with 0.1 increment.

https://raw.githubusercontent.com/quangounet/open-control-theory/master/wiki-images/unity.png

Note also that, on some versions of python-control, the syntax for rlocus is

rlocus(sys, kvect = arange(0, 5000, 0.1))

The following figure should pop up

https://raw.githubusercontent.com/quangounet/open-control-theory/master/wiki-images/rl.png

Bode plots

sys = tf([1, 0.5], [1, 5, 31, 55, 100]) # Define a transfer function
bode(sys, logspace(-5, 5, 500), dB=True, deg=False) # Sketch the Bode plots

Here bode sketches the Bode plots of the transfer function sys in logarithmic scale for omega varying in [0.00001, 100000].

https://raw.githubusercontent.com/quangounet/open-control-theory/master/wiki-images/bp.png
⚠️ **GitHub.com Fallback** ⚠️