Content mirrored for search engine indexing from:
https://github.com/nicollenobsa/Ruta_Buses/wiki/Diagrama-Entidad-Relacion
Why does this service exist?
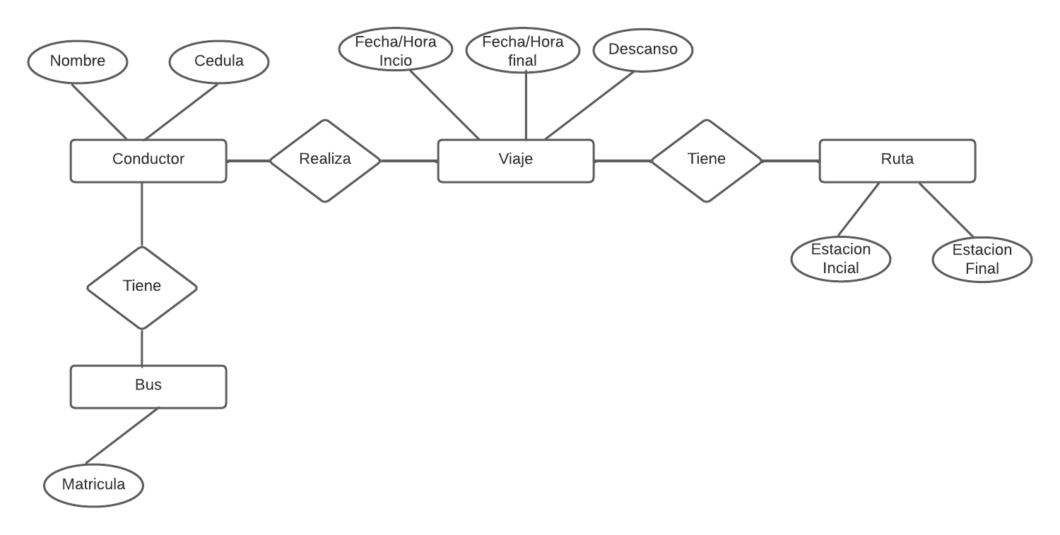
Diagrama Entidad Relacion - nicollenobsa/Ruta_Buses GitHub Wiki
🗂️ Page Index for this GitHub Wiki