[tecobrary spring] 도메인 설계 - milzipmoza-developers/tecobrary-wiki GitHub Wiki

Spring 서버 도메인 설계

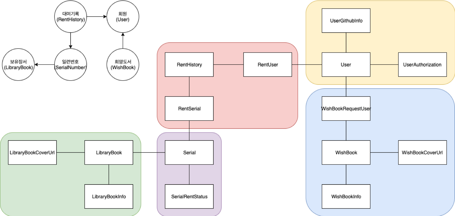
Tecobrary Domain Architecture

총 5개의 애그리거트가 존재합니다.

구조는 위와 같습니다.