UML - mestrelisboa/Projeto-de-Engenharia-de-Software GitHub Wiki
João Vitor de Souza Lisboa 22.120.082-7
João Victor R. M. G. Canella 22.120.054-6
Lucca Guarreschi 22.120.016-5
Guilherme Brigagão Cabelo 22.120.071-0
Murilo Gomes Munhoz 22.120.035-5
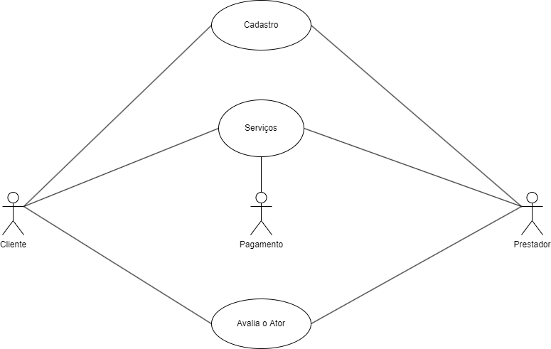
Diagrama de Casos de Uso

Especificações de caso de uso



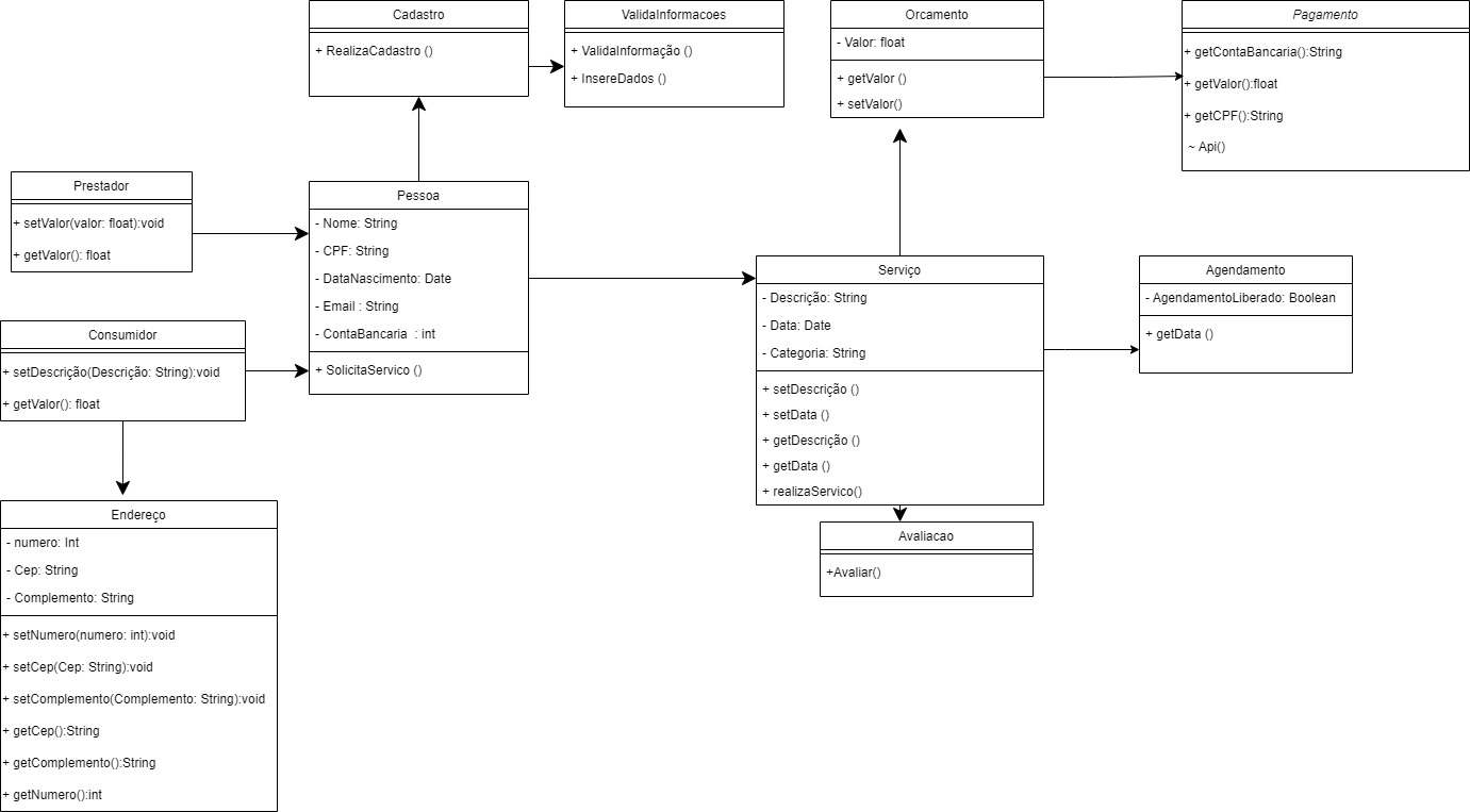
Diagrama de Classes

Diagramas de Sequência
* Cadastro

* Serviço

* Avaliação

Diagrama de Estados
* Cadastro

* Serviço

* Pagamento

* Avaliação
