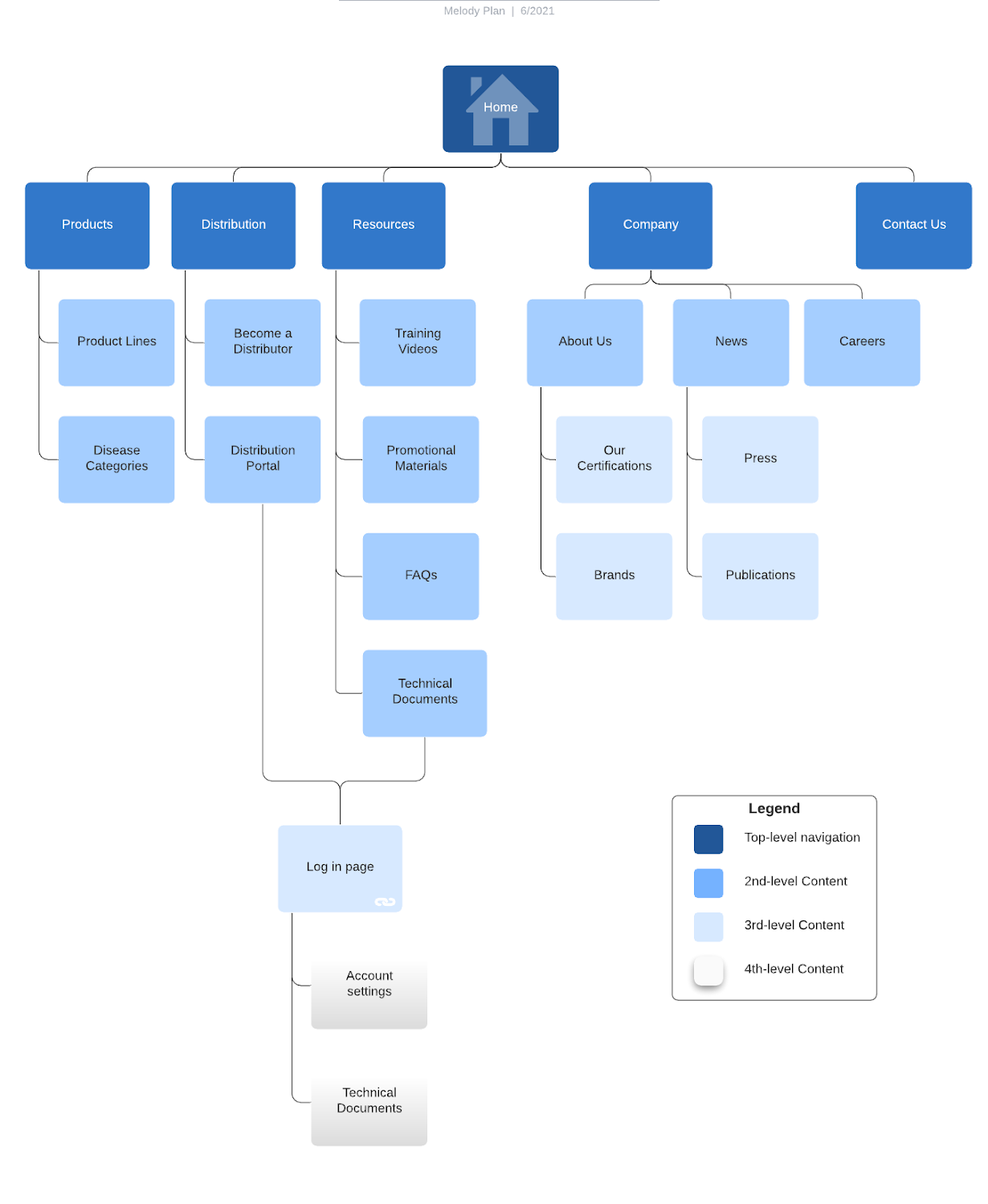
Information Architecture Diagram: Site Map - melodyplan/wiki_page_example GitHub Wiki

Read time: 1 minute

Diagram of a site map