Content mirrored for search engine indexing from:
https://github.com/lwylie420/JIDO-lwylie420.github.io/wiki/JIDO-use-case-diagram
Why does this service exist?
JIDO use case diagram - lwylie420/JIDO-lwylie420.github.io GitHub Wiki
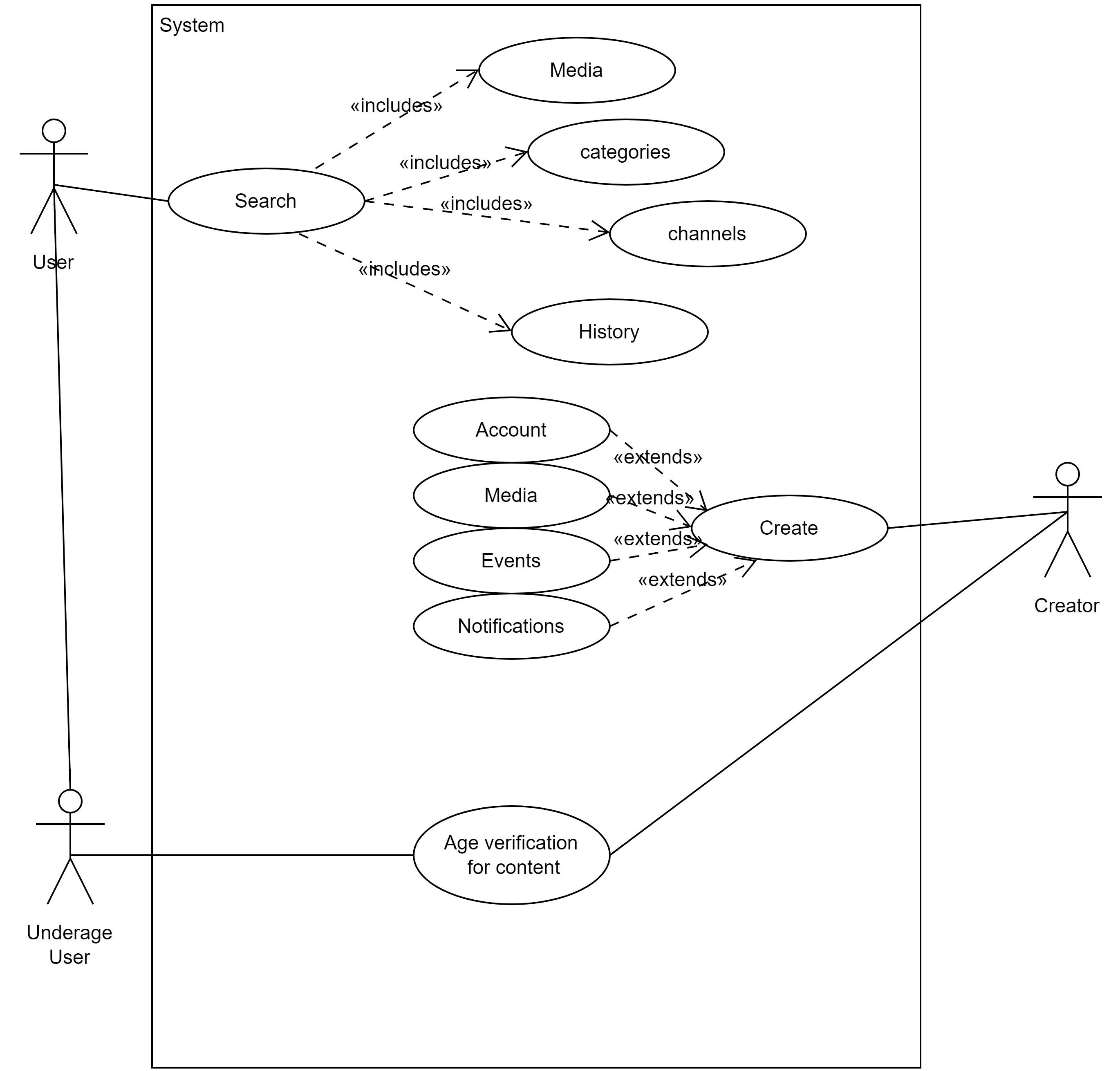
Modified Diagram
🗂️ Page Index for this GitHub Wiki