Content mirrored for search engine indexing from:
https://github.com/kyndryl-digital/kyndryl-storybook/wiki/Ops-Model
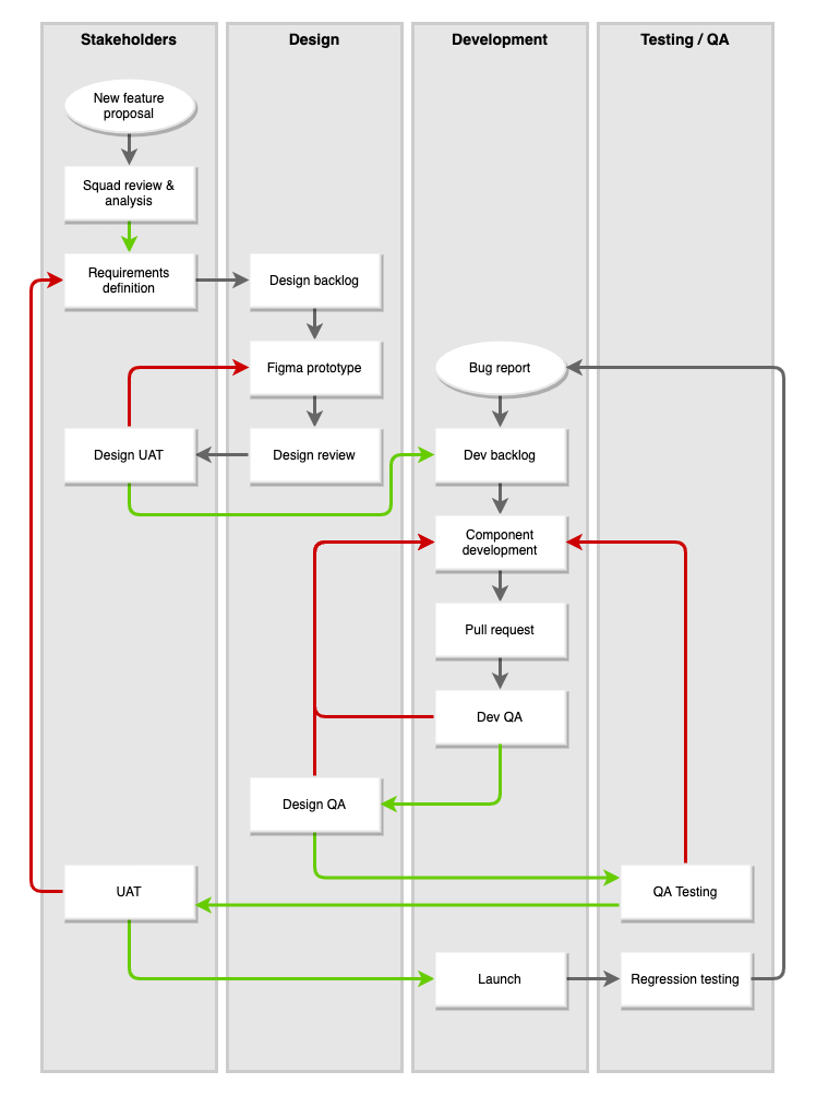
Why does this service exist?
Ops Model - kyndryl-digital/kyndryl-storybook GitHub Wiki
🗂️ Page Index for this GitHub Wiki