State and Activity Diagrams - jacbroberts/IntroToSEGroup6 GitHub Wiki

User_story_1: Login

State

Screenshot-2024-09-25-130840

Activity

Screenshot-2024-09-25-130715

User_story_3: Search Product

State

Search-Products-State

Activity

Screenshot-25-9-2024-131115-lucid-app

User_story_4: Compare Product

State

Screenshot-2024-09-29-170521

Activity

Screenshot-2024-09-29-165228

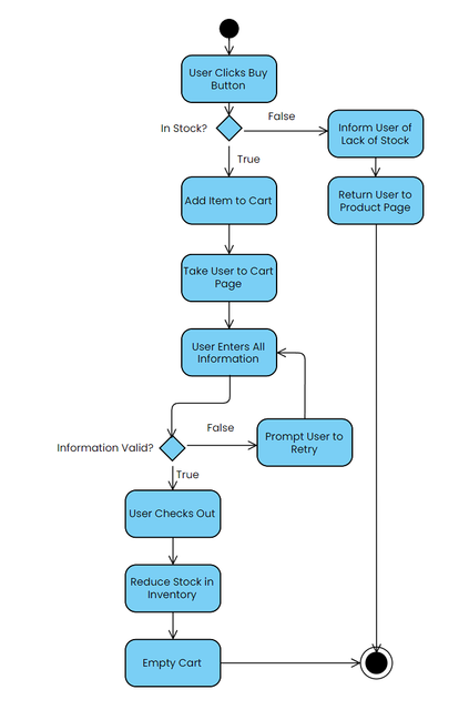
User_story_5: Buy Product

State

State-for-Buy

Activity

Activity-for-Buy

User_story_6: Return Product

State

Screenshot-2024-09-29-183242

Activity

Screenshot-2024-09-29-184640
weather poems

⚠️ **GitHub.com Fallback** ⚠️