Documento de Arquitetura - fga-eps-mds/2017.1-OndeE-UnB GitHub Wiki
Documento de Arquitetura
Histórico de Revisões
| Data | Versão | Descrição | Autor |
|---|---|---|---|
| 23/03/201 | 0.1 | Iniciando documento de arquitetura do projeto. | Lucas S. |
| 23/03/201 | 0.2 | Introdução(Finalidade, Escopo); Representação da Arquitetura;Tamanho e desempenho; Visão de Casos de Uso(Atores); Restrições e Metas Arquiteturais; Revisão da Representação da Arquitetura; Visão LógicaQualidade; | Jordan, Lucas S., Sannya Arvelos |
| 25/03/2017 | 1.0 | Atualização de Metas Arquiteturais | Jordan |
| 30/03/2017 | 1.1 | Melhoria do tópico de qualidade; Descrição dos casos de uso; Correção das Descrições de Casos de Uso; | Lucas S. |
| 01/04/2017 | 1.2 | Atualização de Representação da Arquitetura | Jordan |
| 03/04/2017 | 1.3 | Correção da Visão Lógica | Lucas S. |
| 04/04/2017 | 1.4 | Refatoração Representação da Arquitetura; Refatoração Metas e Restrições Arquitetura; Refatoração Banco de Dados; Refatoração Desempenho; Refatoração Qualidade; | Kairon Velozo |
| 06/04/2017 | 1.5 | Atualização dos casos de uso e do seu diagramas | Mateus Roriz |
| 07/04/2017 | 1.6 | Atualização do diagrama de pacotes e diagrama de classe | Mateus Roriz |
| 17/04/2017 | 1.7 | Atualização do diagrama de casos de uso, diagrama de classes. | Lucas S, Taynara, Kairon Velozo, Mateus Roriz, Stéfane. |
| 18/04/2017 | 1.8 | Atualização do diagrama de casos de uso e inclusão dos casos UC10 e UC11. | Kairon Velozo, Stéfane Souza. |
Sumário
1. Introdução
1.1. Finalidade
1.2. Escopo
2. Representação da Arquitetura
3. Restrições e Metas Arquiteturais
4. Visão de Casos de Uso
4.1. Atores
4.2. Diagrama de Casos de Uso
4.3. Descrição dos Casos de Uso
5. Visão Lógica
5.1. Visão Geral
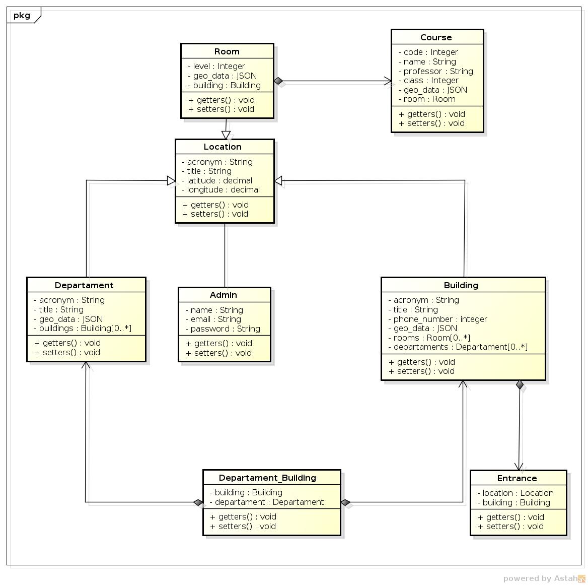
5.2. Diagrama de Classes
5.3. Diagrama de Pacotes
5.4. Banco de Dados
6. Desempenho
7. Qualidade
1) Introdução
1.1 Finalidade
1.2 Escopo
2) Representação da Arquitetura
3) Restrições e Metas Arquiteturais
4) Visão de Casos de Uso
4.1 Atores
4.1.1 Usuários
4.1.2 Administradores
4.2 Diagrama de Casos de Uso
4.3 Descrição dos Casos de Uso
UC01 - Manter Edifícios
UC02 - Manter Departamentos
UC03 - Manter Salas
UC04 - Manter Bicicletários
UC05 - Manter Pontos de Acesso
UC06 - Visualizar Informações
UC07 - Visualizar Trajeto
UC08 - Procurar Locais no Campus
UC09 - Visualizar Mapa do Campus
UC10 - Fazer Login
UC11 - Manter Administradores
5) Visão Lógica
5.1 Visão Geral
5.1.1 View
5.1.2 Controller
5.1.3 Model



