Forget Me Not 1 - cs428TAs/w2022 GitHub Wiki
Overview
When's the last time you called your grandma? Or talked to that roommate who got married a couple years ago? If you're like most people, then you have at least one person in your life who you promised you'd stay in contact with, but are just now realizing you haven't talked to in a year.
The basic premise of this app is that it helps avoid these months or years of accidentally falling out of contact. A user can enter a list of people they'd like to keep in contact with and how often they'd like to contact them, and the app keeps track of how long it's been since the user talked to each person. Once it starts getting close to the designated length of time, the app will push reminders to the user to maintain that relationship. After a user feels they've made meaningful contact, they can mark that in the app and start the cycle over.
The app has opportunities for more features, like tracking birthdays, anniversaries, etc., but I believe in starting small and building up from there.
Deliverables
Status Reports
Team Members
- Gary Crye
- Adara Park
- Joshua Taylor
- Kyle Rogers
- Mackay Chandler
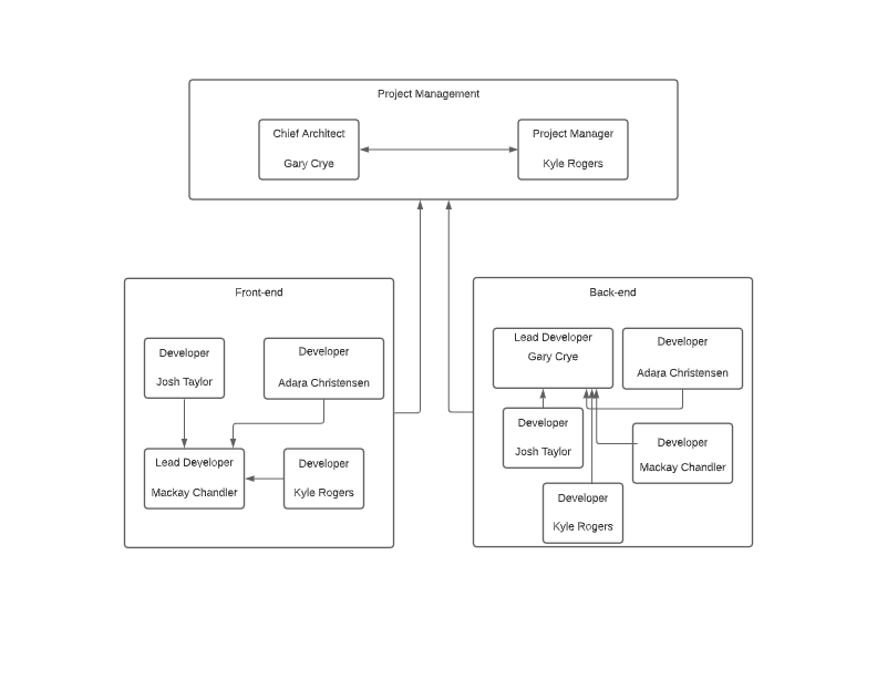
Team Organization

Chief Architect (Gary Crye)
- Final approval on pull requests and design decisions
- Communicates directly with both teams
- Communicates which features to implement in the application
Project Manager (Kyle Rogers)
- Verifies everything has been logged in the status report by Saturday at Noon
- Responsible to communicate with the team architect about the priorities of each feature
- Communicates with the Lead Developers to verify the Quality Assurance of the code per feature
Front-end Lead Developer/QA (Mackay Chandler)
- Checks the quality of code and verifies that it is production ready
- Reviews the design and communicates with the chief architect to verify any changes
- Responsible for writing the code for each feature on the front-end
Front-end Developer (Kyle Rogers, Josh Taylor, Adara Christensen)
- Responsible for writing the code for each feature on the front-end
- Responsible for design changes to better match the application
- Communicates with the project manager and lead developer about any problems with the code
- Expected to divide labor between themselves and ask teammates for help
Back-end Lead Developer/QA (Gary Crye)
- Checks the quality of code and verifies that it is production ready
- Verifies the database is set up and working correctly
- Coordinates with front-end team the availability of the API
Back-end Developer (Adara Christensen, Josh Taylor, Kyle Rogers, Mackay Chandler)
- Expected to divide labor between themselves and ask teammates for help
- Responsible for writing code to connect the front-end and database
- Communicates with the project manager and lead developer about any problems with the code