UML Diagrams for Development - bounswe574-G3/bounswe574-2022 GitHub Wiki
UML Diagram for User Interaction and Glossary

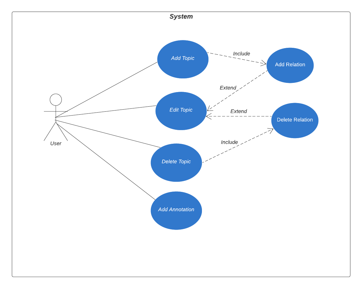
Use Case Diagram for Content Relations

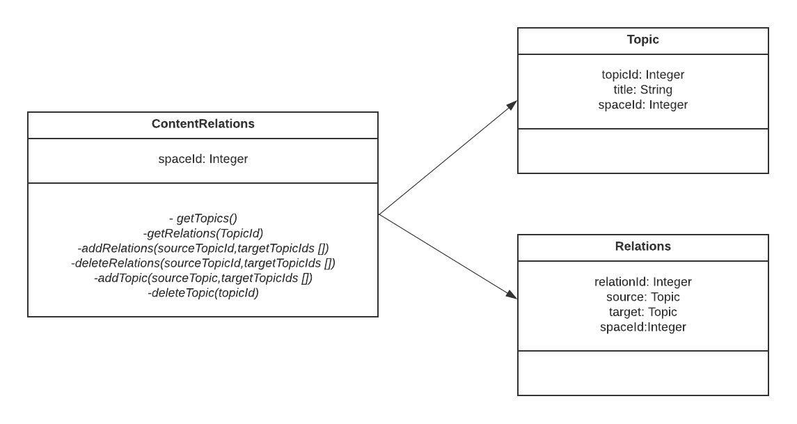
Class Diagram for Content Relations

-images.githubusercontent.com/32308526/200398775-48f83b71-4c85-4e91-a6f5-04a1f80e5d92.png)
Sequence Diagram for Content Relations
Get Content Relations

Add Content Relations

Use Case for Quiz Pages

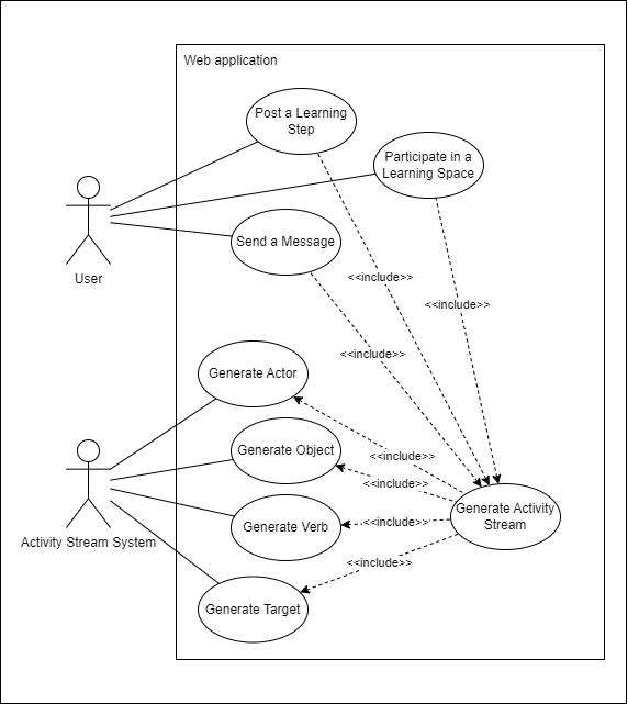
Use Case for Activity Stream

UML Diagrams for Badges
Use Case Diagram for including badges in space creation

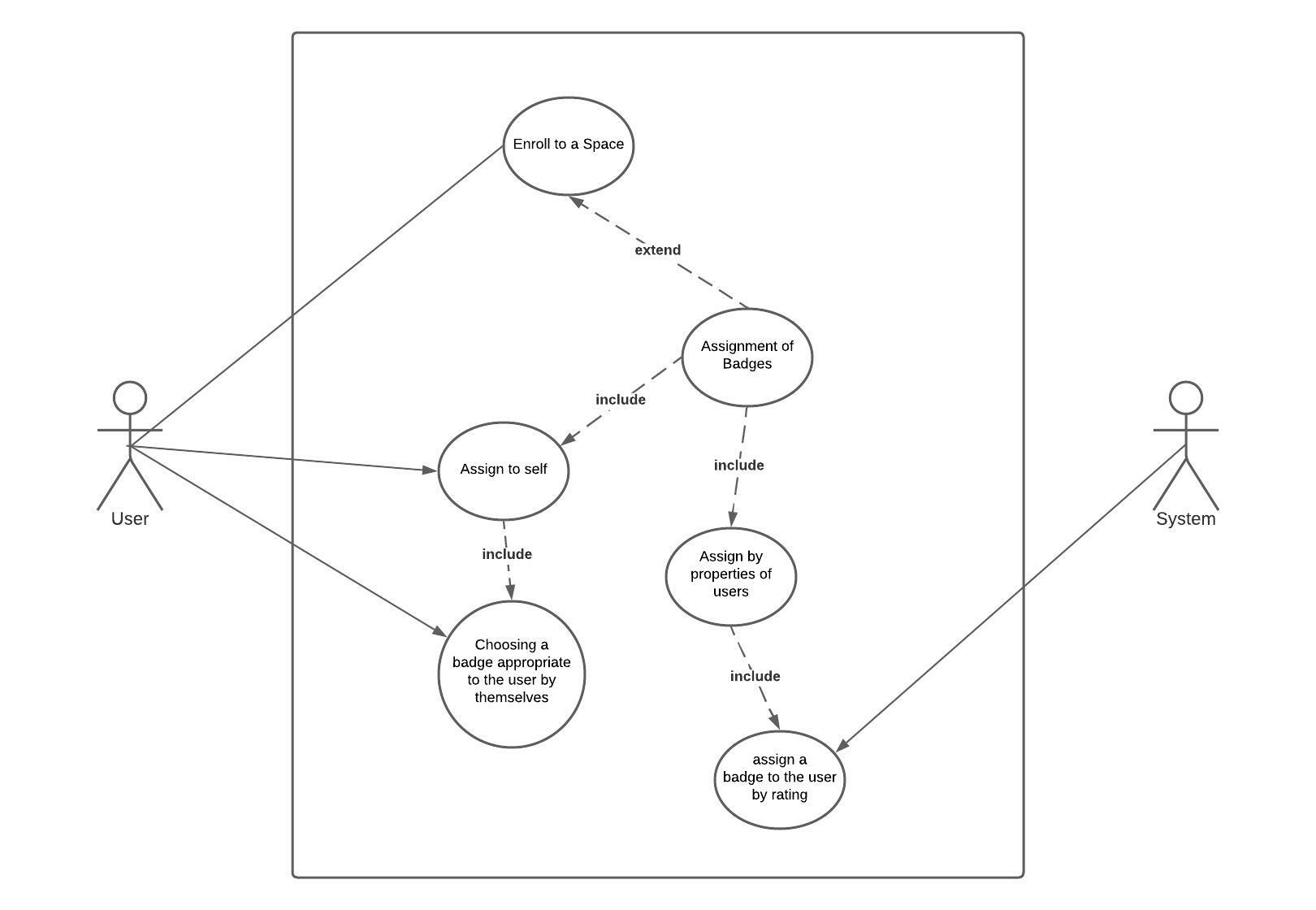
Use Case Diagram for assignment of badges to space members
