🔀 UML Diagrams - bounswe/bounswe2025group7 GitHub Wiki

UML Use Case Diagram

usecasediagram


UML Class Diagram

PlantUML Diagram


UML Sequence Diagram

Rate Recipe Healthiness by Dietitian Sequence Diagram

PlantUML Diagram

Edit Meal Budget UML Sequence Diagram

PlantUML Diagram

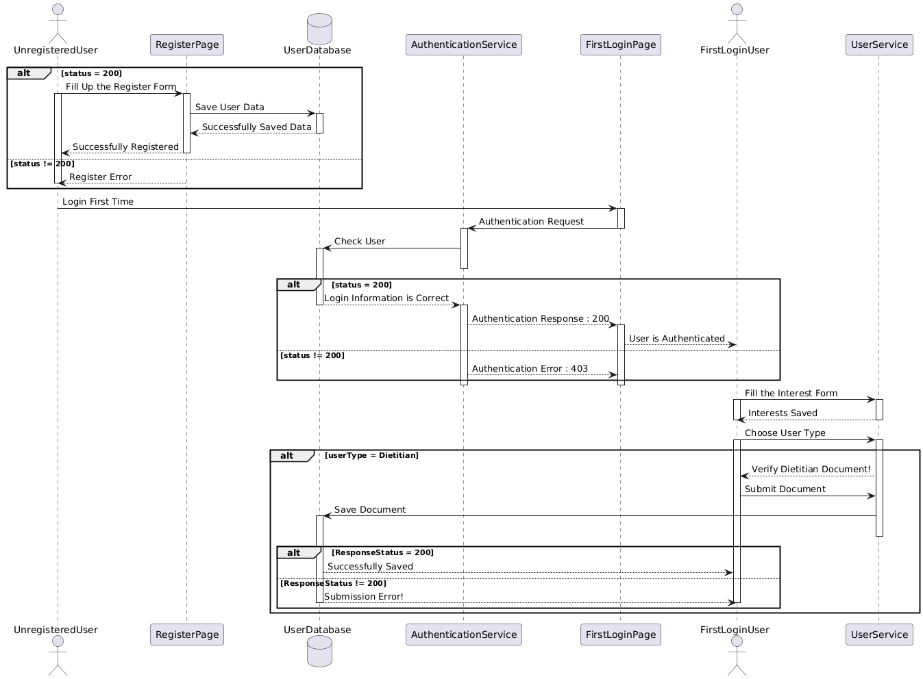
Register/First Login UML Sequence Diagram

PlantUML Diagram

Meal Planer: meal generation with AI-based API.

    sequenceDiagram
    autonumber
    participant User as 👤 User
    participant Frontend as 💻 React / React Native
    participant Backend as 🔙 FastAPI Backend
    participant AI as 🤖 OpenAI GPT API

    User ->> Frontend: Fills meal plan form (diet, calories, filters)
    Frontend ->> Backend: POST /generate-plan with user filters (JSON)
    Backend ->> Backend: Format filters into natural-language prompt
    Backend ->> AI: Send prompt to GPT-4 (ChatCompletion.create)
    AI -->> Backend: Return generated 7-day meal plan (text or JSON)
    Backend ->> Backend: Parse and validate AI response
    Backend -->> Frontend: Return structured meal plan (JSON)
    Frontend -->> User: Display weekly plan (with meals, calories, etc.)

Create Recipe UML Sequence Diagram

PlantUML Diagram

Login UML Sequence Diagram

PlantUML Diagram

View Profile Sequence Diagram

PlantUML Diagram

Search UML Sequence Diagram

image

Filter by Tag UML Sequence Diagram Creation

image

Verification by Admin User UML Sequence Diagram

PlantUML Diagram

Posts and Recipes User Interaction UML Sequence Diagram

PlantUML Diagram