Documento de Arquitetura - belaaiza/MeAjuda GitHub Wiki
1. Introdução
2. Representação da Arquitetura
3. Metas e Restrições da Arquitetura
4. Visão de Casos de Uso
4.1. Atores
Usuário visitante: Usuário que possui o aplicativo instalado em seu dispositivo mobile, mas ainda não está cadastrado na aplicação.
Usuário cadastrado: Usuário que possui cadastro no aplicativo.
4.2. Diagrama de Casos de Uso

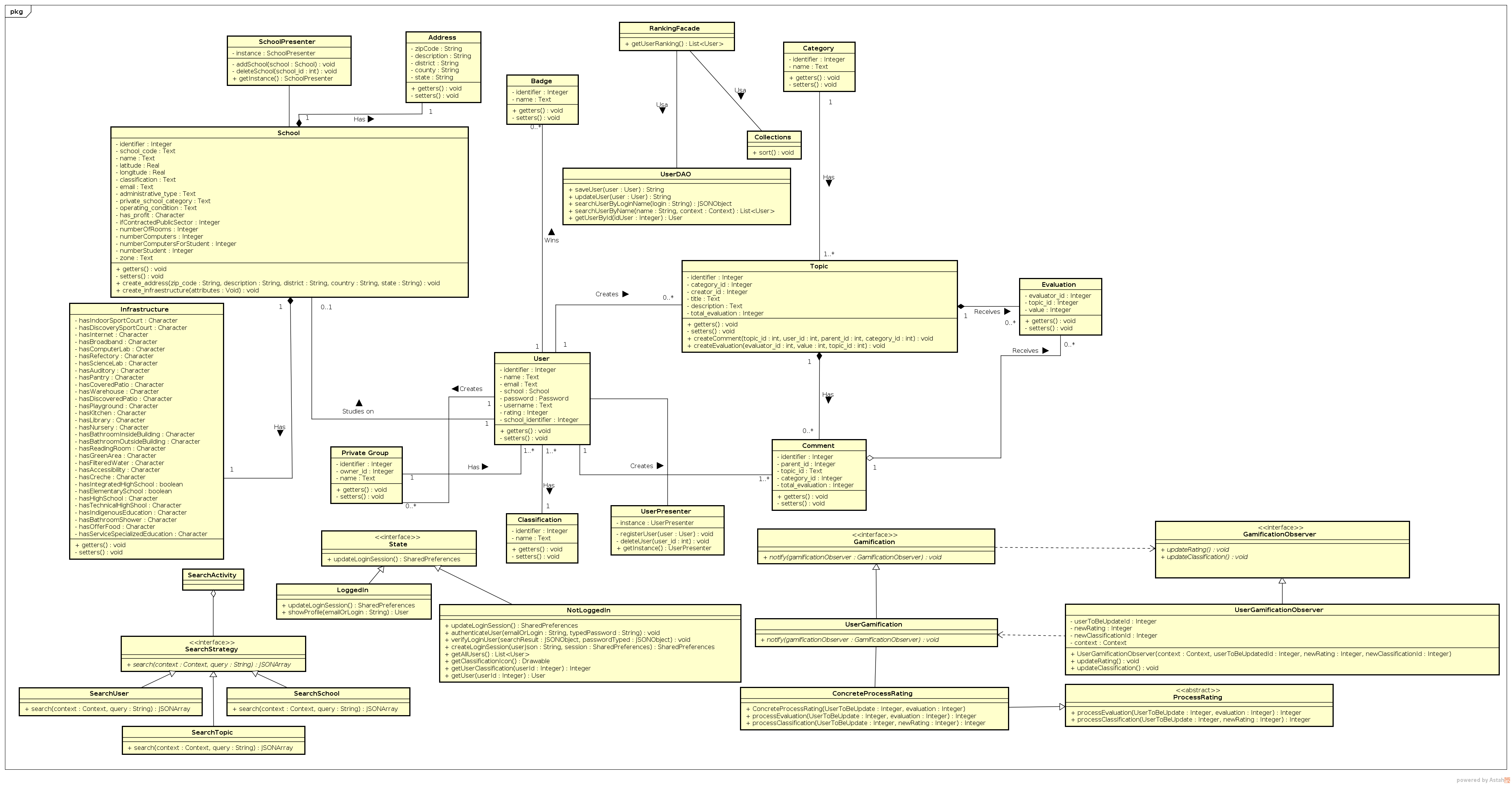
5. Visão Lógica
5.1. Visão Geral

5.2. Visão de Implementação
- Diagrama de Classes