15.‐DIAGRAMA DE CASOS DE USO - ang3-l32/Web-3.0-Dulce-Tradicion GitHub Wiki
DIAGRAMA DE CASO DE USO
LOS CASOS DE USO SON REQUERIMIENTOS FUNCIONALES QUE INDICAN QUÉ HARÁ EL SISTEMA Y QUIÉN LO HARÁ. DE MANERA QUE DESCRIBEN LAS RELACIONES Y LAS DEPENDENCIAS ENTRE UN GRUPO DE CASOS DE USO Y LOS ACTORES PARTICIPANTES EN CADA UNO DE LOS CASOS DE USO.

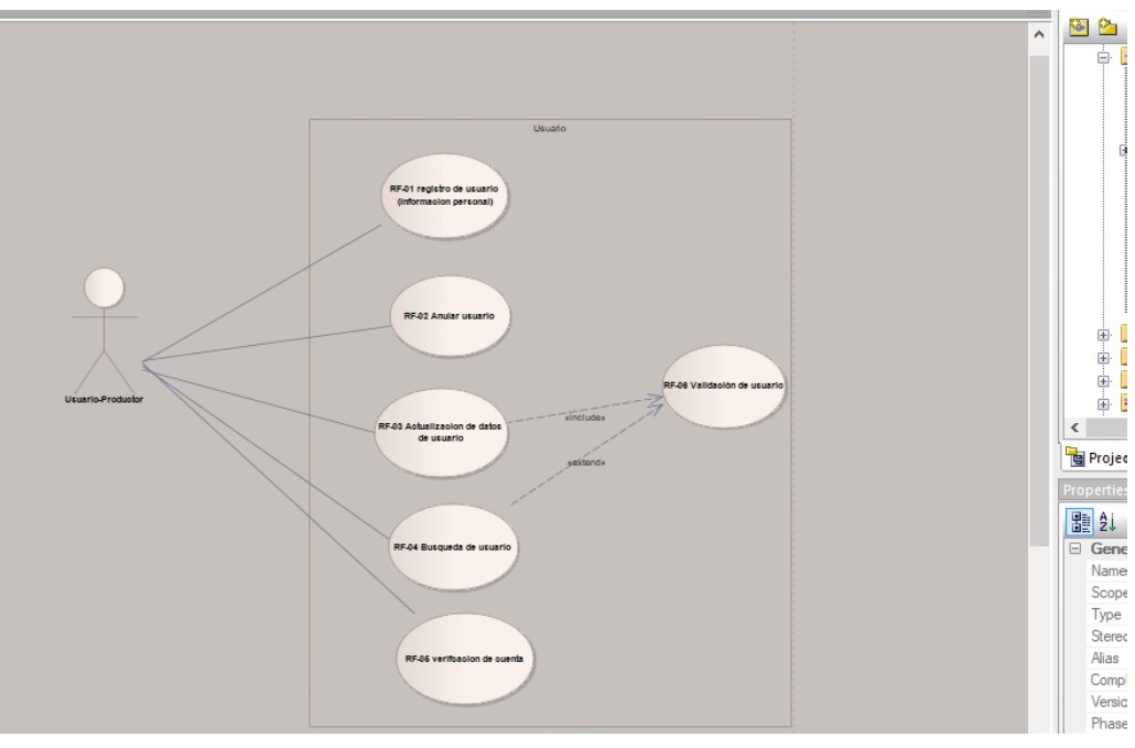
ILUSTRACIÓN 5 CREACIÓN ,VERIFICACIÓN Y VALIDACIÓN DE USUARIOS

ILUSTRACIÓN 6 CREACIÓN DE CUENTA DEL PRODUCTOR Y/O USUARIO

ILUSTRACIÓN 7 ASOCIACIÓN DE AMBOS ROLES

ILUSTRACIÓN 9 CASO DE USO DEL PRODUCTOR(ES)/PRODUCTO

ILUSTRACIÓN 10 CASO DE USO DE COMPRA-CLIENTE

ILUSTRACIÓN 19 DIAGRAMA DE USUARIOS

ILUSTRACIÓN 20 RESULTADOS