Lista obiektów - adrianj93/ProjektKCK GitHub Wiki

Obiekty:

1. eTraktor - domyślnie znajdujący sie w Hangarze
    Specyfikacja:
           * Szybkość
           * Wielkość eTraktora
           * Zdrowie
           * Pancerz
           * Pojemność paliwa
           * Pojemność zasobów
2. Plansza 
     Specyfikacja:
           * Wielkość planszy

3. Pole Uprawy 
     Specyfikacja:
           * Stan pogodowy
           * wielkosc pola uprawy
           * 6 sektorów
                  * wielkość sektora
                  * typ sektora
4. Przeszkoda - randomowo pojawiające się na planszy 
     Specyfikacja:
           * Wielkość przeszkody
           * Typ przeszkody
5. Hangar 
       Specyfikacja:
           * Lokalizacja Hangaru
           * Wielkość Hangaru
         
6. Magazyn z zasobami - znajduje sie w Hangarze 
     Specyfikacja:
           * Typy Zasobow
           * Ilość poszczegolnych Zasobow 
7. Pojazd z paliwem - znajduje sie w Hangarze
     Specyfikacja:
           * Wielkość pojazdu
           * ilość przechowywanego paliwa
           * pojemność
8. Pojazd naprawczy - znajduje sie w Hangarze
     Specyfikacja:
           * Wielkość pojazdu
9. Pojazd z zasobami - znajduje sie w Hangarze 
      Specyfikacja:
           * wielkość pojazdu
           * ilosc przechowywanych zasobów
           * pojemność
10. Zbiory - obiekty znajdujące się w danych polu danego sektora planszy
     Specyfikacja:
           * typ zbioru
           * wielkość zbioru
           * stan zbioru

 * Obrazek ilustrujący relacje między obiektami i jak one się względem siebie znajdują.
   Obrazek pokazuje samo pole planszy na której umieszczone będą wszystkie obiekty.

Obiekty:

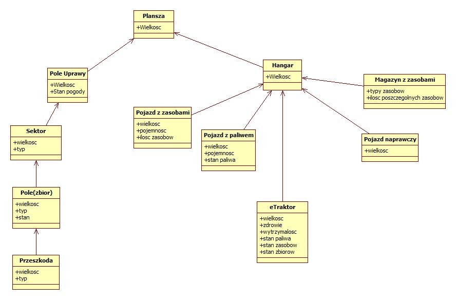
Diagram uml obiektów:

⚠️ **GitHub.com Fallback** ⚠️