Outdated Tutorials Archive - UmbraSpaceIndustries/MKS GitHub Wiki
This page will serve as the repository for outdated Tutorials to clean up the Wiki as new code is pushed that make old guides inaccurate or unhelpful.
#One Kerbal
USI Life Support
This is based on USI Life Support version 0.3.9 for KSP 1.0.5.
The bold values are produced by 1 Kerbal. The negative values are consumed by 1 Kerbal.
| Resource | Units / Second | Units / Day (6h) |
|---|---|---|
Mulch |
0.00075 | 16.2 |
Supplies |
-0.00075 | -16.2 |
ElectricCharge]] |
-0.01 | -216 |
TAC Life Support
This is based on TAC Life Support version 0.11.1.20. for KSP 1.0.2.
The bold values are produced by 1 Kerbal. The negative values are consumed by 1 Kerbal.
| Resource | Units / Day (6h) |
|---|---|
| CarbonDioxide | 31,971 |
| Waste | 0,033 |
| WasteWater | 0,308 |
| Food | -0,366 |
| Oxygen | -37,012 |
| Water | -0,242 |
| ElectricCharge | -306 |
Resource Flow as of USI-LS 0.1.2 and UKS 0.31.4

Fuel Refining
The UKS Fuel Refinery handles off-world conversion of Water into LiquidFuel, Oxidizer, Monopropellant, and LqdHydrogen. It also handles conversion of Uraninite into EnrichedUranium and has a breeder reactor for the conversion of DepletedUranium into EnrichedUranium. DepletedUranium is a byproduct of the Power Distribution Unit, as is XenonGas. The breeder reactor has an economic efficiency of 33%, allowing an initial supply of EnrichedUranium to be extended by 50%.

Refining
The UKS Mobile Refinery converts Substrate into Polymers, MetallicOre into Metals with a small amount of RareMetals as a byproduct, and Minerals into Chemicals with a small amount of ExoticMinerals as a byproduct. RareMetals and ExoticMinerals currently have no production utility but are of high value and can be quite profitable if recovered at KSC. The refining supply chain primarily exists to support the fabrication chain.

Fabrication
The UKS Fabrication Module converts equal quantities of Polymers, Metals, and Chemicals into Machinery which is consumed in small quantities by nearly all UKS converters. The fabricator can also be used to produce RocketParts. If Extraplanetary Launchpads is installed, RocketParts can be used by the UKS Mobile Launch Platform or UKS Orbital Shipyard to construct vessels off-world.
Additionally, the Recycler can convert Recyclables, produced in small quantities by nearly all UKS converters, or by having an engineer scrap parts, back into Polymers, Metals, and Chemicals. The Recycler has a 75% efficiency rate. There is currently no fully closed loop cycle without some form of ongoing resource extraction. Surface access to Substrate, MetallicOre, and Minerals is required for self-sustaining colonies.

Tutorial 00 Jan 15
The Basics
MKS and OKS
USI Kolonization Systems come in two distinct flavors. MKS (Modular Kolonization System) and OKS (Orbital Kolonization System). If you hadn't guessed already, these are parts designed either to be landed for a base on the surface (MKS) or put into orbit to create orbital stations (OKS). Aside from where they're designed to operate, these modules are fundamentally the same, and provide capabilities ranging from basic life support and resource utilization all the way up to letting you build and refuel ships in your chosen location from the resources you utilize.
Modules require Kerbals in the same base/station to operate efficiently, and there are even some modules that must be fully staffed to activate all their capabilities.
Once your station or base is all set up and linked together, your Kerbals will share their time around the jobs that need to be done, so if you're just setting out, you needn't worry too much about making sure each module has a Kerbal in it.
Important! ALL modules (except the machinery plant, Colony Control Centre and Power Distribution Unit) must have Machinery and Spare Parts in them to function. The amount of available Machinery affects the efficiency of the module (50% Machinery = 50% efficiency), but running out of spare parts causing the module to stop functioning. Both are slowly consumed over time, so you will need to either resupply or use the more advanced modules to fabricate them on site.
The Machinery plant only requires spare parts to function.
Features
Life support:
- Turn CO2 back into clean, fairly breathable Oxygen!
- Try out the latest health crazes while you work - recycle your own waste water back into something you can drink!
- Make your own fertilizer in space, and use it to grow your own food!
Simple resource utilization:
- Use all that dirt around your base to grow even more food!
- Extract water from planets to quench your Kerbal's thirst!
- Take the CO2 generated by growing plants and turn it back into breathable air!
Intermediate resource utilization:
- Turn local minerals, ores and substrate (soil) into Polymers, Chemicals and useful Metals!
- Turn these resources into useful components, like structural, mechanical and electronic parts.
Advanced resource utilization:
- Use structural, mechanical, and electronic parts to make replacement machinery for your modules, spare parts, and even rocket parts to build ships.
Sound good? Want to know more? Check out the first tutorial for a more in-depth how-to on your first orbital station!
[Insert Simple Flow Chart Here]
Tutorial 01 - Your first station/base
-- 1. Basic Life Support Equipment
-- 2. Typical Launch Payloads
-- 3. Getting Started - Orbital version
-- 4. Getting Started - Ground version
Tutorial 02 - Basic Resource Utilization
-- 1. Basic Resources
-- 2. Finding Resources
-- 3. Using Resources - Landed
-- 4. Using Resources - Orbital Logistics
Tutorial 03 - Intermediate Resources, Refueling & Maintenance
-- 1. Intermediate Resources
-- 2. Refueling
-- 3. Maintenance - Spare Parts and Machinery
Tutorial 04 - Building and Launching Rockets (WIP)
Tutorial 01 Jan 15
Your first Kolonization
No matter whether you choose to build a base or a station, it's probably best to start at the beginning. Any venture will probably start with the basic life support modules, explained here. If you already know how the C3, Kerbitat, Aeroponics and PDU modules work, feel free to move on to the next tutorial - Resource Utilization.
In this tutorial we'll look at:
- The Basic Life Support Equipment you'll be using
- Typical Launch Payloads (to help get you started)
- Getting Started - Orbital version
- Getting Started - Ground version
1. Basic Life Support Equipment
The Colony Control Centre (C3)


The Colony Control Centre is the central hub of any new station or base. It generates the punch cards that all the other modules require to operate. It only has one function: To serve as a command module for the rest of your base or station.
- Right click option: Start/Stop Command. Controls the generation of punch cards. Requires electric charge to function.
The Aeroponics Module


The Aeroponics Module houses the equipment for performing basic life support functions for your Kerbals. Here you can purify Carbon Dioxide into Oxygen, and turn Waste Water back into fresh Water. It's designed to work in conjunction with the Kerbitat, and can take compost (produced by the Kerbitat) and turn it into BioMass.
The Aeroponics Module cannot grow lots of edible plants without space to grow them in, and as such requires at least one Agriculture Module to operate.
- Right click option: Start/Stop Air Circulator. Turn this on to convert CO2 into Oxygen.
- Right click option: Start/Stop Greenhouse. Turn this on to convert Compost into Biomass.
- Right click option: Start/Stop Purify. Turn this on to convert Waste Water back into Water.
Requires Machinery and Spare Parts to function.
The Agriculture Module


Agriculture modules don't have to be directly attached to the Aeroponics module, but do need to be connected to your station or base. All they require is to be attached and inflated to function. MKS and OKS versions provide for 2 and 5 Kerbals respectively, and the MKS version has the added benefit of being attachable by Kerbal on EVA (with KAS installed), so you can easily store multiple agriculture modules inside an [link]MKS Integrated Module Base[/link], for example.
The Kerbitat


The Kerbitat, and associated habitation modules, are where your Kerbals will spend most of their spare time. There are facilities for Kerbals to relieve themselves when the situation requires, and basic cooking and food preparation. For obvious reasons these facilities are kept separate from one another. The waste collected is stored internally and turned into compost for supply to the Aeroponics module. Additionally, any edible plants supplied from the Aeroponics module can be prepared in the modest kitchen included. Like the Aeroponics module, the Kerbitat requires at least one Habitation module to operate.
- Right click option: Start/Stop Composter. Converts Waste into Compost.
- Right click option: Start/Stop Habitat. Converts Biomass into Food.
Important: Does not have any storage for Biomass or Compost! Requires Machinery and Spare Parts to function.
The Habitation Module


The Habitation Module does not have to be directly attached to the Kerbitat to function, it just needs to be connected to your station/base and inflated. Like the Agriculture module, it comes in a KAS-attachable MKS version, or standard OKS inflatable version that provide space for 2 and 10 Kerbals respectively.
Pioneer Module - Life Support

This pioneer module holds some life support supplies, and importantly, provides storage space for the Biomass and Compost produced by your Aeroponics module and Kerbitat. You can do without it if you're taking other Life support supplies, but you'll still need somewhere to store the Biomass and Compost!
The Power Distribution Unit (PDU)


The PDU is essentially a small nuclear reactor, capable of providing enough power to run a fully functional base or station. It comes with a supply of Enriched Uranium which is gradually turned into Depleted Uranium over time, and scales production to meet demand.
- Right click option: Start/Stop PDU. Starts or stops the power supply, and consumption of Enriched Uranium.
2. Typical Launch Payloads
Orbital
For a basic station supporting 10 Kerbals, you will need:
- 1x Colony Control Centre
- 1x Kerbitat
- 1x OKS Habitation Ring (Inflatable)
- 1x Aeroponics Module
- 2x OKS Agriculture Modules (Inflatable)
- 1x Power Distribution Unit (OR an alternative power source)
- 1x Pioneer Module - Life Support
The Kerbitat and Aeroponics Module require Machinery to work!
Fully loaded with the necessary machinery, all this weighs around 42 tons, or about 27 tons without the Machinery (which can be sent separately - check Tutorial 03 - Maintenance for information). Feel free to split it up into separate launches and dock in orbit of your preferred planetary body!
Here's an example of a pre-assembled station in the VAB, using the OKS Hub and Station Tubes to provide some structure and spacing:

Make sure to max out the Machinery!

Note the size of the inflatable modules - be careful they don't collide when inflated:

That's all you need! Aside from the Kerbals that is. You'll want to fill the modules with Engineers first, then scientists and pilots. The Efficiency page will tell you why you want Engineers first, for now - you just do. Fill the modules up (you'll need eight Kerbals) and fire it into space.
The machinery and spare parts are very slowly consumed over time, so the station won't last forever, but it will support ten Kerbals for a long time. The modules above have enough spare parts to last around 8 Kerbal years.
Landed
An MKS Base requires the same basic modules, but can be more difficult to set up, requiring some EVA assembly with the use of KAS. The required equipment for a base supporting ten Kerbals is as follows:
- 1x Colony Control Centre
- 1x Kerbitat
- 5x MKS Habitation Dome (each one supports two Kerbals)
- 1x Aeroponics Module
- 5x MKS Agriculture Modules (each one supports two Kerbals)
- 1x Power Distribution Unit (OR an alternative power source)
- 1x Pioneer Module - Life Support
- A number (up to you!) of connecting tubes. I recommend the flex-o-tube, 4 for each module.
You may remember that the MKS Habitation Domes and MKS Agriculture modules have some advantages over their OKS counterparts; They can be stored in KAS-compatible containers, such as the MKS Integrated Module Base.
Here is an example of a Kerbitat with a skycrane and a module base, with wheels attached to help positioning. The Module base can be used to contain the 4 flex-o-tubes and 5 habitation modules, which can be attached once landed. Note that the Module Base can also hold machinery and spare parts in addition to whatever the module itself is carrying - handy if you forgot Machinery on a previous module or want to make some lighter landings later:



This skycrane can land a single fully-loaded module on Minmus, and with the module weighs just over 17 tons. Once there, it can even drive around to get closer if required. Note the wheels are positioned high enough so that the landing legs are lower when deployed.
Don't forget to save your module base as a subassembly to save time in future!
3. Getting Started - Orbital version
Once you have your station in orbit, position it accordingly for an appropriate glamour shot, and deploy the inflatable modules:

If the Kerbals are not in the appropriate modules already, transfer them around by clicking on the hatches and fill up your modules.

Next, Right click on each module and activate everything:

That's it! Each module will tell you it's how efficient it is working (check out the efficiency wiki page for more information on that) and it's current load (usage).
4. Getting Started - Ground version
First, land your modules in close proximity. Wheels are almost essential for positioning:

Line up your modules so that they're relatively close, and EVA a Kerbal. We'll use this Kerbal to connect the modules together. The basic steps are as follows, all done from a Kerbal in EVA:
- Retrieve a flex-o-tube from a module base.
- Right click the carried tube and attach it to the module base.
- Repeat steps 1+2 for the other module you're attaching to.
- Link the two (attached) flex-o-tubes together by right-clicking each one and selecting 'link'.
The tubes function just like KAS pipe end points. You attach one end flex-o-tube to each module, then right click one, link, walk to the other one and right click, link again:





Provided the angles aren't too steep and it's not too far, a tube will link the modules together.

Once you have all your modules connected with tubes, you can start attaching and inflating the Habitation Domes and Agriculture Modules. The steps are very similar:
- EVA a Kerbal
- Retrieve an inflatable Hab Dome / Agriculture Module from a module base (You did remember to bring them, right?)
- Right click the carried item, and attach to a module base (or an inflated module).
- Deploy (inflate) the module



You can daisy-chain Habitation modules and Agriculture modules to save attachment points, just be careful with how you position them as they may bounce around a bit depending on where you attach them!

Once everything is attached and deployed, much like with the Orbital tutorial, you must put your Kerbals into modules (they just laze around in Habitation domes) if they're not already, and right click on each module to activate it's facilities. Once you've done that you should be up and running!

Finally, you may have noticed that MKS modules have a few extra options compared to OKS modules.
- Deploying the module bases will extend the landing legs.
- Dropping the anchor will adjust the vessel's centre of mass (where the camera looks) closer to the module with the dropped anchor, and turn physics off for the entire vessel.
- Engaging the dampener will attempt to stop any and all bouncing/wiggling your base may experience.
It is advisable to not use anchors and dampeners together, and only use the anchor once per vessel.
Assuming everything's gone well you can breathe a sigh of relief and pat yourself on the back - your Kerbals are safe for now.
Move on to the next tutorial if you want to find out how the USI Kolonization does resource utilization!
Tutorial 02 Jan 15
Basic Resource Utilization
Now that you have some basic life support up and running, the next logical step is to start using nearby resources to improve your Kerbal's new home!
In this tutorial we'll look at:
- Basic Resources
- Finding Resources
- Using these Resources - Landed
- Using these Resources - Orbital Logistics
1. Basic Resources
USI Kolonization Systems adds a lot of new resources that you can use, but they all come from four or five basic resources which are refined or processed further.
A. Substrate
B. Water
C. Minerals
D. Ore
and if you have it installed (recommended):
E. Karbonite
We use these resources to make all the Tier 1 resources:
- *Compost - from Substrate and Water
- *Biomass - from Substrate and Water
- Chemicals - from Minerals
- Polymers - from Biomass and Substrate
- Metals - from Ore
1. Additional Life Support
Compost and Biomass have been covered in the previous tutorial - we can make these with the Aeroponics and Kerbitat modules. These modules operate in a closed system, so as long as we keep the modules supplied with Machinery and Spare Parts, the amount of Food, Water and Oxygen available from recycled CO2, Waste and Waste Water will remain fairly constant. So how do we make more?


The BioLab introduces two new production methods to generate more life support resources:
- Substrate and Water -> Waste Water + Biomass + CO2
- Substrate and Water -> Waste Water + Compost + CO2
By adding a BioLab to our base, with some drills to get Water, Substrate and Minerals, we can start adding BioMass and Compost into the closed system, which will slowly generate more plants, food, water and oxygen! How? Well:
- The Water can come directly from the surface or from recycled waste water produced by the BioLab
- The Oxygen comes from the recycled CO2 generated by the BioLab
- Food (the slowest to generate) comes from the additional BioMass and Compost supplied to the Aeroponics and Kerbitat modules by the BioLab.
2. Tier 1 Resources
So what about Chemicals, Polymers and Metals?

The MK3 Mobile Refinery is the first of the MK3 modules we'll be using, introduced in MKS 0.22.0. They're big, they're shiny, and we'll eventually be using all of them, starting with this one.
- Right click option: Start/Stop Metals. Makes Metal (and a little Rare Metals) from Ore.
- Right click option: Start/Stop Polymers. Makes Polymers from Biomass and a little substrate.
- Right click option: Start/Stop Chemicals. Makes Chemicals (and a little Exotic Minerals) from Minerals.
We'll look at how these resources are used later on. First off, you'll need to know how to find them.
2. Finding Resources
1. Resource generation - What are your chances?
At the time of writing, locating resources is undergoing a change. I'll cover the old method which will be familiar to people who have used ScanSat/Kethane/Resource Overlay before. I'll also cover the new method, which will be in Karbonite 0.5.4.
There are a few things you need to know about USI Kolonization Systems and the mods it comes with.
- Resources are generated by RoverDude's "Regolith" mod.
- The resources are randomly generated by Regolith for each KSP game you start (i.e. each save file).
- Resources are generated by biome.
- There is variation within each biome.
The simplest way to explain this is with an example. On Minmus, you could have Minerals in the lowlands but not the highlands. If it's in one of the lowlands, it's in all of them. Then again, it might be the other way around. Or both, or neither. It's random, based on the % chance of that resource being there. The odds are pretty good - as follows:
- Minerals: 70%
- Substrate: 70%
- Ore: 70%
- Water: 20%
- Karbonite: 70%
The amount present will typically be between 0.001% and 10%, but 10% is usually the limit. That might seem low, but it's actually pretty reasonable. There are also exceptions - there is a 100% chance of finding Karbonite in Jool's atmosphere, for example.
So how do we find them?
2. Scan your preferred planetary body with a Satellite
If you've never used Kethane, ScanSat, or any planetary scanning before then this is for you. If you have, skip to the next section which discusses the new method of finding planetary resources.
We're going to make a quick and dirty satellite, and launch it into a scanning (polar) orbit around the Mun, and check out the cool maps ScanSat makes for us. First, we attach a Planetary Survey Camera to a simple satellite. Here's one ready in the VAB.

It helps to put a Karbonite scanner (the KA-100 detection array) and basic radar scanner as well, so you can correlate the deposits with mountains, flats, slopes etc:

Next, we put it into a polar orbit. Why? Well, if we put it into a 0 degrees orbit, it'll only scan the equator. That's no good. So we'll put it into a polar orbit, about 90 degrees (I use 85-86). To find the best altitude, check the tooltip information on each scanner.

Next, we deploy the scanner. Notice the tool tip information:

This shows you abundances at your current location. With ScanSat installed, you can start resource scanning and generating maps for later use. Let it run for a while, and use the map to find the resource hotspots. If you don't you'll have to remember roughly where the good spots were and make a landing there later (so ScanSat is definitely recommended). The purple spots below indicate the good mineral deposits:

I also use MapResourceOverlay, which shows the resources overlayed directly onto the planet:

Check out the resources in turn and identify a spot that has decent amounts of Substrate, Minerals, Water and Ore.
3. Finding Resources - the new method.
Although not yet implemented, I'll use this as a placeholder to describe how the new method will work. It's very similar to what we've just gone over, but there are important changes. Essentially:
- Scanning from orbit will show the lowest percentage of that resource present. Basically, if it's on the planet or not.
- Your first landing will unlock the average % abundances in each biome. It will not show variances inside each biome, just the average in each biome.
- Landing in a specific biome will show the variances within that biome (i.e. all the lowlands if you land in the lowlands).
So if your first landing is on the Mun at the highlands, you will see the variances of resources within the highlands, and average % values for all other biomes.
If it doesn't make sense yet, don't worry, a full tutorial will be up later.
3. Using these resources - Landed
So, we've found all this stuff, now we have to get it. Using the base I put down in the first tutorial, I've prepared a Biolab and MK3 Mobile Refinery for transport to Minmus:

There's a simple checklist you can use when setting up or adding to a station or base:
- Does my new module have enough Machinery + Spare Parts?
- Do I have storage for the required resources, intermediate and end products?
- Can I attach it?
- Do I need to bring more Kerbals?
Neither of the modules I'm shipping can store Tier 1 resources, so I'll need a couple of storage modules as well. I chose the Inflatable Storage Modules, and for convenience I just put one on top of each module to save on transport. They can just as easily be shipped and attached separately! I'm not taking any more Kerbals this time, I'll just take some Kerbals out of the full modules and sacrifice some efficiency for now.

Next we land them, and attach. If you're not sure how to do this, check the previous tutorial. Here it is all set up. I've gone with the quick and dirty approach to getting a MK3 on the ground. There are much neater, nicer ways!

Finally, we activate the drills, and turn on our modules:


Total new equipment:
- Biolab
- MK3 Mobile Refinery
- MEU-500 Ore/Substrate/Uraninite Drill
- MEU-750 Water/Minerals Drill
- Minerals/Substrate/Ore Storage
- Chemicals/Metals/Polymers Storage
- A number of flex-o-tubes
That's it!
We're now producing more Life support resources from local materials, and have started our production of Tier 1 resources. You can add extra storage for Life Support resources to take advantage of the new production - by now you should know how.
4. Using these Resources - Orbital Logistics
So you've opted instead for an orbital station, and have probably read through the last section and thought "How am I supposed to do that from orbit?". Well fortunately, USI Kolonization Systems has a solution for you. You'll still need the OKS versions of everything we've just used. Here's the short list of required equipment:
- OKS Biolab
- MK3 Mobile Refinery
- Minerals/Substrate/Ore Storage
- Chemicals/Metals/Polymers Storage
- A small amount of LFO to get you started
- And one other thing:
The Logistics Hub

At a not-insignificant 15 tons, the Orbital Hub is a wonderful piece of equipment designed to make the life of a station commander that much simpler. What does it do? I'm glad you asked. It allows the transfer of resources within the same SOI (Sphere of Influence) for a small cost in LFO / Karbonite. It contains a small number of computer-controlled drones that will ship resources between any two locations you choose - all you have to do is pay the cost of transport in LFO or Karbonite.
It does not let you transfer between different planets (e.g. Mun to Kerbin orbit), only within the same SOI - e.g. Munar orbit to the surface of the Mun, and you cannot transfer Karborundum (from K+) with the Logistics Hub. If the destination vessel changes orbit more than 10% after the transfer is initiated, the transfer will be LOST.
So how does it work?
First, you need to attach one to your station. As you're shipping it up, you might as well bring a spare tank of LFO to get you started shipping materials, and some storage for the mined and Tier 1 resources. The Inflatable Storage modules are a good choice, just use the texture switch in the VAB to choose what storage you want:

Here's the station I built earlier with the new modules attached. Don't forget - you also need the Biolab and MK3 Mobile Refinery to do the processing, complete with Machinery and Spare Parts!

Now, we need somewhere to get the resources from. For this, all you need is a suitably designed Mining ship (probe-controlled is fine).

All it needs is some storage for Minerals, Substrate, Ore and Water (Karbonite as well if you can find a place with all that!). Don't bother designing it to take off again, it just needs to land, drill, and store. The equipment list for this miner is:
- MEU-500 Ore/Substrate/Uraninite Drill
- MEU-750 Water/Minerals Drill
- Karbonite Drill (optional)*
- Karbonite Converter (optional)*
- Karbelectric Generator (optional)*
- Storage for Ore, Substrate, Minerals, Water and Karbonite
- landing legs, an engine, fuel, probe core etc
One short journey later and it's landed on Minmus, the planet my station is orbiting. The drills are deployed and the storage tanks are filling up.

Fast forward, and the miner is full. Time to ship to orbit! Switch to your station, and select the "Kolony Logistics" option from your Logistics hub:

Use the interface to select the source and destination, as well as exactly what resources you want to transfer:

You have to click 'set' for each resource once you have entered the amount to transfer. When finished, the cost in LFO/Karbonite is deducted, and you can see how long it will take:

Fast forward a bit, and the resources are transferred to your station!
Important: If the vessel receiving the resources is not the active vessel when the time is up the resources may be lost!

There we go. Orbital Logistics 101! We have successfully put a Logistics Hub, Storage, and additional modules into orbit, landed a miner and transferred resources to an orbital station. Congratulate yourself, turn on all your modules if you haven't already, and transfer more resources if you want.
Be aware that when you transfer resources from a ship using this method, you will have to switch to the mining vessel for it to fill up again. It will not automatically drill in the background - not yet at least. Bear in mind that the smaller your storage, the more often you will have to transfer to keep up with the rate of consumption for your station. By using large storage spaces on your miner and station, you can get away with transferring resources much less frequently.
The Logistics hub does not have to be deployed in Orbit either - it will work just as well as part of a base on the ground.
When you're ready, feel free to check out the next tutorial on Intermediate Resources.
#Tutorial 03 Jan 15
Intermediate Resources, Refueling & Maintenance
So far we've established a station/base, found and harvested resources, started processing them and developed some improved life support functions. In this tutorial we'll look at:
If you're reading this I will assume you know how to establish a base, add and attach modules, harvest resources etc. If you're not sure about any of that, check out the previous tutorials.
Remember, before you launch any new payloads for your station/base, use the checklist:
- Does my new module have enough Machinery + Spare Parts?
- Do I have storage for the required resources, intermediate and end products?
- Can I attach it?
- Do I need to bring more Kerbals?
1. Intermediate Resources
So you've managed to create some Metal, Polymers and Chemicals. Congratulations. The next step in the production chain is turning these into useful components that you can use to make pretty much everything else in USI Kolonization Systems.
The MK3 Fabricator

Welcome to the dawn of your industrial complex, starting with the MK3 Fabricator. It contains all the necessary equipment (providing you remember to include the Machinery and Spare Parts!) to turn all those basic resources into the intermediate Tier 2 resources - Electronic, Structural and Mechanical Parts. Everything else you'll need is fabricated from these parts; Machinery and Rocket Parts and made from these three resources.
- Right click option: Start/Stop Electronic Parts. Made from Polymers and Chemicals.
- Right click option: Start/Stop Structural Parts. Made from Metal and Polymers.
- Right click option: Start/Stop Mechanical Parts. Made from Chemicals and Metal.
Add one of these to your station or base, complete with the necessary storage for the parts you'll be making, and you'll be one step closer to a self-sufficient industrial complex.
2. Refueling
Arguably one of the most important features of any station or base is creating the ability to refuel and replenish ships. Now that we've created additional Food, Water and Oxygen from local resources (check the previous tutorial if you missed it), we'll look at the two ways we can use local resources to make Liquid Fuel, Oxidizer and more.
1. Karbonite-based refueling



The most straight-forward method of obtaining fuel is through the use of the Karbonite mod, developed to work with USI Kolonization Systems. The drills and converters will be familiar to anyone who's used Kethane or similar mods before. It works as follows:
- Karbonite drills extract the Karbonite from the surface
- Karbonite tanks store the extracted Karbonite
- Karbonite converters convert Karbonite into either Liquid Fuel or Oxidizer (or LFO mix, which does both at the same time)
- Karbonite distillers distill Karbonite into either Liquid Hydrogen or Monopropellant.
The converters and distillers come in two distinct sizes; 1.25m and 2.5m. The 1.25m variants are much lighter, but much less efficient - converting at a ratio of about 8 Karbonite per 1 unit of LFO mix. The 2.5m variants are the most efficient, but at a significant cost in weight.
Karbonite components are not manned modules, they're simple pieces of equipment that can be added onto your base or station to provide a cheap and easy method of converting local Karbonite into useful resources. All they require is power, and storage for the raw and finished resources. For more information, check out the Karbonite mod.
2. The MK3 Fuel Refinery

Not to be confused with the MK3 Refinery, the MK3 Fuel Refinery is capable of turning large quantities of water into either LFO mix (Liquid Fuel and Oxidizer) or LH2 and MP (Liquid Hydrogen and Monopropellant). Like all other USI Kolonization System modules, it must be manned, connected to your base/station, and have enough available Machinery, Spare Parts and storage for it's modules to work correctly.
Additionally, the MK3 Fuel Refinery can assist the Biolab by creating additional Biomass from Substrate and Water.
- Right click option: Start/Stop LFO. Converts large quantities of Water into LFO.
- Right click option: Start/Stop LH2/MP. Converts large quantities of Water into Liquid Hydrogen and Monopropellant.
- Right click option: Start/Stop Biomass. Converts Substrate and Water into Waste Water, Biomass and CO2.
A word of caution: It is not advisable to leave the MK3 Fuel Refinery's modules activated and unattended. Each converter consumes 30 units of water per second, a total of 60 when running at 100% efficiency, more if the efficiency rating is higher. As Kerbals require Water to stay alive, it is advisable to have a large storage of water before using the MK3 Fuel Refinery as the conversion process cannot be reversed!
3. Maintenance - Spare Parts and Machinery
(WIP)
By now you've probably noticed that the modules you're using have much less spare parts available compared to the initial Life Support modules. The MK3 modules for example, may only have a few hundred days worth of spare parts when running at 100% efficiency. You may have also noticed something else:
All modules (except the Machinery Plant) slowly consume Machinery and SpareParts to function, converting them to recyclables in the process.
So eventually, you're going to need a way to replenish these spares, and replace the worn-out machinery that is slowly being used up. As your spare parts will probably run out first, and are not a resource that can be transferred between parts, lets look at replacing them first.
1. EVA maintenance
Provided you have a suitable container of spares attached to your base, all you need is an engineer and a quick EVA to replenish these parts. Just EVA your engineer, walk over to the module, right click on it and select "perform maintenance".
[wip]
This will transfer any spare parts and machinery from available storage to your module.
Note: At the time of writing this feature only works with spare parts from radial supply tanks and Inflatable Logistics Modules
2. Automatic Transfer

Introducing the MK3 Mobile Repair Shop. This module can recycle your recyclables, and create spare parts out of Metals, Polymers and Chemicals. In addition to this, if the module is fully manned, it will automatically distribute Spare Parts to all the attached modules.
- Right click option: Start/Stop SpareParts. Creates Spare Parts out of Metal, Polymers and Chemicals.
- Right click option: Start/Stop Recycle: Convert Recyclables back into Chemicals, Polymers and Metal.
Simply add one of this to your station/base and you'll never have to worry about spare parts again - provided it's kept supplied of course!
But what about Machinery, I hear you ask?

The MK3 Machinery Plant, for all your Machinery needs. This module can take all those Electronic, Structural and Mechanical parts you've been making and turn them into Machinery and Rocket Parts. As Machinery can be transferred between parts, it will automatically fill up all available storage spaces as they're produced, so you don't have to worry about manually transferring or going on EVA.
- Right click option: Start/Stop Machinery. Makes Machinery out of Electronic, Structural and Mechanical Parts.
- Right click option: Start/Stop Rocket Parts: Makes Rocket Parts out of Electronic, Structural and Mechanical Parts.
There we have it. We've introduced intermediate Tier 2 resources, discussed refueling options and introduced two additional modules to make your station/base more self-sufficient.
Move on to the final tutorial to find out how to use those Rocket Parts!
#Tutorial 05 Jan 15
Proxy Logistics
This is only a rough walkthrough and will be expanded/clarified at a later date
The Proxy Logistics feature on the MKS Inflatable Storage Modules allows the transfer of resources between vessels without docking or otherwise connecting them as long as they are within 2,000 meters of each other, and landed. These transfers are done automatically by the mod, drawing from any Proxy logistics container in range bring itself to 1% capacity (2000 Units of space means a 20 units goal for the ILM to maintain). If enough resources does not exist in local ILMs, it will balance the units spreading existing resources evenly.
This feature allows for bases to be built near biome boundaries, with separated landed mining vessels transferring materials back to the base. Small invisible solar powered rovers are handling the resource delivery in the background. This can also be used for bases not using KAS/Flex-o-tubes or Kerbitrail Tubes to transfer resources between landed base vessels, including punchcards (using the specified antennas below).
For the feature to be active, each vessel must have an ILM storage container. Any resource stored in the ILMs will be available for transfer between matching resource tanks automatically. Note: matching ILM container types is not required, matching resource is. If you have an Agriculture/Mining ILM on one side, and a Life Support ILM on the other, you will still have automatic transfer of the only matching resource, Water. This means you will generally still want to match ILM types for full effectiveness.
Manual transfer of resources from one specific vessel to another isn't possible. But by transferring from the ILM storage to a storage tank on the vessel, you can pull extra resources onto a specific vessel from local ILM storage. As the ILM empties, it will draw from the other vessels in the area trying to maintain it's 1% minimum.
ILM modules will not draw from regular storage tanks or other resource storage on any vessels, if you wish to make a resource available for transfer, it needs to be in the ILM.
Currently (0.22.8) 2 of the stock antennas are capable of Proxy Logistics, the Comms DTS-M1 and Communotron 88-88. These function in the same way as the ILM storage containers, with the exception that they only transfer Punchcards.
Resource Acquisition and Conversion
This is accurate as of USI Kolonization Systems (UKS) version 0.31.6
Overview
KSP includes a number of stock resources that players should be familiar with: ElectricCharge, LiquidFuel, Oxidizer, Monopropellant, XenonGas. IntakeAir is a special type of resource which cannot be stored but must be present for air-breathing engines to operate. Until KSP 1.0, resources could only be acquired in a stock game by building them into a vessel at KSC. KSP 1.0 introduces a new resource Ore as well as the ability to extract resources while away from KSC and use them for other purposes, generally called In Situ Resource Utilization (ISRU). KSP stock resource extraction and conversion is not covered here, but is covered on the [KSP Wiki] (http://wiki.kerbalspaceprogram.com/wiki/Ore).
USI Kolonization Systems (UKS) and USI Life Support (USI-LS) add a number of additional resources that can be used to simulate everything from life support to permitting construction of vessels off-world. Fully operational colonies will require a number of different vessel modules with operational converters forming significant supply chains to manage. These can be easily built up in stages allowing for a sense of progression within the game. Life support resources are covered in a separate life support page. Life support is optional, as is the type of life support players wish to use.
Two other USI modules add additional resources and accompanying parts:
- Karbonite (Adds Karbonite)
- KarbonitePlus (Adds Karborundum)
These will be covered separately, but the principles here apply to them as well.
UKS Resources
UKS relies on the Community Resource Pack to define a set of shared resources with common properties allowing additional KSP mods to extend play without having to introduce incompatible resource types.
USI-LS Resources
These are provided by USI Life Support (version 0.1.5)
| Resource | Density | Cost | Flow Mode | Transfer |
|---|---|---|---|---|
| Supplies | 0.001 | 15.0 | ALL_VESSEL | PUMP |
| Mulch | 0.001 | 2.5 | ALL_VESSEL | PUMP |
| Fertilizer | 0.001 | 5.0 | ALL_VESSEL | PUMP |
UKS Resources
These are provided by USI Kolonization Systems (version 0.30.4)
| Resource | Density | Cost | Flow Mode | Transfer |
|---|---|---|---|---|
| Water | 0.001 | 0.0008 | ALL_VESSEL | PUMP |
| Substrate | 0.0016 | 0.3 | ALL_VESSEL | PUMP |
| MetallicOre | 0.0055 | 1.76 | ALL_VESSEL | PUMP |
| Minerals | 0.0027 | 0.8 | ALL_VESSEL | PUMP |
| Uraninite | 0.0075 | 0.7 | ALL_VESSEL | PUMP |
| Organics | 0.001 | 0.5 | ALL_VESSEL | PUMP |
| Polymers | 0.00104 | 8.0 | ALL_VESSEL | PUMP |
| Metals | 0.0078 | 14.24 | ALL_VESSEL | PUMP |
| Chemicals | 0.0025 | 16.0 | ALL_VESSEL | PUMP |
| SpecializedParts | 0.00378 | 32.0 | ALL_VESSEL | PUMP |
| LqdHydrogen | 0.00007085 | 0.03675 | STACK_PRIORITY | PUMP |
| EnrichedUranium | 0.01097 | 865.0 | NO_FLOW | NONE |
| RareMetals | 0.0078 | 140.0 | ALL_VESSEL | PUMP |
| ExoticMinerals | 0.0025 | 160.0 | ALL_VESSEL | PUMP |
| DepletedUranium | 0.01097 | 0.0 | NO_FLOW | NONE |
| Recyclables | 0.00378 | 7.0 | ALL_VESSEL | PUMP |
| Machinery | 0.00378 | 15.8 | ALL_VESSEL | PUMP |
| RocketParts | 0.0025 | 1.5 | ALL_VESSEL | PUMP |
Every resource type has a density. A ship that brings a given volume of MetallicOre to orbit for processing expecting to return a comparable volume of Metals should be prepared to carry 40% more payload mass due to the higher density of Metals over MetallicOre.
Every resource also has a cost. This is automatically calculated into the cost of the part when designing ships at KSC and players should pay close attention to whether the storage containers they intend to fill off-world are coming pre-filled at KSC. Using the tweakable menu to empty the storage container not only saves money but also launch weight. Cost is also calculated into the recovery cost of a vessel being returned to KSC and an appropriate mechanism for earning money in mid- to late-game is to extract and convert valuable resources off-world and return them to KSC.
Flow Mode determines how resources move about your vessel. STACK_PRIORITY_SEARCH is how LiquidFuel and Oxidizer flow, though fuel pipes across non-crossfeed parts, and from the farthest to the nearest reachable tanks. ALL_VESSEL resources can be reached from any connected part, pipes not needed. NO_FLOW resources cannot be automatically transferred within the vessel, but can be manually transferred by an Engineer. Transfer indicates how the resources flow, via pump in all cases for resources that can flow internally.
Resource Detection and Extraction
Certain resources can be extracted from the environment (those in italics in the above table). Others can be produced by converting them from other resources. A few can only be produced at KSC and must be transported (those in bold in the table above).
The stock [M700 Survey Scanner] (http://wiki.kerbalspaceprogram.com/wiki/M700_Survey_Scanner) and [M4435 Narrow-Band Scanner] (http://wiki.kerbalspaceprogram.com/wiki/M4435_Narrow-Band_Scanner) can locate surface resources and concentrations in the same manner as for Ore and display them as an overlay on the map. Select the scanner on the vessel and cycle through which resource to display. It will offer every resource it is capable of scanning for. UKS also supports [SCANsat] (http://forum.kerbalspaceprogram.com/threads/80369) which offers a more immersive resource scanning experience and more detailed mapping options.
Resources can be found in atmosphere (A), in water (W), in the crust (C), and in space (S). Resources are biome-specific, and some biomes may not contain certain resources. Further, the concentration of resources varies within each biome and will change with each save game. Some locations will have higher concentrations of each resource than other locations. This will affect the rate of resource extraction.
This is accurate as of Community Resource Pack (version 0.4.3)
| Resource | Biome | Frequency | Quantity |
|---|---|---|---|
| Water | Kerbin Crust | 100% | <50 |
| Water | Kerbin Water | 100% | 90 |
| Water | Kerbin Atmosphere | 100% | 1-20 |
| Water | Laythe Crust | 100% | <50 |
| Water | Laythe Water | 100% | 10-90 |
| Water | Laythe Atmosphere | 100% | 1-20 |
| Water | Duna Poles | 100% | 5-20 |
| Water | Global Crust | 20% | <10 |
| Water | Global Water | 20% | <50 |
| Water | Global Atmosphere | 20% | <50 |
| Water | Global Space (0.2km-2km of body) | 20% | <0.5 |
| Substrate | Kerbin Crust | 100% | < 10 |
| Substrate | Global Crust | 70% | < 10 |
| MetallicOre | Kerbin Crust | 100% | < 10 |
| MetallicOre | Global Crust | 70% | < 10 |
| Minerals | Kerbin Crust | 100% | < 10 |
| Minerals | Global Crust | 70% | < 10 |
| Uraninite | Kerbin Crust | 100% | < 10 |
| Uraninite | Global Crust | 70% | < 10 |
| There are no resources on Jool. Global also applies to asteroids. |
Three drills are provided for the extraction of UKS resources:
MK-V Regolith Sifter [Minerals/MetallicOre/Substrate/Water]
- Stock unlock: Tier 4 Advanced Construction; CTT unlock: Tier 7 Short-Term Habitation
The MK-V Regolith Sifter is a low-efficiency excavator for Minerals, MetallicOre, Substrate, and Water. It can only be used by a scientist and only works with surface concentrations of 2.5% or higher. The extraction rate is a function of the resource concentration at that location. Extraction will consume ElectricCharge and will continue even when the vessel is out of focus and under warp.
MEU-500 Drill [MetallicOre/Substrate/Uraninite]
- Stock unlock: Tier 7 Advanced Science Technology; CTT unlock: Tier 7 Advanced Science Technology
The MEU-500 pulse drill can be used to excavate MetallicOre, Uraninite, and Substrate from planetary surfaces. The extraction rate is a function of the resource concentration at that location. Extraction will consume ElectricCharge and will continue even when the vessel is out of focus and under warp.
MEU-750 Drill [Water/Minerals]
- Stock unlock: Tier 7 Advanced Science Technology; CTT unlock: Tier 7 Advanced Science Technology
The MEU-750 pulse drill can be used to excavate Water and Minerals from planetary surfaces. As with the MEU-500, the extraction rate is a function of the resource concentration at that location. Extraction will consume ElectricCharge and will continue even when the vessel is out of focus and under warp.
Ensure that there is sufficient storage for extracted resources.
Resource Conversion
Resource conversion is accomplished through a variety of UKS MK-II, UKS MK-III, and UKS MK-V modules. Details of each module can be found on the respective pages.
There are two types of efficiency in a UKS system. One is economic efficiency. Economic efficiency is the ratio of how one resource gets converted into another resource. There is also a workload efficiency which is what governs the throughput of the conversion. Workload efficiency is covered in detail on the Efficiency and Load page. The diagrams below cover the economic efficiency of UKS.
Life Support
See the Life Support page for a more detailed explanation of life support.

Fuel
The UKS Fuel Refinery handles off-world conversion of Water into LiquidFuel, Oxidizer, and Monopropellant. It also handles conversion of Uraninite into EnrichedUranium and has a breeder reactor for the conversion of DepletedUranium into EnrichedUranium. DepletedUranium is a byproduct of the Power Distribution Unit as is XenonGas. The breeder reactor has an economic efficiency of 33%, allowing an initial supply of EnrichedUranium to be extended by ⅓.

Refining
The UKS Mobile Refinery converts Substrate into Polymers, MetallicOre into Metals with a small amount of RareMetals as a byproduct, and Minerals into Chemicals with a small amount of ExoticMinerals as a byproduct. RareMetals and ExoticMinerals currently have no production utility but are of high value and can be quite profitable if recovered at KSC. The refining supply chain primarily exists to support the fabrication chain.

Fabrication
The UKS Fabrication Module converts equal quantities of Polymers, Metals, and Chemicals into Machinery which is consumed in small quantities by nearly all UKS converters, or into RocketParts. If [Extraplanetary Launchpads] (http://forum.kerbalspaceprogram.com/threads/59545) mod is installed, RocketParts can be used by the UKS Mobile Launch Platform or UKS Orbital Shipyard to construct vessels off-world.
Additionally, the Recycler can convert Recyclables, produced in small quantities by nearly all UKS converters, or by having an engineer scrap parts, back into Polymers, Metals, and Chemicals. The Recycler has a 75% efficiency rate. There is currently no fully closed loop cycle without some form of ongoing resource extraction. Surface access to Substrate, MetallicOre, and Minerals is required for self-sustaining colonies.

#Tutorial August 2015
Pinky Hacking Shack, a subsidiary of Brain Industries, selected the best engineers and scientists for this mission. Lizliana and Samlin Kerbin, a young kerbonaut couple, will be manning the inaugural flight. Don't let them down, and help their marriage prosper!
Mission Planning
Goals
Get a base that is self sufficient on life support and can be used to independently produce new ships.
Minimize the number of launches/payload size, if possible to a single launch.
Approach
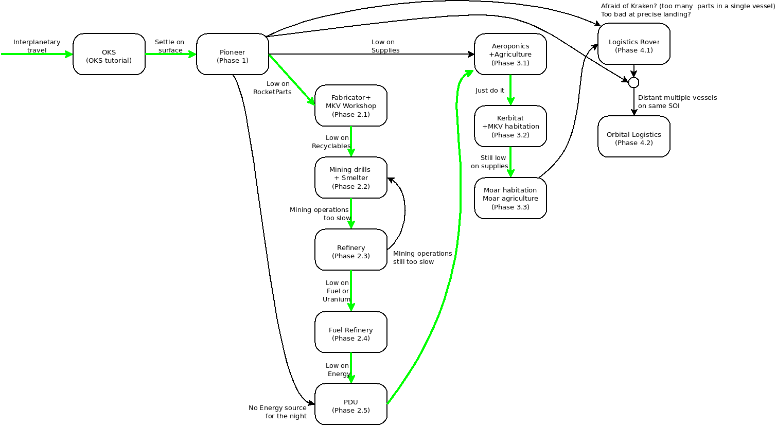
The approach is the following: sending an initial pioneer module to the mun, and after that they'll rely on rocket parts shipments/recycling to build themselves whatever they need until they can mine everything by themselves.
It's easy to find out necessary things for such a campaign, but it can be very tricky to determine what's enough since your mileage WILL vary depending on what resources you find where.
The first launch has a container with 4000 rocket parts. Let's see how far we can go with that alone! You're free to use less or more according to your own goals and style.
Any spare parts like spent fuel tanks and rocket engines will be very helpfull in the long run, so plan to land all your garbage next to your base.
Below you will find technical details. If you get bored by that jump to the mission start
Requirements:
- MKS mod 0.31.6
- EPL mod 5.2.2. Refer to the Home for the MKS way of installing EPL
- KAS KIS mod (0.5.4/1.2.1)
- 1 Engineer and 1 Scientist (at least 1 star each)
- Knowing how to launch, enter another SOI and land things with a sky crane/chutes or equivalent design.
- It's probably very usefull to be able to land vessels close to another. About 2000m is probably ok (insert expert advice: what is the recycling range?)
- Being able to scan the planetary body of interest for resources
- Be patient and try not to go over long trips on the first try, I'm sure this is complex enough that you or I will skip something important.
- Hey, why not strap some wheels and try this on KSC countryside to get a feeling of it first?
Although I'll give instructions for how to build your disconnected base, I will abstract from whether your parts are connected or disconnected. I'll give hints on how to do it throughout the tutorials, but it is up to you to decide it. When in doubt, connect them. If there's too much things connected, disconnect them before the Kraken eats your base.
What won't be covered here: Orbital building, how to perform KAS/KIS connections, EPL mechanics, EPL install (refer to the specific MKS instructions for installin EPS), scanning for resources, orbital mechanics to get you near other bodies, launching/landing methods. You'll probably need all of that at some point, but right now: Focus focus focus!
You can still have fun reading and discovering all the specific MKS functionalities by reading this tutorial. And that later that knowledge can be used to do things your way.
Suggested mods:
- ScanSat: if you find stock scanning too easy/OP you can try it. However I advise against installing it for this tutorial if you're not already used to having it. Focus focus focus.
- another advantage of ScanSat is using those big maps for finding a nicer spot. But that's really up to you.
- USI-LS or another Life Support mod. You'll probably want to skip any life support mods if you're not already used to them. There's plenty of information to absorb in here.
- It can really be critical to install Smart Parts if you choose to use TAC-LS. It has a fuel valve that can be used to dump excess resources, it can be handy if your converters stop getting you food because there's no more room for converting water/oxygen. Don't worry you won't need it from the start.
- ObiVanDamme workshop. It's like EPL for single parts (up to 2000 liters). Handy for printing whatever you asked Jeb to pack but he wasn't listening.
- Don't worry, you can eventually build a single part vessel with EPL.
- If you don't like stock fuel refining you can try Karbonite or Biomass.
- Try DeepFreeze to put your kerbonauts to sleep and save tons on supplies. Pack extra batteries!
This guide will use TAC-LS 0.11.1.20, but other users may find it usefull as well.
Roadmap

Pre-launching phase
- The ramp-up of your base will be strongly correlated with the amount of resources you can get within a (2000m radius? insert expert advice here).
- IMHO the priority is: Water, Substrate, Minerals/MetalOre, Ore, Uranite. Your mileage may vary ;)
- Advice: you may try to land close to a biome boundary, so you have more chances to get everything
- Life Support Mods
- TAC-LS: You'll need an already identified landing spot that contains at least 2.5% water for the initial landing. It's very important to get a decent amount of substrate as well, but that's not that critical right now.
- if you're --stupid-- brave enough you can start scanning after you get there
- USI-LS: (insert recommendations here)
- I'll assume that you already have ample access to fuel on the chosen SOI, either by ISRU or by shipping them in. It'd be noted if/when it's needed. As a guideline, it's nice to have an extra ship that can mine for local fuel availability.
Building
In the VAB: Parts list
- MKII
- Pioneer module + base with legs
- remember to fill it with 2000 machinery, you'll probable make good use of it
- fill it with organics to the top. Because.
- (optional) include a 3.5 container with 4000 Rocket Parts to be landed close to the pioneer module. Or send them in a separate vessel.
- (optional) if you have enough room/spare dV fill both the pioneer module and base with legs with recyclables. Just don't top them, let a small room like 10 U. Some converters will really need that space in order for them to work.
- MKV
- Power pack
- sifter
- soil sampler
- Supply Redi Pak for Enriched Uranium (be careful to avoid displacing too much your center of mass. A small 100U may be more than enough)
- (optional) an inflatable MKS habitat
- (optional) a Redi Pack full of fertilizer
- KAS/KIS (added to the MKII base module inventory)
- at least 2 screwdrivers. They're always missing when you most need them.
- 6+ CC2 connector ports
- (optional) bring in a GhettoBlaster for some extra fun :) Those kerbals earned it!
- EPL
- 2 mallets (in case you lose one)
- 10 survey stakes
- TAC-LS:
- A supplies container enough for until you enter the new SOI and land. Take that number and put on a 20% margin, then find a can that can hold at least that.
- a water splitter,
- an exclusive food container enough for an extra Kerbin year (422 days) on top of the previous supplies. Ideally enough for waiting for a rescue missin to launch and arrive.
- the smallest hex can of waste you can find
- USI-LS
- (insert expert advice here)
- Stock
- a ladder to get in/out of your module (an alternative is a MKV Airlock placed close to the ground)
Now the why's (a.k.a. the specs). Skip to Phase 1 section to get started:
Crew:
- 1 Engineer to get the initial modules connected with KAS/KIS
- 1 Scientist so you can use the sifter (essential if you're following the TAC-LS instructions, but also important later on)
- The less stupid they are the better: the faster they'll build new ships with the EPL
- The more stars they have the more productive they get in MKS. Get at least one star for each.
TAC-LS:
- Water, Oxygen: The plan is to have only enough oxygen, water for the trip. Plan accordingly to your destination.
- The sifter and water splitter: as soon as you land you're going to mine for water and get oxygen by doing electrolysis.
- Food: however the food will need to last you until you get a full blown base, because that's the last thing I'll care about.
- Waste hex can: I picked the smallest waste can so you can benefit from the pioneer recycling. Not that I'm counting on it but it may come in handy. I'll use them only in case some contingency plan arises. BTW I like the idea to max out the waste, waste water, CO2 so I have plenty of for recycling, just in case.
- Power pack: because my kerbals will die without electricity. Make sure you have an adequate continuous power source if you're going into a far away place, because those things run out of fuel eventually. And no, you cannot refuel them. More info on here
Non-TAC-LS Life Support:
- Bring enough supplies/snacks/whatever you need so that you can last for the trip AND at least 1/2 year after landing. I'll let the planning for you. It's also a good idea to have plenty to wait for a rescue mission to launch and arrive in case something unexpected happens.
- I suggest a MKV power pack, but in some cases solar panels+batteries may be adequate as well. (expert advice please review!)
Mods parts:
- MK-II pioneer module:
- It contains an EPL survey station, and this will convert rocket parts into new base modules.
- You can replace the modular base for stock legs if you want, just remember to include the screwdriver, mallet etc somewhere else.
- Including flexotubes may make it easier when you need to connect newer modules.
- Enriched Uranium
- A small amount like 200U can feed a reactor for a long time, until you're well settled.
- MKV inflatable habitat (optional)
- It can greatly improve the efficiency of the pioneer's greenhouse.
- Fertilizer (optional)
- If you're planning on building an MKII Aeroponics sooner rather than later it can greatly help you extend your supplies. If you bring enough food until you can produce a steady food growth you shouldn't care about it.
- EPL:
- If you don't install it you can't build new modules in place, which is the idea going on here. However you can always get those new modules by launching them from Kerbin, if that's more of your style.
- Mallets and stakes are needed for choosing the location of newly produced modules (you can review EPL docs for more info later on, don't worry about it now).
- KAS/KIS:
- although MKS allows for disconnected bases, the first modules will probably need to be connected for your convenience. Anyway you'll need that for placing the EPL stakes in the ground.
- there will probably arise some case where you need to transfer resources from an incoming/to outcoming ship, use CC2 connectors for that
Feel free to replace parts if you're confident you can find something equivalent.
Spot:
Location location location
- If you're lucky enough as BrutalRIP to find all resources in one place just go there and be happy. Now if you're more like a normal kerbal like me, aim now for a decent amount of water AND substrate while trying to maximizing other resources (specially MetalOre, Minerals).
- If it's not possible to get both, I'd choose water.
- TAC-LS: you definitely need water in your first spot if you're following this tutorial. Or else pack a lot of extra water and oxygen, to match your food levels.
- Refer to Stock Scanning/Scan Sat docs if you want to know how to find a nice spot.
You can always land in a boundary between 2 biomes, that may enhance your chances to get nearby everything you're going to need. See the resource finding page for more info.
Phase 1: first settlement
Looking outward to the blackness of space, sprinkled with the glory of a universe of lights, I saw majesty - but no welcome. Below was a welcoming planet. There, contained in the thin, moving, incredibly fragile shell of the biosphere is everything that is dear to you, all the human drama and comedy. That's where life is; that's were all the good stuff is.
- Loren Acton, Astronaut
On the launchpad
- Right click the pioneer module, and make sure the "Vessel productivity" is greater than 0 (any number above 0.5 should be fine). If not, pick some less stupid kerbals, because these guys won't be able to build any single ship. Skip this if you're skipping installing EPL at all.
In kerbin orbit and later
- Power Pack facts:
- Right click on your Power Pack and turn it on!
- It needs at least 1 crew on the same vessel for it to work
- And when that's an engineer you get wireless transmission for an unlimited amount of nearby MKS converters in a 2000m radius (I wonder if they contain Tesla Koils? But that's probably a state secret).
- its plutonium has a half life of (???) and cannot be neither refueled nor turned off. At least there's no good in it, you won't save any plutonium by doing that, same as on any RL RTG.
- it has an exponential decay as happens with any radioactive source.
- Pioneer facts:
- Greenhouse (Life support only): See your supplies level falling for a couple of days, then try turning on the Greenhouse (right click the pioneer module and click the "activate greenhouse"). You should notice how those levels fall slower, or if you're --lucky-- efficient enough, start rising again.
- A single greenhouse at 100% can provide enough resources for 2 kerbals. Or 4 when running at 200%.
- If you included a MKV habitat module right click on it and hit "deploy". Don't turn on any converters on it now, instead check out the pioneer's greenhouse effectiveness improvement
- Embedded Science Lab: it also contains a science station akin to the MPL lab, capable of holding up to 500 data and 500 science. Run any experiments that you have on board, like the Crew Report. Even if you already did that experiment, you should be presented with the option of processing it on your vessel using your scientist. Now, right click the pioneer module and hit 'start research'
- this is actually a stock function included in the Pioneer module, refer to stock docs for more info
- it can draw quite some amount of EC, so turn it off in case it drains your batteries
Efficiency will impact how fast your greenhouse will work, or any other MKS converter for that matter. If you get 200% it means you'll produce enough for feeding 4 kerbals. On the other hand, if you don't have enough machinery it will work proportionally slower. There's a lot more to know about it, go to the efficiency page for detailed info.
After Landing
Land on your chosen spot, and start having fun!
- MKS facts: you can EVA an engineer and whenever you get close to a particular part, right click on it:
- You should see a button for scraping, that will allow you to turn that part into recyclables at a 75% loss ratio.
- You can also ??? and convert them into specialized parts, which is a special resource that can't be produced outside KSC. More detail on those later.
- The Pioneer and most MKII modules can hold up to 2000 recyclables.
- Soil sampler facts:
- right click on it and hit "run analysis", for an accurate reading of crust concentrations of many resources of interest. If you use ScanSat biome locks this will unlock the biome you're in.
- Sifter facts:
- This is the simplest way of mining on another body: it's a shovel! Right click on the sifter and try mining something, to get the feel of it.
- It can get you water, substrate, minerals and metallic ore to get your base started! Just be careful to get a spot with at least 2.5% concentration, and make sure to have enough storage for them.
- You need a scientist to operate a sifter.
- They will flow through the vessel to containers anywhere on ship
- Pioneer facts:
- Remote tech mod users: both the surface and orbital versions of the Pioneer module can act as command station. Now go get those 4 kerbals over here!
- TAC-LS important info:
- right click on the sifter, and turn on the water sifter. If you can't get water out of it go choose another spot immediately. Turn on the Soil Sample System and check the map, maybe you can find a slightly better spot close to you.
- (Insert USI-LS instructions here)
- The moment you start mining for water watch out for the levels of your supplies. Converters won't get you food unless they have a place to store oxygen and water as well. A temp solution is to install SmartParts mod, and produce a small "vessel" consisting of a Tac water hex can + SmartParts fuel valve. Whenever you get too much water dump some of it. Same for oxygen. Read the next chapter for learning how to do that.
Congratulations, your base is set, and ready to get bigger! Enjoy your new sunsets!
Phase 2: getting ships built the MKS way
To boldly go where no Kerbal has gone before
Congratulations! As soon as the first rocket parts shipment arrives you can produce your first module. You can get through this phase for aprox. 3000 Rocket parts if you're savy enough. Is there a best investment for your first batch of rocket parts than producing a rocket parts producer?
Rocket parts can be consumed by any Survey Station - like your Pioneer module - to build other vessels on site. If you're already familiar with EPL, you'll notice that MKS provides parts for an equivalent - but not interchangeable - production chain.
The big picture is turning mined MetalOre (the counterpart of MetallicOre) into metals,mined substrate into polymers, minerals into chemicals. Then all of this can be turner either into Rocket Parts or Machinery.
2.1 Starting your industrial imperium: the Fabricator
Getting rocket parts
Plan A: landing a separate vessel within 50m from the pioneer module. Connect them with CC2 Kas connectors. Plan B: if you can land within 750m of your mark you can try using a Logistics Rover. See its tutorial here (WIP)
Notes: if this is your first Kas connection make sure you understand how to do it.
SPH (allows better placement than the VAB here)
It costs about 3100 Rocket parts, and with my productivity on 0.835 took me some 6 days to build with EPL:
- Start with a Fabricator
- If you forget to bring a small item with you just open its inventory and add it there
- Put an octolander in each end.
- Deploy the legs so you make sure they're pointing the right way.
- right click in one of them, and change the texture to chemicals/polymers/metals
- right click the other one and change the texture to machinery/recyclables/rocket parts
- Put a FlexoTube in the center of each octolander
- Get yourself a MKV smelter on one of the gray nodes
- Get yourself a MKV workshop on the other gray node
- Get yourself a small MKV ILM somewhere. Right click it and set the texture to recyclables.
- put a ladder next to the exit so you can get your kerbals in and out
Maybe it sounds like too much, but we really need to stretch some resources to get a quick start. Now get into your base, right click on the pioneer module and click "Open Gui". Choose the new craft, and click BUILD. If you use KAC it will create an alarm automatically for you (thanks to EPL).
Or launch it from Kerbin if that's your preferred style.
Set up the new vessel
- When it's ready/arrives from Kerbin place it near the Pioneer module
- review EPL mallet/stakes usage instructions on here if you never did that
- Shake out the antenna and wireless power transmitter for the Fabricator: turn on its lights without having anyone on board
- Connect it to the Pioneer module. You can use KAS pipes, flexotubes or retractotubes.
- review how to make KAS connections on KAS docs
- Get some machinery for the Fabricator
- Transfer machinery from the Pioneer into the Fabricator (It's stock behaviour: right click on the pioneer and alt+right click on the smelter - replace alt by right shift on linux)
Learning about recycling
You don't need to worry about mining yet, as probably you have some recyclables around you. If not, look around for any rocket engines, tanks that you don't need. Get your engineer over there and scrap a little batch of them. You're not going far anywhere soon, so you better put them to good use. Just don't scrap everything right now, or a) you'll throw away the recyclables and b) you can have problems turning on any UKS converter.
- MKIII Fabricator Facts:
- Put your engineer into the fabricator so it gets more efficiency. And if your scientist is free put him there too
- Right click on it and turn on the recycler. It will turn recyclables into the raw products that you can mine (that's why we don't need a miner now)
When your first batch of recyclables runs out go out there and recycle a little more, until you're able to get a decent amount of Rocket Parts.
Producing the first batch of Rocket Parts
This section assumes you have some metals/polymers/chemicals available. If not, try either a) recycling recyclables (previous section), b) shipping resources from Kerbin, or c) producing them from raw resources (next section)
- MKIII Fabricator Facts:
- Turn on the Rocket Parts producer
- It will dramatically improve the EPL productivity, as long as they're in the same vessel (flexotubes or CC2 connectors can do that)
- MKV workshop facts
- The workshop can turn intermediate products into either Rocket Parts or Machinery
- It doesn't have a recycler
- The correct Fabricator setup involves having a MKV workshop somewhere in your base, or it will be extremely inefficient. However don't turn on any converters on the workshop, the right way is to use only the ones in the Fabricator.
- The workshop can work without a Fabricator, but it's not that efficient. And it would need specialized parts which cannot be neither obtained nor produced out of KSC
- Each MKV workshop added increases the Fabricator efficiency. You don't even need them in the same vessel.
- Smelter facts
- You can turn mined products into intermediary products, and feed them into a fabricator. However we won't be using it right now.
2.2 Big Drills
Now that you have a fabrication module and a smelter, start drilling everywhere to get MetalOre, Substrate,Minerals and get that base going. After getting a steady supply of those items you must have at least 4000U worth of rocket parts before going to the next phase.
Drills are expensive to build and power hungry to operate. Get as much drills as you can afford, because this phase is probably the slowest to ramp up.
If you can find any of these right where you are in a concentration above 2.5% you can mine them with your shovel. Consider mining in your local terrain even if concentration is low. You'll save on fuel/time/tanks, can take advantage of energy at night, and best of all, you won't lose your focus.
If you use any life support mod watch those resources closely, it's always easier to plan ahead of time than later, so you can pull in some tricks in time. Consider scrapping any non-essential ship but the pioneer and fabricator if an emergency arises.
SPH building for rover
This rover can mine for all 3 types of raw resources that you'll need, but you can optimize it if you don't need to harvest all 3 things far from your base.
It costs approx budget 3000 Rocket Parts (need to check this)
- UKS parts
- 3 1.5m containers attached in a row (one for Minerals, other for Substrate, other for MettalicOre)
- MEU-750 Drill [Water/Minerals], attach to the right side of the containers
- MEU-500 Drill [MetallicOre/Substrate/Uraninite], attach to the left side of the containers
- Stock parts
- wheels (duh). You can probably use the RoverMax M1, but it may be more comfortable to use something more ruggedized.
- probe core
- batteries
- legs
- big solar panels (have a look at their power output at different SOIs )
Tips: avoid driving with solar panels open or they'll probably fall off. If a wheel pops up you can repair it with any level 3 engineer (level=stars). Refer to the resources concentration table for knowing the statistic chances you have of finding something somewhere.
Operating drills and smelter
- Soil sampler facts:
- drive your rover with the soil sampler menu opened, so you can see the concentrations on the go, and stop whenever you're satisfied
- Drills facts:
- Unless you have absolute zero concentration of a resource you'll be able to dig up something - although it will be proportionally slower
- Smelter facts:
- Move some machinery from the pioneer/fabricator into your smelter by stock resource transfer - right click both modules
- Right click and turn on the chemicals/metals/polymers producer, who will feed into your fabricator and produce moar rocket parts
2.3 Improving the industrial loop: The Refinery
Needs about (WIP: under testing on the Mun) Now you can pratically claim auto suficiency! In case you use any life support mod you still should have some decent amount of supplies left. Hang on, we'll solve that problem soon.
Build a refinery! Did you know that the smelter throws away aprox. 90% of the resources inputted? You'll notice a 10x improvement on the speed you can get rocket parts. Transfer some amount of machinery into them so they go above 0% efficiency. Turn on all its converters and off the smelter's.
It may be a nice time to build more machinery, you should still be counting on the initial amount of 2000 that you shipped from Kerbin.
2.5 Fuel Refinery
(WIP: under testing on the Mun) The only thing possibly missing on your base is a source of enriched uranium. You already know how to replenish those, right? Here's how to produce it: drill for uranite, use the centrifugue in the fuel refinery and get yourself a space beer to celebrate.
2.4 Energy matters: the PDU
(WIP: under testing on the Mun) If your energy source is running out/inadequate it may be a good idea to make your first PDU right now. If not, skip to phase 2.3 (big drills) and get back here later. Consider building some solar panels if you're on a stretch but have enough EC for spending the whole night alive.
This is an expensive part to build, it takes approximately 4000 Rocket Parts due to its heavy size.
If you decided to build your PID right now, you'll need a modest amount of Rocket Parts (less than 2000 for a PDU + MKII base?).
Once that's ready it's time to use that Enriched uranium that you shipped from the initial Kerbin Launch. Get your Enginner in EVA, get close to the PDU and right click on it. Click Maintenance and the Enriched uranium should be transferred to it. Transfer also some amount of machinery so it will get above 0% productivity. Any small amount will be sufficient right now to power your small base.
Take your engineer inside the PDU and power it up. Have a look on the available EC, if it's going down you may need more machinery. It's nice to know that whenever you have an Engineer inside a vessel that either has a PDU or a power pack you can transmit EC wirelessly up to a ? m range.
Phase 3: Life support
(WIP: under testing on the Mun) “A blade of grass is a commonplace on Earth; it would be a miracle on Mars. Our descendants on Mars will know the value of a patch of green. And if a blade of grass is priceless, what is the value of a human being?” Carl Sagan
- Build some MKII Kerbitats, Aeroponics modules to get started with food production. Transfer some amount of machinery into them so they go above 0% efficiency.
- you need only one MKII kerbitat and Aeroponics to supply an unlimited amount of Kerbals
- you need at least one MKV agricultural and Habitation module, but each one you add will improve your efficiency proportionally
- Use only the converters in the MKII modules, they're more efficient than their MKV equivalents
- If you have 2 Kerbals you'll need the MKII converters running at 100% to get even. If there are 4 Kerbals you'll need 200%, etc.
- To improve your efficiency you can try raising happiness, available workspaces; putting more machinery into those modules; bring more kerbals into those modules; or getting an akademy to train your kerbals and get them more stars
- TAC-LS only: Remember your water needs may be covered from the start, and you get oxygen out of water and bring in new Kerbals. So the only thing you really need here is food.
- Watch out for max oxygen,water levels, because when they're full your habitat converter will stop working. Use the valve from Smart Parts mod to dump excess resources in an emergency (they can be installed with the screwdriver, refer to KIS docs).
Phase 4: Other usefull gadgets
Even at a million people you’re assuming an incredible amount of productivity per person, because you would need to recreate the entire industrial base on Mars
Elon Musk
Phase 4.1: Logistics Rover
(WIP: under testing on the Mun)
Phase 4.2: ILMs
Phase 4.2 Orbital Logistics
Phase 5
Profit! How about you get started again from Phase 1, this time you can launch from your new base.
The only drawback is that you can't build power packs in situ. Consider sending some solar panels along with fuel cells instead.
#JCAP's August 2015 Tutorial ####Introduction
MKS is a pretty daunting system to take in all at once, so we have developed a tutorial series to take you through it one step at a time, introducing new concepts along the way. To keep things easy and to get your colonial dreams on the fast track, we have broken MKS and OKS into three main tutorial tracks - Basic, Intermediate, and Advanced. We'll be using both mods along the way, generally using OKS to introduce concepts as it is an easier system for new players, then expanding and applying those concepts to MKS.
We strongly recommend following these in their entirety before attempting to strike out on your own, as there are a lot of parts, resources, and tough concepts to go over. Trust me, it's worth it!
Basic Tutorials
These will get you up and running with an initial colony as quickly as possible. Some compromises are made, trading the expediency of shipping in equipment versus building construction infrastructure (more of that in the advanced tutorials), but it will get you through a lot of the core MKS/OKS components and concepts quickly and easily, and gets people to the key bits they are usually after (greenhouses, oxygen, and water recycling) almost immediately.
You can also, technically, just stick with the basic tutorials and still have colonies that are considerably more supply efficient than one where you supply life support resources (you will send repair supplies instead), and your supply load will be only a few tons per year, so still very achievable to stock up for decades if need be without going down the advanced path to 100% self sufficiency.
So you want to build a Colony?
Both the Modular Kolonization System (MKS) and the Orbital Kolonization System (OKS) are designed to provide an extensive end-game experience to KSP. Building colonies and outposts is tough. It takes time, resources, logistics, planning, and lots of launches. Fortunately, with the newest version of MKS, this can be done in a series of graduated steps, where the benefits of a permanent base can be realized early on, with an end goal of your self-sufficient colony breaking all dependencies from Kerbin. And with the addition of OKS, the learning curve drops even more, since you can build your first colony as a space outpost, and eliminate headaches like site selection, terrain issues, and some of the challenges involved in landing and assembling components on the ground.
Introducing the MKS and OKS base Modules

Most spacecraft and components are designed either for a single mission, or at most for a few years. They are definitely not designed to handle decades of continuous use by Kerbals of dubious intelligence, nor are things like repair and spare parts even considered. The result is that most spacecraft parts are very light, single purposed, and with a short working lifespan.
Colonies on the other hand need more rugged components, modular equipment, easily replaceable parts, and a very long working lifespan. The rub is that as we build more durable and robust equipment with more interchangeable parts, weight and bulk increase.
Enter the MKS/OKS Module. Each module module consists of a shell filled with various components. These are optimized for simplicity, durability, and their ability to be fabricated on-site from available raw materials. This is a slow, expensive process and represents a considerable investment, but can pay big dividends in the long run.
A typical MKS/OKS module, fully kitted out, weighs in at about 20.2 tons. This is a hefty payload, tough to control, and tougher to land (without smashing into the planet/moon at high velocity). Hence, modules are designed to have removable components that can be re-fitted post landing.
The components of an MKS/OKS module include:
The Core (1.3t)
This is the outer shell, support cage, hatches, windows, airlocks, and basic fittings. Essentially a very nice pressurized tub with no internal functions or equipment. But one thing it does have going for it is modular racks for attaching the machinery and specialized equipment needed to kit it out.
Class-B Machinery (15.1t)
Most of the machinery in an MKS module is relatively simple, and designed in a way that as your colony evolves, you can produce most of the equipment you need to expand your colony in-situ. Hence, most MKS modules are launched without this equipment in place, though some will be needed to help 'bootstrap' your colony. For example, once you can transform ore and polymers into metal and plastic, you can build simple machines to help build more complex ones.
Class-A Machinery (1.9t)
There will be some elements of more complex machinery in an MKS module, though only about 10% of its equipment payload. Like class-B machinery, these will get more complex as the module's outputs increase in complexity. Since you can usually not self-produce these at a given tier level, they will be included in your MKS module in the VAB automatically.
MEP Assemblies (Modular Equipment Package) (1.9t)
Lastly, there will be some pieces that are just too specialized to manufacture on-site (Yet!). These represent the specialized tools, instruments, and equipment that give an MKS module a lot of its core functionality. While these too are only 10% of the equipment payload, they are unique in that you will not be able to self-produce these till the very end of your colony's growth and maturity. Like Class-A machinery, these will be included in the VAB by default.
Other types of base components
Both MKS and OKS are, as the names imply, modular systems. In addition to the modules themselves, there are other parts you will make use of.
Module Base

The Module Base is designed to sit under an MKS module (the cages will actually interlock when the connection nodes snap together). It contains landing struts, serves as a high-capacity KAS container, and even includes inertial stabilizers that, when engaged, can help prevent bases wiggling, hopping, jumping, or spontaneously exploding. These should always be the bottom piece of a given MKS module.
Inflatable Expansion Modules
Where the MKS module will contain a lot of machinery and equipment, there are some modules where physical space is the real constraint. Two examples are the Kerbitat (where space is used for comfort, food preparation, and composting), and the Aeroponics Module (which needs space to actually grow plants). Thus, each of these modules has a corresponding inflatable that can be used to extend its capacity (and always needs at least one of its inflatables to function).
The Aeroponics Module can be extended through the use of inflatable Agriculture Modules, each of which will extend life support capacity by two Kerbals for oxygen and biomass production.
The Kerbitat can be extended through the use of inflatable Hab Domes, each of which will extend life support capacity by two Kerbals for food and compost production. In addition, the presence of Hab Domes affect a Kerbal's happiness (they need space to roam and be comfortable). A rule of thumb is one Hab Dome per pair of Kerbals.
Inflatable Logistics Modules (WIP)
Workspace Module (WIP)
Rigid Storage Modules (WIP)
####Connectivity Parts
While there may be fifty ways to leave your lover, there are only about half a dozen ways you can connect MKS modules together. In general, all MKS modules attach on top of a Module Base, and the Module Bases are connected together through the components detailed below. A diagram is shown below to go along with the details afforded in the part descriptions.

Expand-O-Tubes Expand-O-Tubes utilize the same code as the ARM Claw part included in stock, except that their opening animation extends the collider and the grappling node either 2, 4, or 8 meters. These are radially attached, and can latch directly onto another ship (usually a module base). The contact should ALWAYS be initiated from the ship that has the Expand O Tube radially attached to it.
Rigid Tubes Rigid tubes are both surface attachable and node attachable 4m tubes used as structural elements, and are connected in the VAB. You can then radially attach another module base to these in the VAB.
Docking Ports These are standard docking ports, just with an MKS-like texture and model, and also are a lot more aggressive.
Flex-O-Tubes These are retextured and resized versions of a KAS pipe that you can use to connect ships together. Good for places where an expand-o-tube won't fit, or for temporary connections.
OKS End Caps (WIP)
OKS Connector Tubes (WIP)
OKS Station Hubs (WIP)
####Connectivity Parts
MKS Inflatables The inflatables extension modules are radially attached, generally to the module base. If properly centered on the port image on the module base, their colliders will line up properly with a deployed module base's leg colliders.
OKS Inflatables (WIP)
Assembling an OKS Outpost
(WIP)
Here is an example of an OKS base using all of the modules available:

Assembling an MKS base
MKS bases should be assembled by spreading out, not up. Because of the component weight, they are not suited for stacking. And some, like the inflatable logistics modules, should never have items mounted on top since this can cause issues during inflation.
Here is an example of a typical MKS base:

Mission 1 - An Orbital Outpost
To keep things simple, we'll start with OKS vs. MKS. Space stations are generally easier to build than planetside bases, there are fewer components, and we don't have to worry about location. Our goal is to build an orbital outpost orbiting Kerbin that can furnish all of the life support needs for a pair of Kerbals, and ensure it has enough spare parts on hand to last ten plus years (this is only about 30t of supplies).
So while our first outpost will not be a 100% closed system, it will be incredibly efficient, and still require less than half of the resources shipped in as a corresponding base depending on TAC alone (even one that has 90% efficient recyclers for oxygen and water!).
For reference, here's a diagram of how Life Support in MKS works (the different modules are explained below)
Note for the picture below: in the latest version the Greenhouse is called "Aeroponics Module" and the Terraformer no longer exists - its Purify functionality is now available via the Aeroponics Module.

Preparation
In order to create an Orbital Outpost you will need to lift about a minimum of 3 tons of payload per launch into orbit. However it is much more efficient on time and funds if you can launch a 23 ton payload (module filled with resources, more below).
Launches are possible by the time the OKS modules are unlocked, but things become much easier after obtaining the Mainsail or better engines. You may choose to wait until then to start station assembly.
#####Station location
While space stations can be created at any altitude above 70KM an easier altitude is 200KM. This allows you to circularize launches at 125KM which provides for a reasonable ability to time accelerate in order to line up a transfer to the station at any time.
####Mission Payload
Note: All of these are OKS components, not MKS components. This is especially important for the Kerbitat, Aeroponics Module, and the inflatables as the station versions have a larger capacity (and are also a lot larger) than their planetside counterparts.
OKS modules in the “Utility” tab.
#####Launch Module Configuration At this point you should choose if you will launch empty or full modules. Empty modules weight about 3 tons while full modules weight about 23 tons. In most case you will want to launch full modules as they will need the resources in order to function however these can be added later if desired or manufactured for advanced players.
For most modules Basic Machinery is required. They will need the full amount in order to function. Once added, however, the resource is not consumed. Think of the module itself like an empty computer case and the Basic Machinery like your CPU, graphics card, etc.
Basic Machinery can be loaded into the module in the Vehicle Assembly Building (VAB) by right-clicking the part and dragging the bar to full.
You will also need to setup the modules so they can be connected together in orbit. My favourite configuration is to put 2 OKS Module Caps and 2 Docking Ports on each module. The OKS Module Caps are purely aesthetic. For other options see the Connecting Parts tutorial.
Module with OKS Module Caps and Docking Ports.
#####1 Kerbitat

The Kerbitat handles some basic life support conversions, by converting biomass into food, and converting waste into compost. As of 0.19 the Kerbitat also took over the Terraformer's role as a water purifier, turning waste water back into water.
#####1 Inflatable Hab-Ring

This is the Kerbal living quarters, and you will need one of these per ten Kerbals. In most cases, you just need one of these
#####1 Aeroponics Module

This module takes in CO2, Water, and Compost, and produces Oxygen, Biomass, and WasteWater, thus handling the balance of life support not covered by the Kerbitat.
#####1 Inflatable Agriculture Module

Like the Hab Ring, you will need one of these for the actual plant-growing space for the Aeroponics Module. Each inflatable module can support five Kerbals (so a ten-Kerbal station would have two of these, and one hab ring).
#####1 Terraformer

The Terraformer is deprecated, and its purify function has been taken over by the Kerbitat in both OKS and MKS configurations.
#####1 Power Distribution Unit (PDU)

This module will provide most of our power via a very large radioisotope thermoelectric generator.
Alternatively, large solar arrays can also fit the bill if your orbit is high enough to get sufficient sunlight to run your OKS generators during the times the sun is blocked. Plus they look cool.
#####1 Colony Command Center (C3)

All of the modules above require computing power in the form of the PunchCard resource. This resource is produced by the C3 module.
#####3 inflatable Storage Units - Life Support, Equipment, and Mining/Agriculture

We will need storage space - both for general supplies, but also to store intermediary products. For this, the ISU is the most efficient package, so we will pack three of them, each with one of the three configurations noted above.
You will likely want to launch some extra Life Support resources depending how long you want your station to run without relief.
#####Stocking Modules If you chose not to stock modules in the VAB with resources you will need to launch these as well. In short, we will need:
- 2700 basic machinery
- 750 enriched soil
These can be launched with multiple Storage Tanks. Be sure to fill them with the correct resources in the VAB. The Equipment tank for basic machinery and the Mining/Agriculture tank for enriched soil.

Also, since all OKS modules slowly consume spare parts and repair supplies, you will want a stockpile of ReplacementParts. PatchKits, and RepairParts. A ton of each will last us over a decade, so this is a pretty easy requirement. These can be launched with the Storage Tank - Equipment.
And finally, include two Kerbals with very low stupidity values (this affects efficiency), and get all of this stuff to orbit. You will very likely need multiple launches, as these can be bulky components.
Once in orbit, assemble your base based on the connectivity parts and techniques from the last tutorial. When done, your base should look something like this:

####Activating Modules Once assembled and stocked on resources you will need to activate the modules in order to get your station operational.
Each module will have functions to activate and will indicate the status to help with troubleshooting.
#####Governor
Each module has a Governor which should be activated in most cases. This limits efficiency to 100% and saves on power consumption. If your Kerbals have low stupidity and you don’t turn this on you can get up to 250% efficiency to produce outputs faster but use more power and resources. Think of this like an overdrive option.
#####Kerbitat

Activate the Composter (converts Waste into Compost for the Aerophonics Module) and the Habitat (converts BioMass from the Aerophonics Module into Food)
#####Aeroponics Module

Activate the Greenhouse (converts Compost to Biomass and CO2 to Oxygen) The Air Filter is not needed in an Orbital Station but is part of the module as it can be used on ground stations. It allows the unit to operate without CO2 but no longer produce oxygen for places like Kerbin.
#####Inflatable Agriculture Module
This simply needs to be Deployed
#####Terraformer

Activate Purify (converts Waste Water to Water)
Cultivate is primarily for a ground base to create Enriched Soil. LFO->H2O and KaO3->H2O convert liquid fuel or Karbonite into Water.
#####Power Distribution Unit (PDU)
Simply activate it if you need more power
#####Colony Command Center (C3)
Simply activate it to create punch cards.
Mission 2 - Site Selection
Since this is the Basic tutorial, and we're skipping over resource harvesting, etc. for now, your primary consideration for a base should be a nice, flat space and easy access from orbit. If you'd like to think ahead, you can use the stock antennas (with or without SCANSat) to show concentrations of the four MKS raw resources on a planet - Ore, Water, Minerals, and Substrate.
Ore and Minerals are the most important, as they have the longest term use, and are much more rare than Substrate (which is almost everywhere). So if you are adding resources as a consideration to your colony site, try to find one that has excellent access to both ore and minerals.
Your first missions, therefore, should be to send an unmanned rover to identify your colony site.
Note that since MKS/OKS uses the Open Resource System, resources are handled in terms of concentration, not in static, exhaustible deposits. So you will be able to find trace elements almost everywhere (anything where PPM > 0 or you have a %). This is VERY different from Kethane which is hit or miss, and where deposits can be depleted. So don't get hung up on trying to find the right combo of resources (at least for your first site or two).

Mission 3 - Pioneer Mission
Let's go ahead and get our base built! Our goal is to build an outpost that can furnish all of the life support needs for a pair of Kerbals, and ensure it has enough spare parts on hand to last ten plus years (this is only about 30t of supplies).
So while our first outpost will not be a 100% closed system, it will be incredibly efficient, and still require less than half of the resources shipped in as a corresponding base depending on TAC alone (even one that has 90% efficient recyclers for oxygen and water!).
For reference, here's a diagram of how Life Support in MKS works (the different modules are explained below)
Note: The Terraformer has gone away. The Kerbitat and the Aeroponics Module provide everything in the graph below.
####Mission Payload
1 Kerbitat
The Kerbitat handles some basic life support conversions, by converting biomass into food, and converting waste into compost.
1 Inflatable Hab-Dome
This is the Kerbal living quarters, and you will need one of these per pair of Kerbals. Since we're just sending our first two man crew, we only need one.
1 Aeroponics Module
This module takes in CO2, Water, and Compost, and produced Oxygen, Biomass, and WasteWater, thus handling the balance of life support not covered by the Kerbitat.
1 Inflatable Agriculture Module
Like the Hab Dome, you will need one of these for the actual plant-growing space for the Aeroponics Module. Each inflatable module can support two Kerbals.
1 Power Distribution Unit (PDU)
This module will provide most of our power via a very large radioisotope thermoelectric generator.
1 Colony Command Center (C3)
All of the modules above require computing power in the form of the PunchCard resource. This resource is produced by the C3 module.
3 inflatable logistics units - Life Support, Equipment, and Mining/Agriculture
We will need storage space - both for general supplies, but also to store intermediary products. For this, the ILU is the most efficient package, so we will pack three of them, each with one of the three configurations noted above.
Additionally, we will need some supplies - since MKS modules need resources, some will either have to be tweaked in the VAB, or added in-situ. In short, we will need:
- 700 Machinery
- at least 105 SpareParts
Since all MKS modules slowly consume SpareParts, you will want a small stockpile.
Finally, include two Kerbals with very low stupidity values (this affects efficiency), and get all of this stuff to your colony site. You will very likely need multiple launches, as these can be bulky components.
Once on site, assemble your base based on the connectivity parts and techniques from the last tutorial. When done, your base should look something like this:
Intermediate Tutorials
In these tutorials, we're going to introduce a few new modules, turn our Kerbals into space farmers (so we can build up life support reserves), as well as go over all of the logistics systems available in MKS/OKS.
Installation Tutorial
Valid as of UKS V0.40.2
For the installation of UKS you might run into some corner cases. This page navigates you through most of the problems.
Overview
UKS can be installed manually or via CKAN. It is recommended to use the manual method, since CKAN can cause inconsistencies in the installation.
Manual Installation
Download
Get the Installation zip from one of the USI-official sites:
USI mod catalog
Dropbox
Extract
Extract the contents of the GameData folder in the Zip into the folder KSP_INSTALLATION_DIR/GameData.
Verify
Make sure that you have the following items in KSP_INSTALLATION_DIR/GameData:
- 000_USITools
- CommunityResourcePack
- Firespitter
- Squad
- UmbraSpaceIndustries
- ModuleManager.X.X.X.dll
and that you have the following items in KSP_INSTALLATION_DIR/GameData/UmbraSpaceIndustries:
- Kolonization
- Kontainers
- ReactorPack
- UKS
If one of them is missing, then you have a first indication that something went wrong. In most cases it is better (read: faster, less errorprone) to start with a fresh KSP installation and perform a reinstallation of UKS.
Manual Upgrade
- delete Kolonization and Kontainers from KSP_INSTALLATION_DIR/GameData/UmbraSpaceIndustries
- delete 000_USITools, CommunityResourcePack & ModuleManager.X.X.X.dll from KSP_INSTALLATION_DIR/GameData
- re-install according to the above instructions
- verify that files in KSP_INSTALLATION_DIR/GameData/firespitter are consistent (no multiple dll's)
CKAN installation
CKAN installations are not recommended and will not receive support. If you have a problem after installing UKS with CKAN, please make sure that the problem also happens in a manual installation before reporting it to the forum thread.
#Old Version Installation With the release of Kerbal Space Program 1.1 there have been a number of people requesting to know if the current versions of the Umbra Space Industries mods are still compatible with KSP 1.0.5. They are not. However, all of the older versions of the USI mods are still available for download from their respective github repositories.
Here are links to the last versions of each mod that are still compatible with KSP 1.0.5.
- USI Kolonization Systems - https://github.com/BobPalmer/MKS/releases/tag/0.33.9.0
- USI Life Support - https://github.com/BobPalmer/USI-LS/releases/tag/0.3.15.0
- Asteroid Recycling Technologies - https://github.com/BobPalmer/ART/releases/tag/0.7.2.0
- Exploration Pack - https://github.com/BobPalmer/ExplorationPack/releases/tag/0.4.5.0
- Freight Transport Technologies - https://github.com/BobPalmer/FTT/releases/tag/0.4.5.0
- Karbonite - https://github.com/BobPalmer/Karbonite/releases/tag/0.6.8.0
- Karbonite Plus - https://github.com/BobPalmer/KarbonitePlus/releases/tag/0.5.3.0
- Karibou - https://github.com/BobPalmer/Karibou/releases/tag/0.1.3.0
- MKS-LITE - https://github.com/BobPalmer/MKS-LITE/releases/tag/0.3.3.0
- Nuclear Rockets - https://github.com/BobPalmer/NuclearRockets/releases/tag/0.1.2.0
- Sounding Rockets - https://github.com/BobPalmer/SoundingRockets/releases/tag/0.3.4.0
- USI Survivability Pack - https://github.com/BobPalmer/SrvPack/releases/tag/0.3.2.0