Detailed Concept Description & Graphic Profile - Rasmus1989/Projektarebete_Grupp2 GitHub Wiki

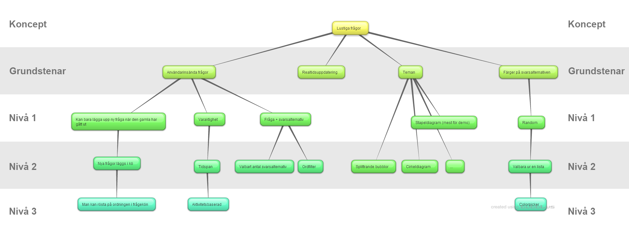
Our concept is based on the idea of field studies, or surveys, if you'd like. We want to make a product that anyone in Malmö Högskola can use. Mostly for fun, but also potentially for serious research. We want to make a product that makes it easy to ask the people in the school about what they think, prefer, like, dislike etc, about a topic of your choice.

If you have a question, let’s say “what's your favourite ice cream?", you can use our android app to ask a question. People in the school with the same app will get notified about the question and get a number of alternatives (depending on how many the asker sets). They can easily answer this question by tapping one of the answers.

Mobile App Mockup Mobile App Mockup

This will be sent in realtime to the public screen were the result will be shown. Our goal is to show the result with a clear and nice design, with different colours and patterns for different answers.

Screen Result Mockup 1 Screen Result Mockup 1

Screen Result Mockup 2 Screen Result Mockup 2

Hopefully this will be both practical for those who want to use this product for research, but also fun for those who just want to play around; but most importantly, we want to make the outcome of the survey beautiful and pleasing to the eye.

![concept structure] (https://raw.githubusercontent.com/Rasmus1989/Projektarebete_Grupp2/master/WikiResources/LustigaFragorKoncept.png) concept structure