Entrega parte V Diagrama de Sequência de todos - Paulo-Goma/DesenvolvimentoSistemas2 GitHub Wiki
Luma Maeda- 42148057
Libera bicicleta

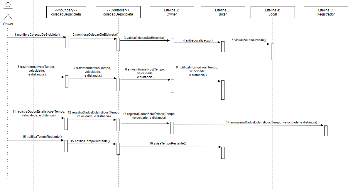
Vitor Ferreira 42143462 monitora a bicicleta
V1

V2

V3

Luis Candinho devolve bicicleta


Paulo Goma Versão 1.0 Versão 1.1
