Entrega VI Diagrama de projeto de todos - Paulo-Goma/DesenvolvimentoSistemas2 GitHub Wiki
Vitor Ferreira:
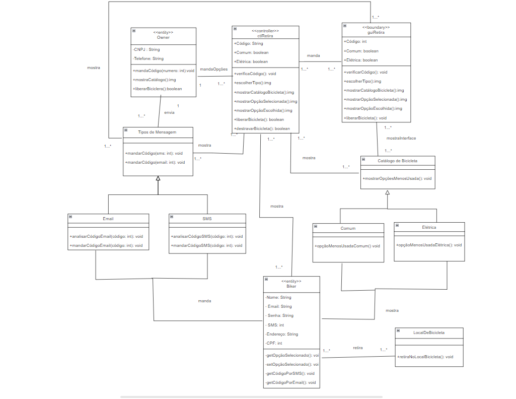
https://app.diagrams.net/#G10o4EdEPh2TaLUDIHHNjLFnMNL9ZiIXj3
V1

V2

Luma Maeda
https://app.diagrams.net/#G1KVa8VYybNZ1fpp15D4XvjrxfDVCSZT9Y

Paulo
Avaliar

Luis Candinho
