Content mirrored for search engine indexing from:
https://github.com/POSOCO/wind-forecast/wiki/Work-Flow
Why does this service exist?
Work Flow - POSOCO/wind-forecast GitHub Wiki
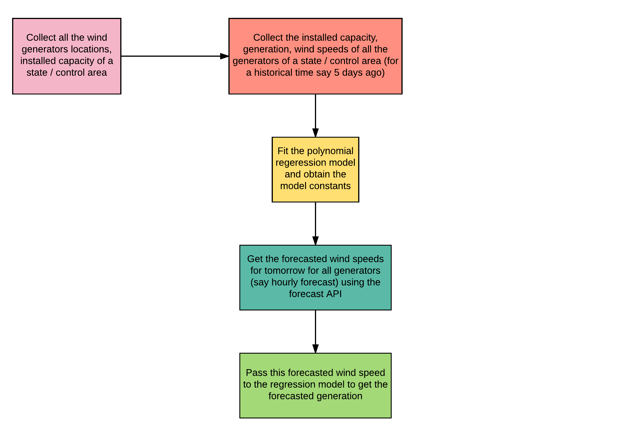
Wind Forecast Work Flow
🗂️ Page Index for this GitHub Wiki