7. Diagrama de Domínio - JhonnathanL/Salute GitHub Wiki
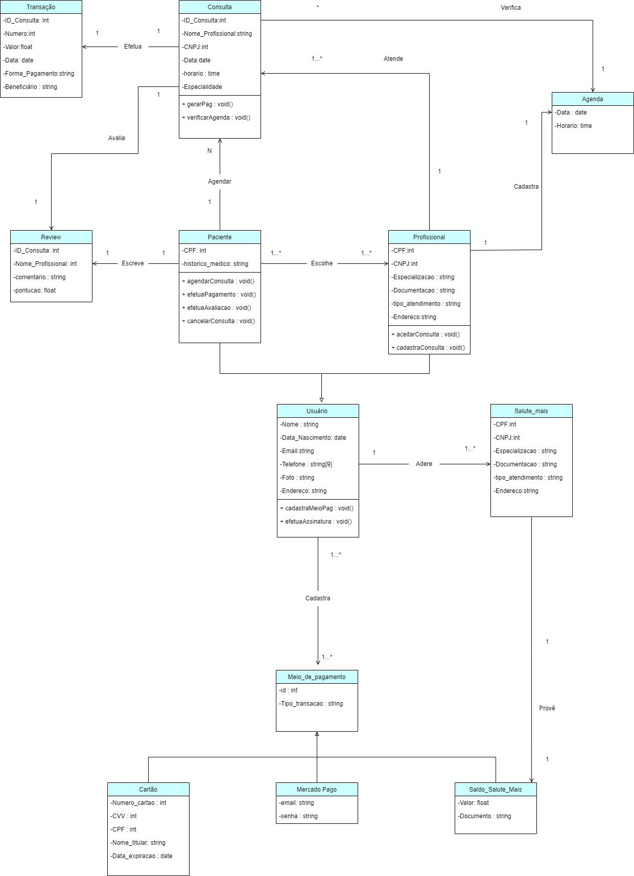
Diagrama de Classes

Dicionário
- Classe Usuário
| Atributos | Descrição |
| --- | --- | + cadastraMeioPag : void()
| nome | Nome da certidão de nascimento.|
| data_de_nascimento | Data em que o usuário nasceu.|
| email| Endereço eletrônico.|
| telefone | Numero de Telefone pessoal.|
| endereco | Endereço pessoal.|
| foto | Identificação gráfica do paciente.|
| Métodos |
Descrição |
| foto |
Identificação gráfica do paciente. |
- Classe Paciente
| Atributos |
Descrição |
| cpf |
Documento para pessoa física. |
| historico_medico |
Dados referentes a saúde do paciente. |
- Classe Profissional
| Atributos |
Descrição |
| cpf |
Documento para pessoa física. |
| cnpj |
Documento para pessoa jurídica. |
| especializacao |
Área de estudo/atendimento em que o profissional tem ênfase. |
| documentacao |
Documentos que comprovam a formação do profissional. |
| tipo_atendimento |
Ambientes que o profissional realiza o atendimento. |
| endereco |
Endereço pessoal. |
- Classe Agenda
| Atributos |
Descrição |
| data |
Dias disponíveis/ocupados para atendimento. |
| horario |
Horários disponíveis/ocupados para atendimento. |
- Classe Consulta
| Atributos |
Descrição |
| id_consulta |
Identificador da consulta. |
| nome_profissional |
Nome do profissional que irá atender o paciente. |
| cnpj |
Documento de pessoa jurídica do profissional. |
| especialidade |
Área de atuação. |
| data |
Data em que a consulta será realizada. |
| horario |
Horário que a consulta será realizada. |
- Classe Review
| Atributos |
Descrição |
| id_consulta |
Identificador da consulta. |
| nome_profissional |
Nome de quem realizou a consulta. |
| comentario |
Parecer do paciente sobre o atendimento prestado. |
| pontuacao |
Score acumulado que o profissional possui baseado na experiência dos pacientes. |
- Classe Salute +
| Atributos |
Descrição |
| nome |
Nome do paciente que está aderindo. |
| quantidade_de_consultas |
A quantia de consultas disponíveis por pacote adquirido. |
| preco |
Preço cobrado no pacote. |
| cpf |
Identificador pessoa física. |
- Classe Transação
| Atributos |
Descrição |
| id_consulta |
Identificador da transação baseado no ID da consulta. |
| numero |
Identificador gerado pelo banco para a transação. |
| valor |
Valor movimentado no banco. |
| data |
Data da movimentação do dinheiro. |
| forma_pagamento |
Método de origem que provê o montante. |
| beneficiario |
Quem está sendo pago. |
- Classe Meio de Pagamento
| Atributos |
Descrição |
| id |
Identificador do meio de pagamento. |
| tipo_de_transacao |
A quantia de consultas disponíveis por pacote adquirido. |
- Classe Cartão
| Atributos |
Descrição |
| numero_cartao |
Número de identificação do cartão. |
| cvv |
Código de segurança. |
| cpf |
Identificador para pessoa física. |
| nome_titular |
Dono do cartão. |
| data_expiracao |
Validade do cartão. |
- Classe Mercado Pago
| Atributos |
Descrição |
| email |
Credencial de identificação para acesso da conta. |
| senha |
Chave que compõem parte da identificação para acesso da conta. |
- Classe Saldo
| Atributos |
Descrição |
| valor |
Montante disponível na conta. |
| documento |
Documento de pessoa física ou jurídica atrelado a conta. |