3. Processos de Negocio - JhonnathanL/Salute GitHub Wiki
-
Cadastro Paciente

-
Cadastro Profissional

-
Agendar Consulta

-
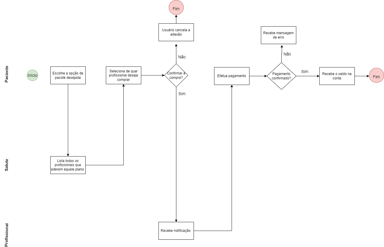
Paciente-Adesão do Salute +

-
Profissional-Adesão do Salute +

-
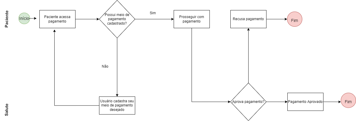
Pagamento Paciente

-
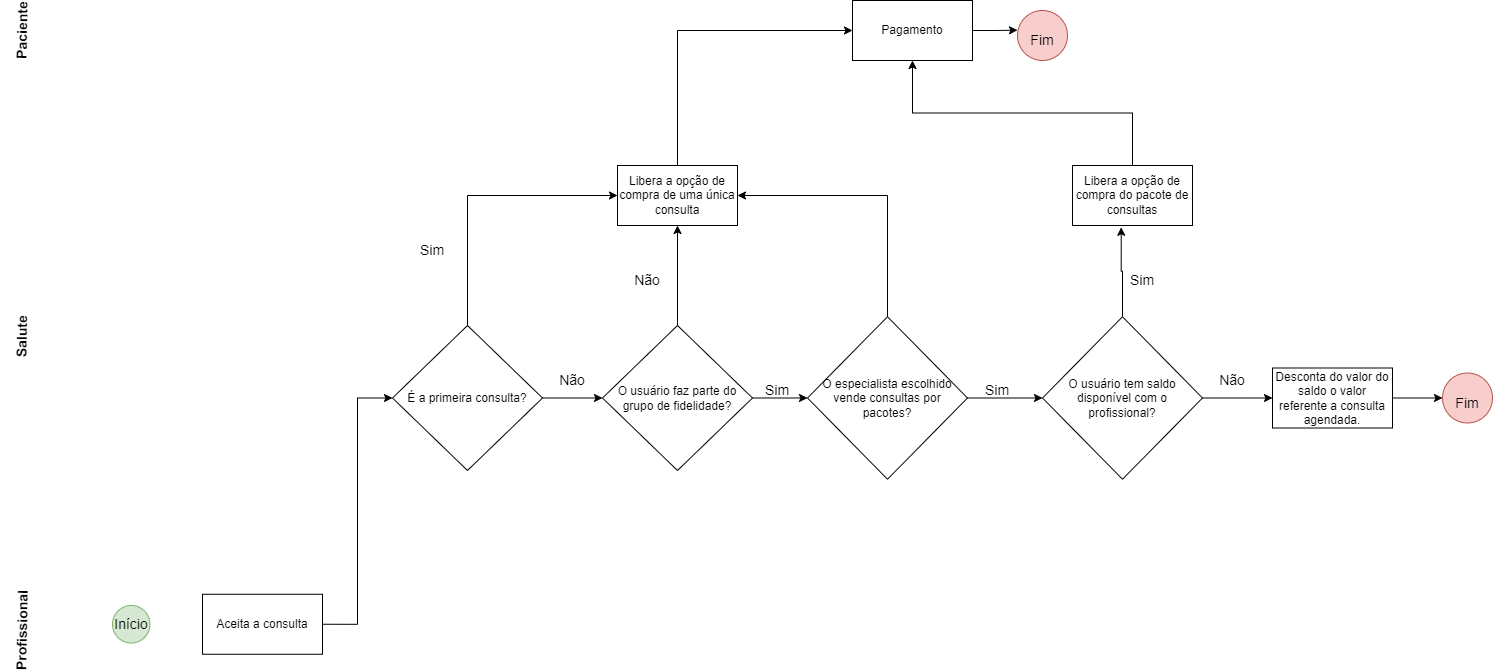
Pagamento Salute +

-
Cadastro Agenda do Profissional

-
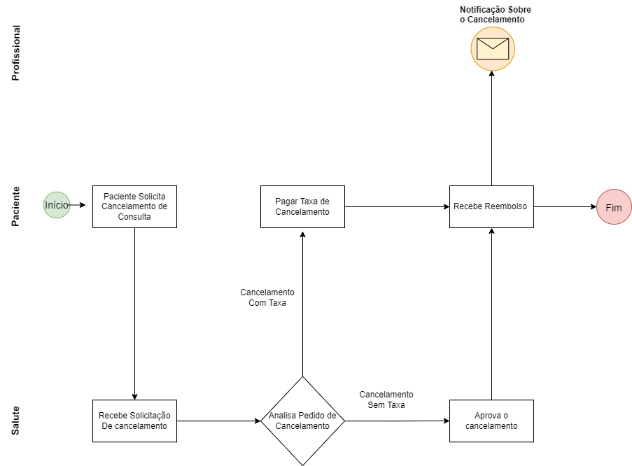
Cancelamento Consulta - Paciente

-
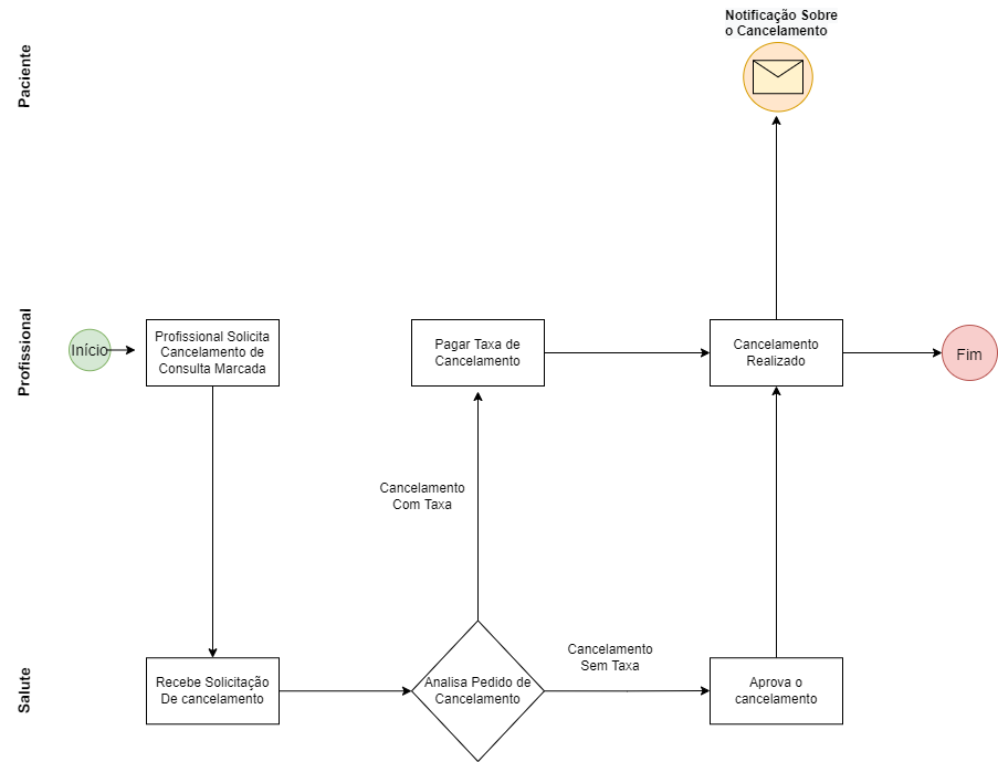
Cancelamento Consulta - Profissional

-
Avaliação do Profissional - Paciente
