1. Modelagem de Software - JhonnathanL/Salute GitHub Wiki
Casos de Uso

Especificação de Casos de Uso
Agendar Consulta
Fazer Pagamento

Fazer Login

Buscar Profissional

Verificar Senha

Verificar Saldo

Exibir Erro de Login

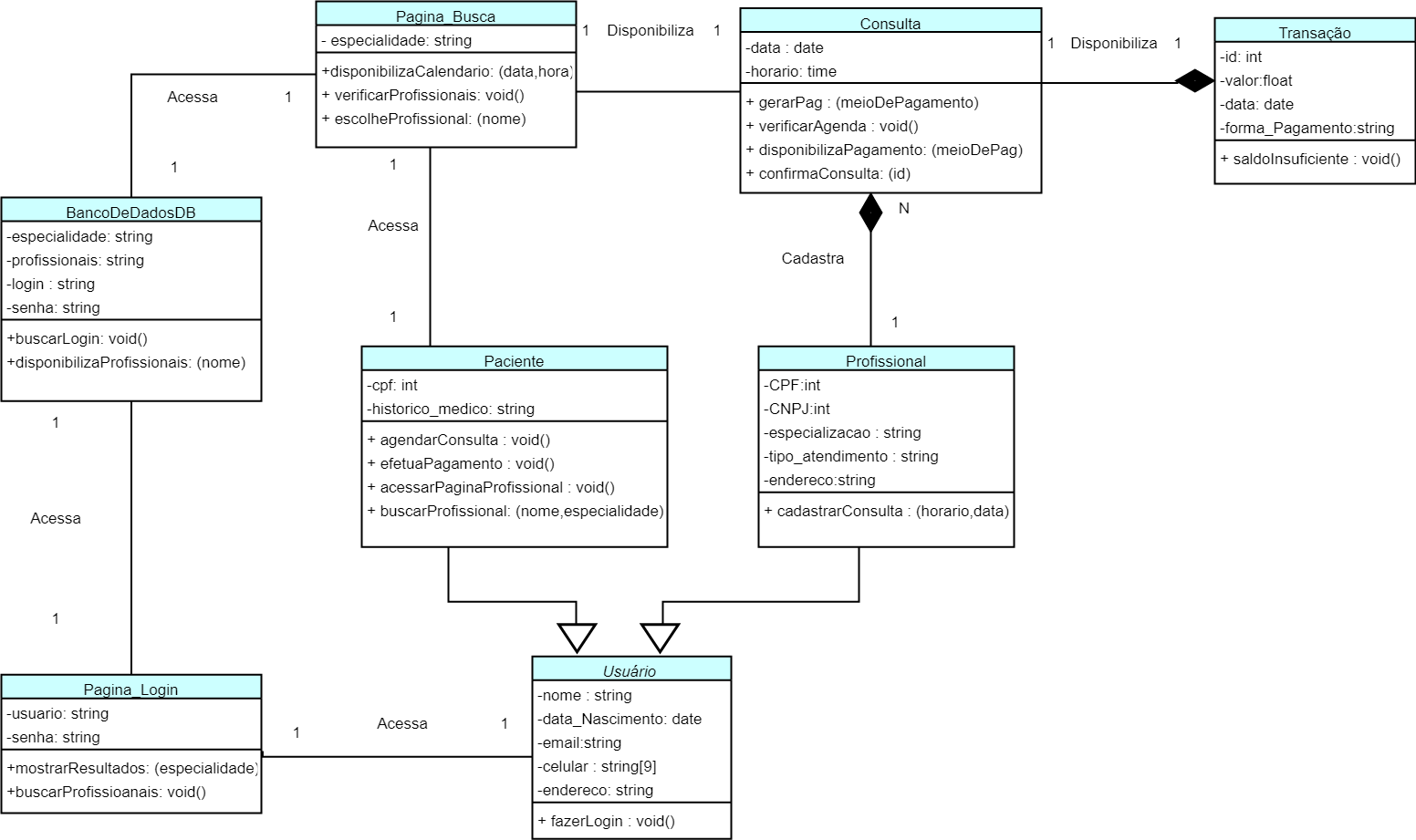
Diagrama de Classes

Diagramas de Sequências


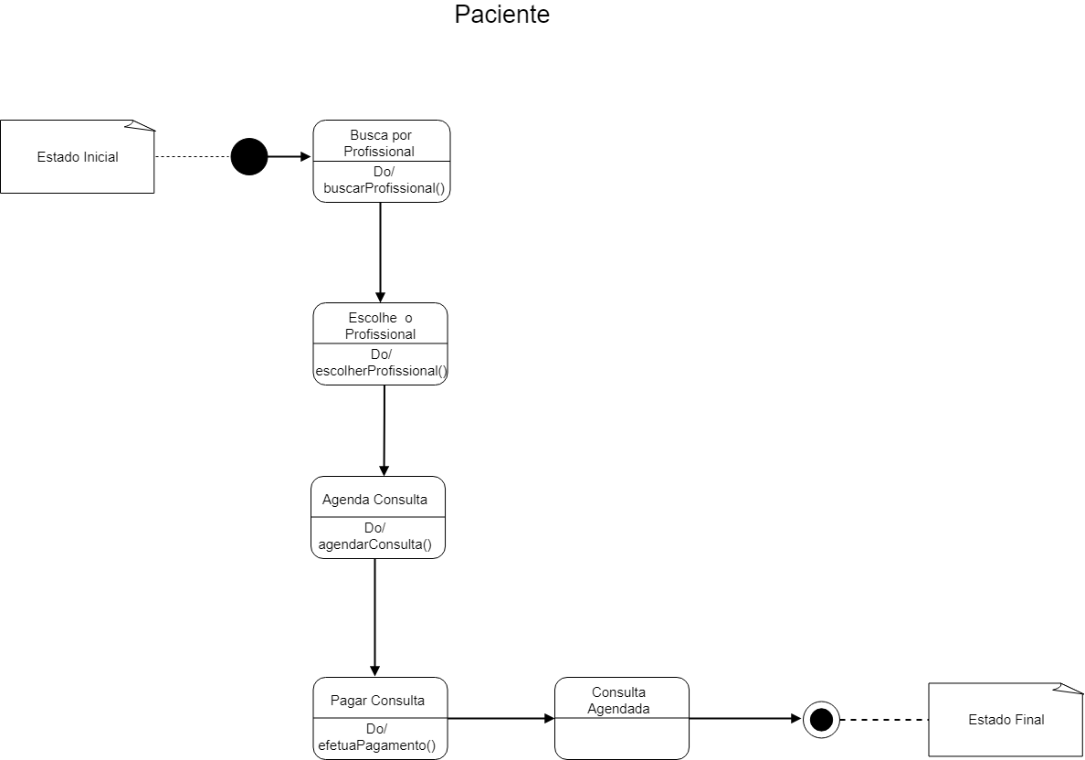
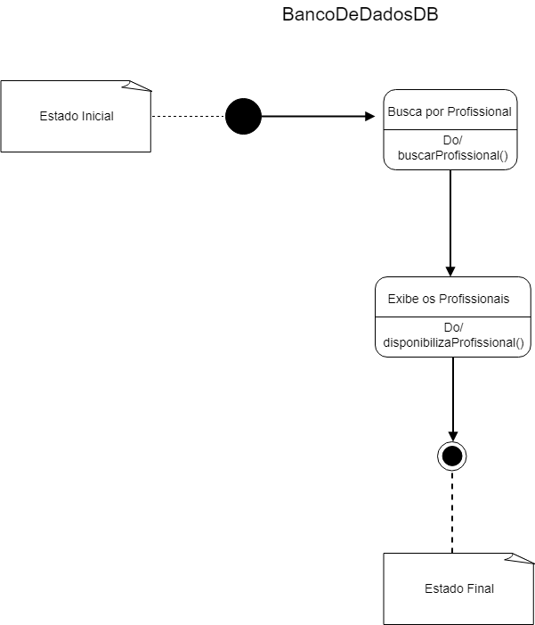
Diagramas de Estados






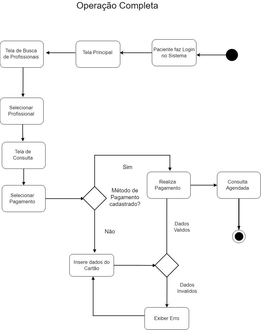
Diagramas de Atividade

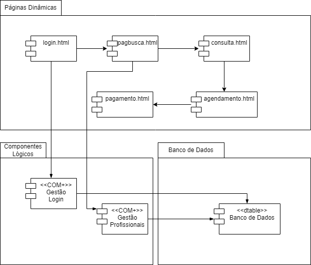
Diagramas de Componentes

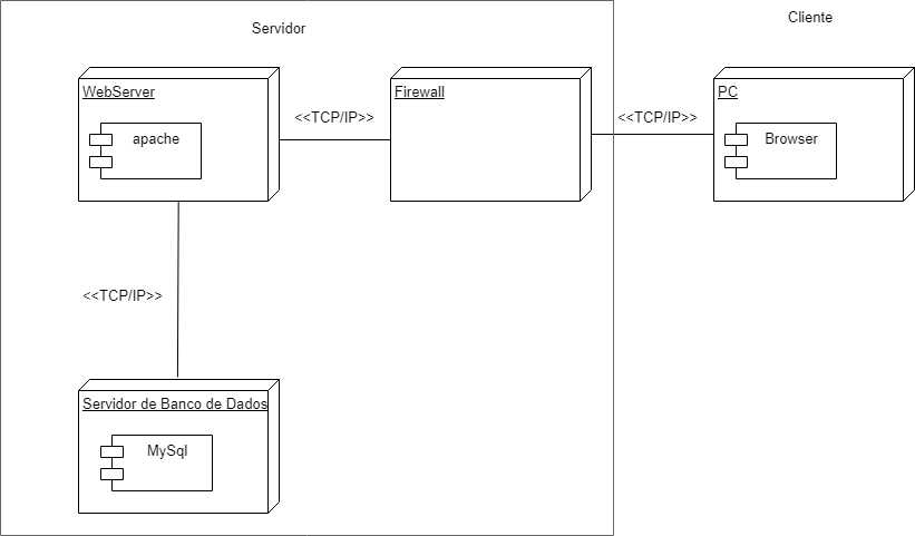
Diagramas de Implementação
