Widgets - Holzhaus/mixxx GitHub Wiki

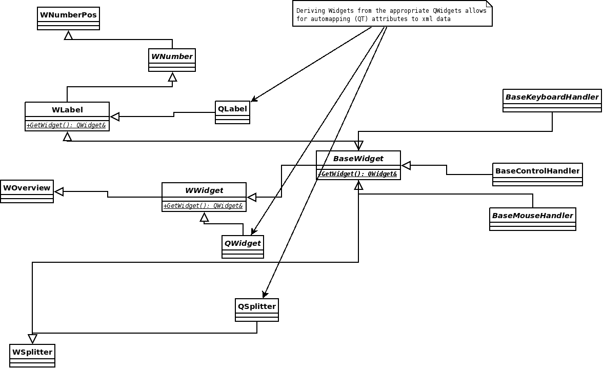
GUI Widgets

Note: This is a planned refactoring by LCID_Fire that was never implemented.

/media/mixxxwidgets.dia.gz