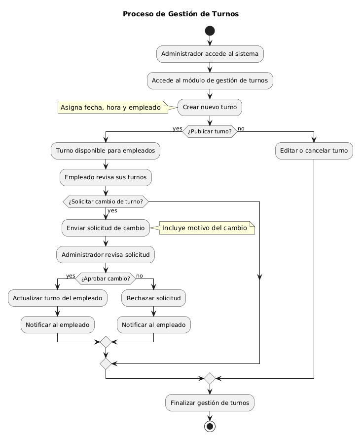
Cuadro de Turnos - HGM-submissions/gestion-de-personal-docs GitHub Wiki Ver Diagrama y Código <¬ Volver a Diagramas de Actividades