Refbox receiver - FontysAtWork/ESA-PROJ GitHub Wiki
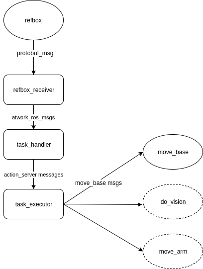
This node was made to handle the refbox commands and was based on the atwork_refbox_ros_client example. It handles the protobuf messages that are sent from the refbox. The node will publish all the tasks as atwork_ros_msgs/Task.msg on the topic /refbox_receiver/task_info. The Task handler node is subscribed to this topic and will handle the contents of this message.
The diagram below shows the communication between the nodes.
