Requirements for using the FOSDEM video system externally - FOSDEM/video GitHub Wiki

You'll need:

  • documentation about the venue
  • power
  • (optional) a quiet video operations control room
  • a reliable network uplink
  • a reliable wired network or tools to build one
  • camera gear: tripod, camera, hdmi or sdi cables
  • audio gear: lavallier microphones for speakers, wireless hand microphones for audience questions and panel discussions
  • preparation time
  • beamers
  • laptops: for video processing, (optionally) for speakers
  • artwork
  • various bits and pieces

Let's go over all of these in more detail.

Documentation about the venue

Experience teaches us it is very useful to have as much information about the venue as possible. We are especially keen on getting info on the following:

  • a roster of room names and their use during the conference
  • maps of the rooms, with power, wired network, audio and video connections clearly mapped out
  • precise map of the entire venue
  • pictures of the inside of the venue:
    • HINT: mapillary.com might allow you to make a good view
  • pictures, manuals, precise location of all a/v gear on site: beamers, audio mixers, microphones (!!!)
  • phone and email for:
    • venue network responsible (!!!)
    • venue a/v responsible (if applicable)
  • clear communication information for the venue people:
    • FOSDEM team primary point of contact with venue
    • FOSDEM team names, photos, phones and emails
      • if outside the EU, local sim cards for each member of the FOSDEM team

Power

The FOSDEM video boxes are on a (TODO 110v)/230v power supply with CEE 7/7 plug. Any other gear requiring mains power that we bring is equiped with a 230v https://en.wikipedia.org/wiki/Europlug .

Our microphone sets (see below) are micro USB powered. You may want to get a few local high quality, high amperage multi-port USB chargers.

HINT: We use the IKEA Koppla 3x USB chargers. They're cheap, decent quality and easily available in much of the world.

Power extension cords and power strips. Some hints:

  • Provide a lot of them. Double what you think you need is a good starting point.
  • Make sure to get models without on/off switch builtin. Someone will flip that switch, at the worst possible moment, guaranteed. We know, because it happened to us.

(optional) a video operations room

Not required. Nice to have when streaming multiple rooms.

In the ideal room, we need:

  • quiet
  • a desk for two people and their laptops
  • a household rack with good airflow for streaming gear (video processing laptops, backup system, network switches, ...). We recommend the IKEA Omar 92x36x94 cm metal shelving rack if available in your corner of the world. It's cheap, decent quality, offers excellent airflow, and stores compactly. One Omar rack will suffice for up to 8 rooms.
  • (recommended) a big lcd screen with hdmi input cable, displayport->hdmi, vga->hdmi, mini displayport->hdmi adapter
  • 2x headphones with 3.5mm connector. We usually use Sennheiser HD20x series headphones, but anything decent quality will do.

Network

Don't worry if you don't immediately understand the below section. Ask the venue network administrator for help. Lacking that, consult with us and we'll do our best to help you as best as we can.

Uplink

Our ideal setup requires:

  • a separate vlan for video streaming
  • 10 Mbit of outgoing bandwidth ("upload speed") per room streamed
  • on a multihomed uplink
  • wired network access to our vlan from all rooms streamed

We can do with less. Our minimum is 2Mbit per room, but that sacrifices resilience. You lose:

  • external dumps of the individual slides (2Mbit), camera (2Mbit) and mixed (2Mbit) streams
  • backup streaming server (2Mbit)

We need the video network and uplink separated from the visitor wifi network. Thing might or might not work without that separation. We just can't guarantee anything because we're not in control.

HINT: A decent estimate of outgoing bandwidth can be obtained from http://speedtest.net .

Wired network

If no wired network is available, we strongly prefer setting one up. Depending on the venue, a safe ballpark time budget is half a day plus three volunteers with some crimping experience.

If we're driving, we bring our own gear. In case we're flying in, we need:

  • 3x RJ45 crimping tool
  • 3x diagonal pliers
  • 3x cable tester
  • 3x 100 RJ45 plugs
  • 3x 305m roll of cat5e cable (or more, depending on the venue layout)
  • (depending on the venue) ladders
  • gaffer tape (needed anyway to tape down audio cables...)
  • straps: different sizes, neutral colors

A sufficiently large Gbit switch is also needed. Unmanaged will do. At FOSDEM, we use a second hand 48 port Juniper EX2200 for the video network for 24 rooms. Each of the video boxes we bring has a builtin unmanaged Gbit switch with 3 ports exposed.

HINT: In case no wired network and/or wired uplink is available at all, for streaming just one room, a 4g uplink can often be just manageable. No guarantees though, as 4g spectrum can be congested, especially at tech conferences!

Camera gear

Some hints on gear. If you don't want to read any tech specs, here's a few models that we've successfuly worked with:

  • Canon XF-100
  • Canon XF-205
  • Sony HXR-NX100 (recommended)
  • Sony HXR-NX5
  • Sony NX-3
  • Sony NX-30
  • Sony NX-5
  • Sony PXW-X70 (recommended)

Cheap alternatives come with sacrifices:

  • Zoom Q8: mini hdmi, wide angle lens and no optical zoom, worse image in low light conditions. Can't run on AC, battery life ~2hours, so requires extra batteries and a lot of babysitting. ~330€ incl VAT.
  • Canon Vixia HF R800 (US model, NOT the EU 806 model!!) ~250 USD, needs XLR shoe (see below), TODO needs investigation of limitations.

General requirements:

  • HDMI output (prefer HDMI, not mini or micro HDMI, as these shake loose more easily!)
  • 720p at 50 or 60 Hz
  • XLR audio input
  • Low budget camera's often only have a 3.5mm jack input. These need XLR to mini jack adapter "shoes".
  • hardware knobs for tuning the audio input
  • decent size image sensor
  • (for smaller rooms, see under audio) decent internal microphone

For each camera, we also need a tripod. FOSDEM uses the Manfrotto 502.

Audio gear

Small rooms

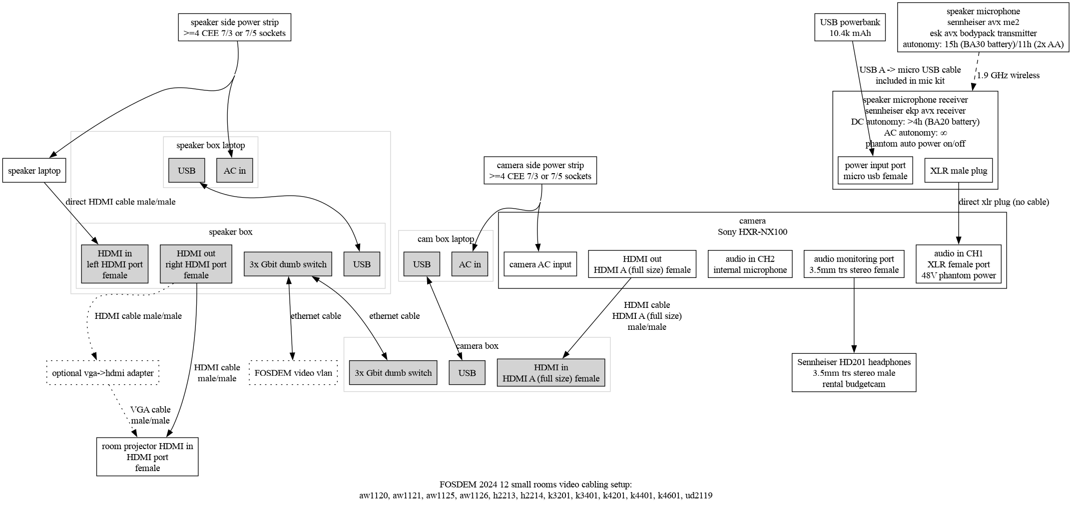
For small rooms that require no amplification of the speaker's voice and no panel discussions, you can get away with a lavalier microphone for the speaker. This can be plugged into the camera's XLR input directly. Optionally the internal microphone of the camera for audience questions, or the speaker can be asked to repeat the question.

The setup will be similar to our cabling diagram for small rooms at FOSDEM

Bigger rooms

For bigger rooms that require amplification of the presenter, or for smaller rooms where panel discussions are to be held, a different setup is required. You want a lavalier microphone for the main speaker and one or more hand microphones for audience or panel discussion. These plug into a mixer that feeds the room amplification system and/or the camera.

The setup will be similar to our cabling diagram for large rooms at FOSDEM

Lavalier microphone

As long as the microphone or its receiver has XLR out, we'll probably manage.

That said, we highly recommend the Sennheiser AVX ME2 lavalier microphone. There are five variants of this product available, each license free in its specific area:

  • EU (Sennheiser product code 505851)
  • UK (Sennheiser product code 505855)
  • US set 4 (Sennheiser product code 505861)
  • AU (Sennheiser product code 506155)
  • LA (Sennheiser product code 506158)
  • US set 5 (Sennheiser product code 505867)

If going with the Sennheiser, get a USB powerbank per room where you're using these. The microphones themselves easily survive for an entire day, but the receivers only survive for about four to five hours on a charge. A simple 10000mAh USB powerbank brings that up to several days, without potentially introducing any noise from AC charging.

Hand microphone

As long as the microphone receiver has XLR out, we'll probably manage. We highly recommend the Sennheiser AVX ME835 hand microphone. There are four variants of this product available, each license free in its specific area:

  • EU (Sennheiser product code 505853)
  • LA (Sennheiser product code 506159)
  • US (Sennheiser product code 505863)
  • UK (Sennheiser product code 505857)

Again, if going with the Sennheiser, get a USB powerbank per room where you're using these. The microphones themselves easily survive for an entire day, but the receivers only survive for about four to five hours on a charge. A simple 10000mAh USB powerbank brings that up to several days, without potentially introducing any noise from AC charging.

Mixer

Has the room itself got a mixer and amplification system already? Then we need detailed documentation: pictures of it its current state, and a pdf of the manual in English.

No reliable mixer available? These are often difficult and not at all cost effective to rent, but they're relatively cheap. We have two widely available recommendations for you:

  • The Yamaha MG10 is around 150€ and sufficient for our needs.
  • The Soundcraft Ui12 is a tad bit more expensive at around 225€ and much easier for us, as we can manage it from the network.

XLR cables

Get a pile of XLR cables. They're not that expensive.

In the large rooms, XLR cables will need to be run:

  • from the mixer to the camera
  • from the mixer to the room amplification system

Get a few short ones too, as DI boxes (see also below) may be needed to cut out ground loops from the audio system in large rooms.

It's also a good idea to get a few XLR gender changers. If an XLR cable has been taped down the wrong way round, these can help save a lot of time by just changing the gender at either side instead of ripping everything out.

DI boxes

It's safest to have one DI box available per large room.

Laptops

We use a rendering farm of used Lenovo Thinkpad X220, x230, x240 series laptops for processing the video streams locally. Don't even have to be laptops really, even though it's really nice to have gear with a builtin ups and a screen that gives immediate feedback. Anything that suits these criteria will do:

  • reliably run Debian stable out of the box under high cpu loads
  • Gbit ethernet
  • at least 4Gb ram
  • at least 128Gb disk
  • a somewhat modern x64 cpu. For reference, we've successfully used systems with 2.5GHz Intel Core i5-2520M or Intel Core i5-4200U.

How many do we need?

  • one for video processing per room streamed
  • two (or preferably three) more:
    • one for dumping all streams locally, requiring a >=2 Tb usb HDD
    • one for running the local network mixing control web application
    • (preferably, in case of >3 rooms) one for running a pxe server to speed up installation

HINT: It could really help your conference to have tested laptops ready for the presenters. The Lenovo x2xx series are excellent for this...

Beamers

The rooms probably come with beamers. We'd like to know:

  • if these are 4/3 or 16/9
  • what resolution they support
  • what inputs they support: VGA, HDMI, or both
  • where these inputs are physically located in the room, compared to the speaker

Artwork

Various & TODO

  • precrimped short & long network cables
  • hdmi cables: three per room, 2m length (not much longer or much shorter)
  • vga cables if applicable, for projectors
  • (optional) video adapters for speakers
  • duct tape, straps
  • communication with speakers:
    • tech requirements for their slides
    • connecting to the video system
    • limitations (no audio from laptop without sync issues!)