Project Part 4 - CMPUT301W23T40/CaptureTheQR GitHub Wiki
Storyboard
Right click on the lossless image and download it to get a better view

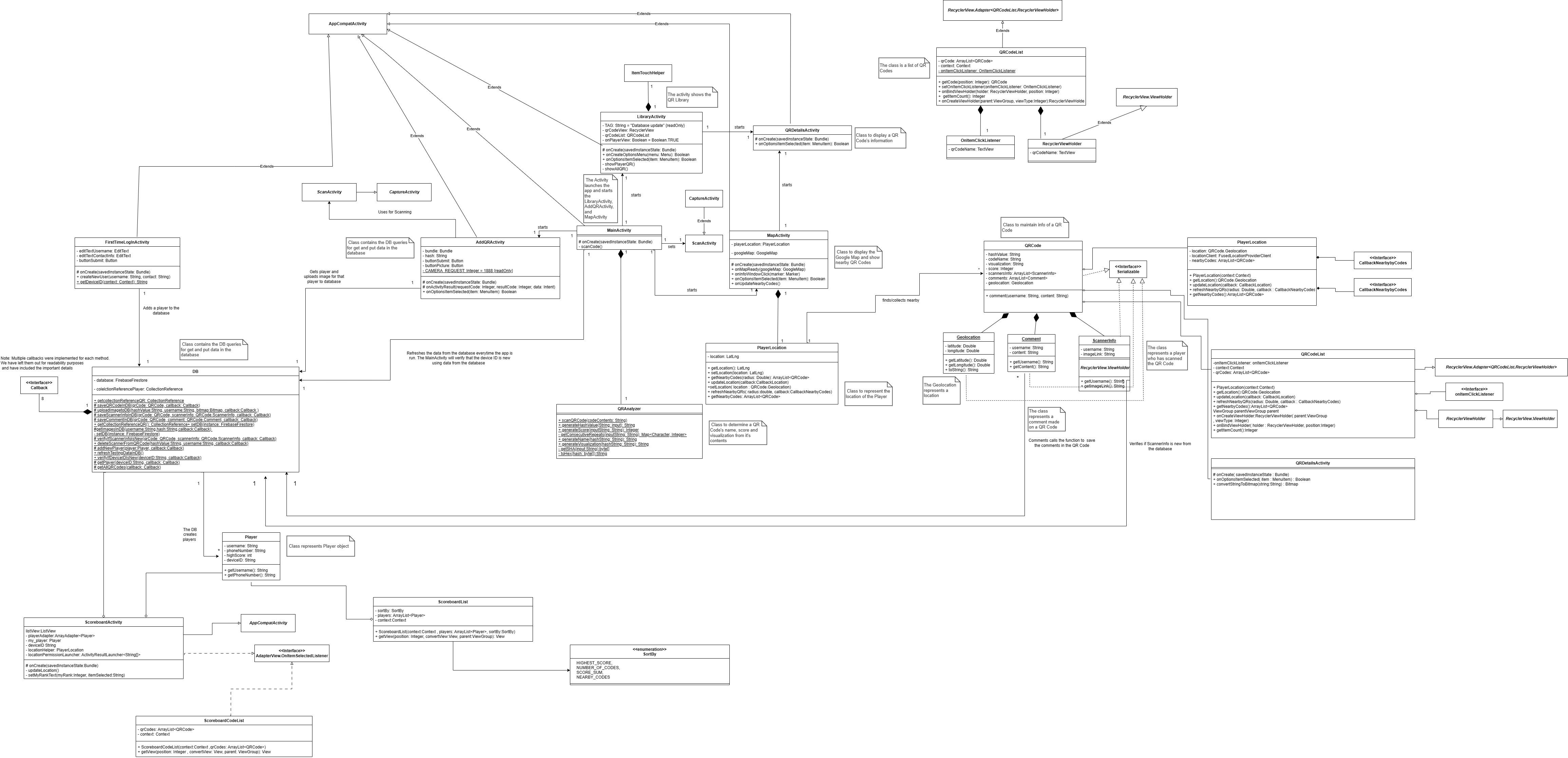
UML
Right click on the image and download it to get a better view

Right click on the lossless image and download it to get a better view

Right click on the image and download it to get a better view
