Content mirrored for search engine indexing from:
https://github.com/CMPUT301W23T40/CaptureTheQR/wiki/Project-Part-3
Why does this service exist?
Project Part 3 - CMPUT301W23T40/CaptureTheQR GitHub Wiki
Storyboard
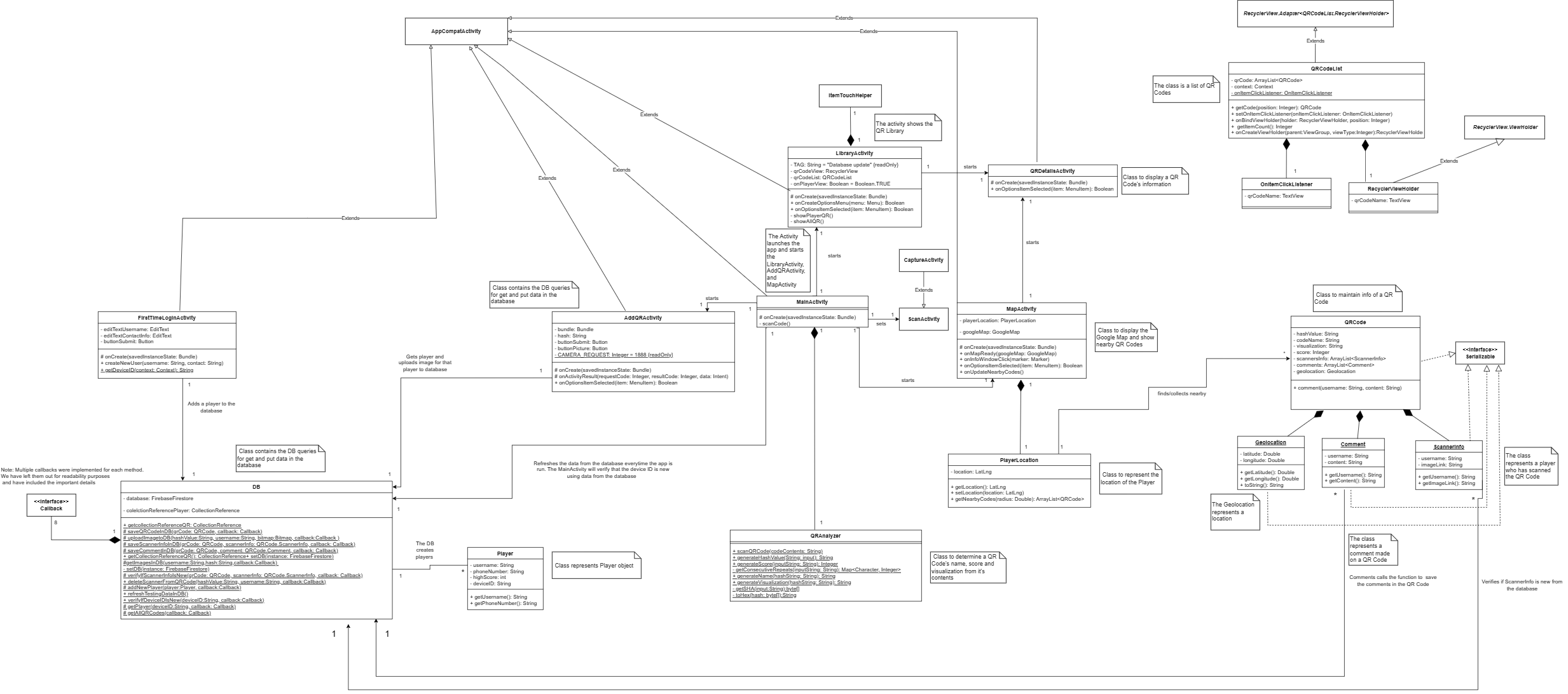
UML
🗂️ Page Index for this GitHub Wiki