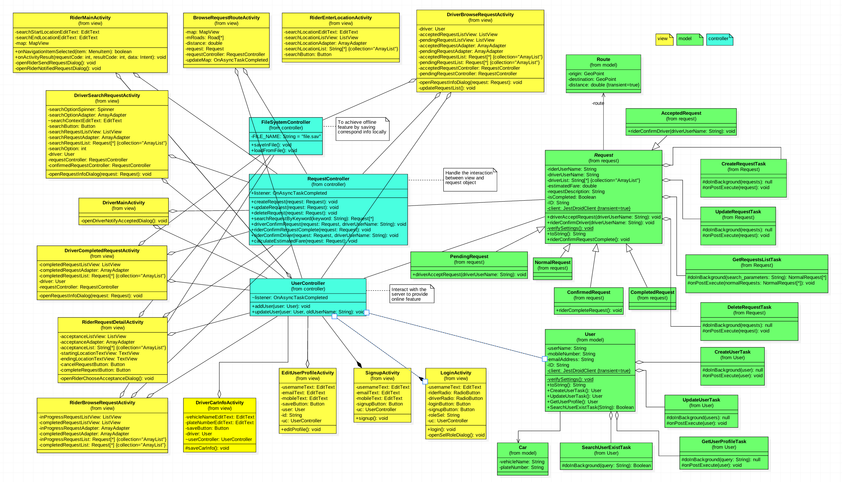
UML Class Diagram - CMPUT301F16T18/Unter GitHub Wiki UML Diagram Revision 1 UML Diagram Revision 2 UML Diagram Revision 3 UML Diagram Revision 4 UML Diagram Final Version