Content mirrored for search engine indexing from:
https://github.com/A7F/Progetto-I/wiki/Diagramma-di-classe
Why does this service exist?
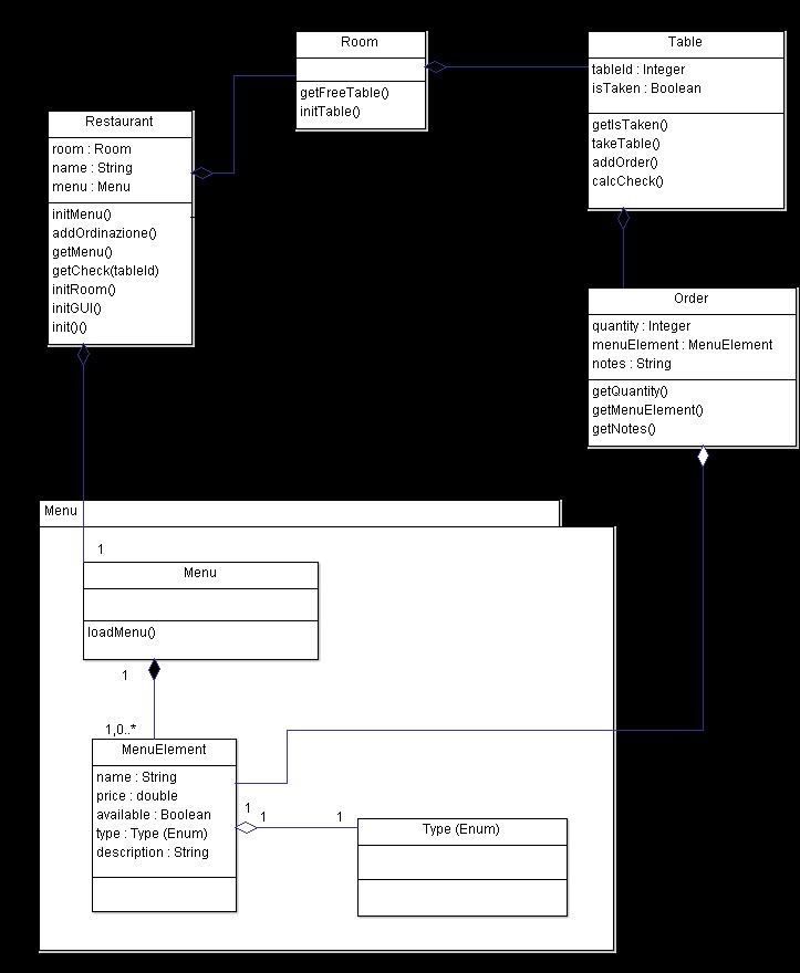
Diagramma di classe - A7F/Progetto-I GitHub Wiki
🗂️ Page Index for this GitHub Wiki