Home - 401ChemistryGenealogy/ChemistryGenealogy GitHub Wiki
[Use Cases] (https://github.com/401ChemistryGenealogy/ChemistryGenealogy/wiki/Use-Cases-(With-Tests-for-each-Use-Case))
[Use Case Diagrams] (https://github.com/401ChemistryGenealogy/ChemistryGenealogy/wiki/Use-Case-Diagrams)
[Project Schedule] (https://github.com/401ChemistryGenealogy/ChemistryGenealogy/wiki/Project-Schedule-(GANTT))
documentation
diagrams
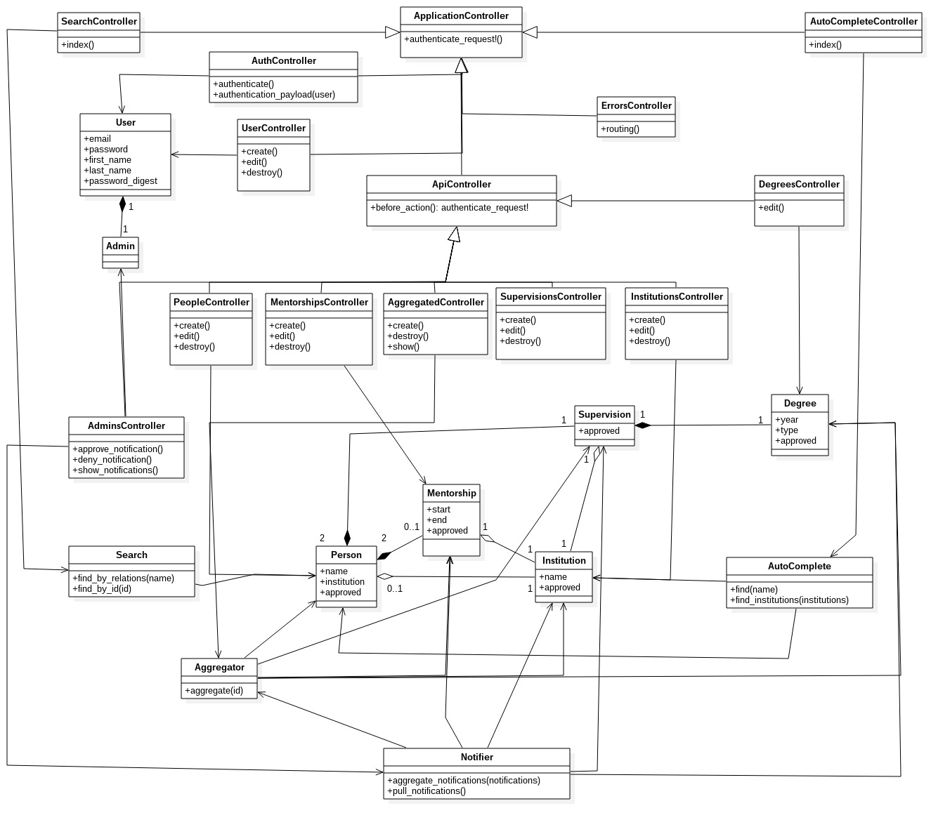
backend class model UML diagram
backend model class model UML diagram
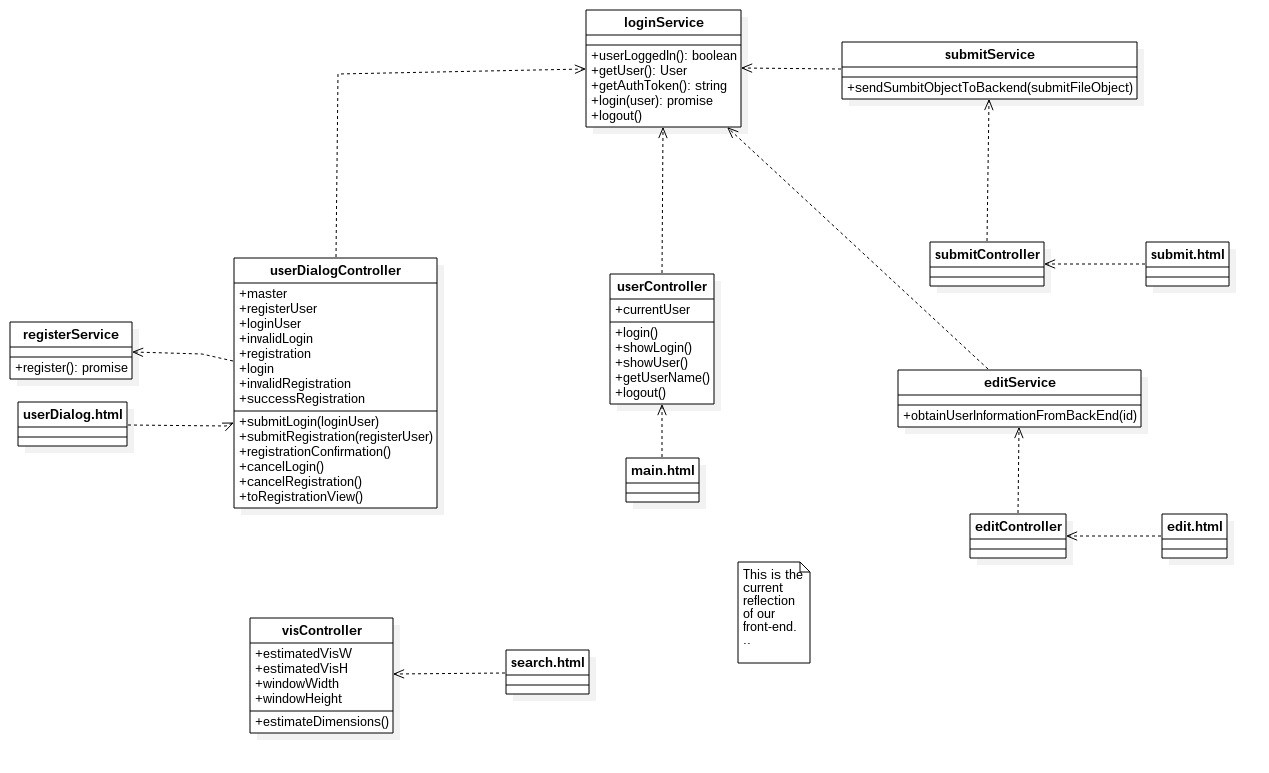
[frontend class model UML diagram] (https://raw.githubusercontent.com/401ChemistryGenealogy/ChemistryGenealogy/master/doc/img/frontend_uml.jpg)