SFSMod - 105-Code/SFS-Modloader GitHub Wiki
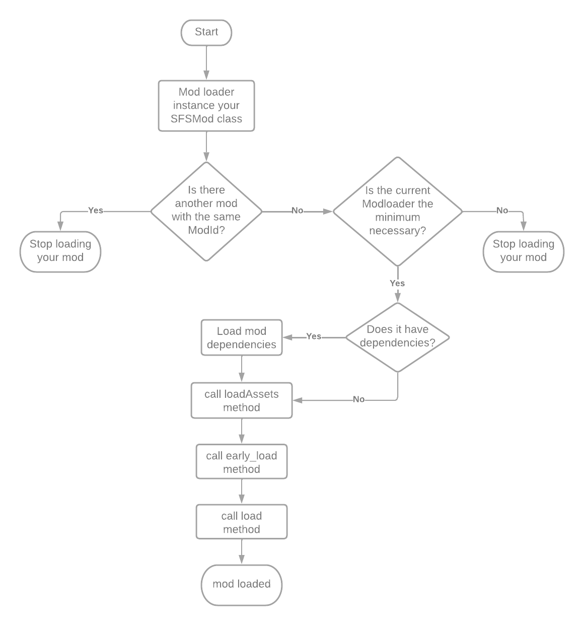
This is the main class of mods, use this to tell the modloader which class of your mod is the main class. Also, it stores a lot of information about your mod and useful functions for modloader and you.
There are not events for this class.
| Name | Description |
|---|---|
| ModFolder | Get folder where is store this mod |
| ModId | Get Mod ID This ID is used to identify each mod. There cannot be two mods with the same ID |
| Name | Get mod name |
| Author | Get who creates this mod |
| ModLoderVersion | Get what min version of modloader this mod needs |
| Version | Get mod version |
| Description | Get a description about what this mod does |
| Dependencies | Get the list of mods you need to run. |
| Assets | Get the assets used for this mod. |
This method loads assets from the mod folder. This method is only used for modloader to load your assets.
This method is called before Base's components are fully initialized allowing for hooking in their initialization.
This method is called for modloader to start your mod
This method is called for modloader to remove your mod.
// My Main mod class
public class MyMod: SFSMod
{
// ModID, Mod Name, Author, Mod Loader, Mod Version
public MyMod() : base("myID","My Mod", "Me", "1.3.x", "v1.0.0")
{
}
public override void early_load()
{
// do stuff here
}
public override void load()
{
// do stuff here
}
public override void unload()
{
// do stuff here
}
}